泡泡资讯网
OPPO小众隐藏功能😮我打赌你一定能用到!
2024-06-16 12:13:58
令梓说科技
科技
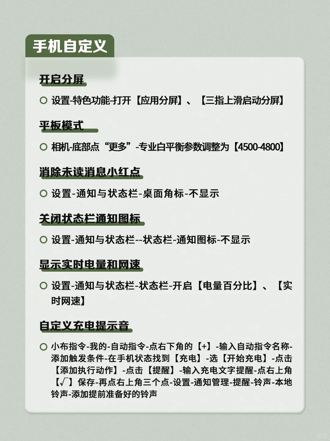
30个OPPO手机隐藏功能,每一个都很实用,但却很少有人知道[新月R]
速速马克起来,别用的时候找不到啦[害羞R]
评论列表
戴帽子的小新
1
2024-06-17 12:22
这些小功能太实用了吧!赶紧马克起来,提升我的OPPO使用体验
难拥 @
1
2024-06-17 11:03
不错不错,学到了很多OPPO手机的新技能,以后用起来更顺手了!
兔兔兔几_1226
1
2024-06-17 15:06
隐藏功能太实用了,希望OPPO能更多推广,让更多人知道并用上
热门分类
推荐
热榜
军事
NBA
体育
社会
明星八卦
娱乐
财经
科技
汽车
历史
国际
游戏
动漫
公益
搞笑
商业
互联网
数码
国际足球
房产
家居
时尚
科学探索
职场
育儿
股票
教育
影视
情感
热点
中国军情
武器
中国南海
中国足球
亚洲杯
科比
综合体育
CBA
投资
楼市
大咖秀
外汇
创业
风口
SUV
豪车
概念车
优惠
新能源
美国
欧洲
朝日韩
俄罗斯
孕期
街拍
恋爱攻略
婚姻
正能量
评论列表