泡泡资讯网

何家劲牛啊,原来是北大毕业的。[呲牙]

去非 2025-10-25 15:06:29

何家劲牛啊,原来是北大毕业的。[呲牙]

0 阅读:41

猜你喜欢

杨振宁老爷子一句话,把我给说愣了。他说,像我这个年纪的,已经不是带博士最好的人

杨振宁老爷子一句话,把我给说愣了。他说,像我这个年纪的,已经不是带博士最好的人

诺贝尔奖 物理学家 杨福家
寒梅映雪清绝 2025-12-11

家人们,先问大家一个扎心的问题:你身边是不是有这样的朋友,辛辛苦苦考个本科,毕业

家人们,先问大家一个扎心的问题:你身边是不是有这样的朋友,辛辛苦苦考个本科,毕业

【1评论】【1点赞】

考研 华东理工大学 本科生
阿嫂姐姐 2025-12-10

瑞典的一个操作,真把我看虚了瑞典的一个操作,真把我看虚了。​不起眼的法学领

瑞典的一个操作,真把我看虚了瑞典的一个操作,真把我看虚了。​不起眼的法学领

【1评论】

瑞典 法学
湖畔边静读的读者 2025-12-10

历年小学、幼儿园数量及生源走势图。

历年小学、幼儿园数量及生源走势图。

幼儿园 中小学 小升初 幼升小
楼市诸葛 2025-12-12

反对无效,必须支持公开!北京某知名法学院提了个立法建议,说是为了国家好!

反对无效,必须支持公开!北京某知名法学院提了个立法建议,说是为了国家好!

【41评论】【25点赞】

北京市 北京
才高八斗 2025-12-10

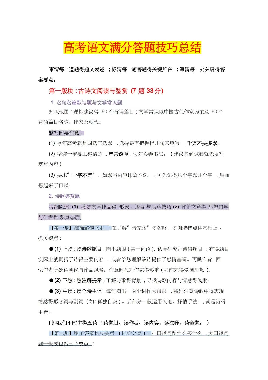
高考语文的满分答题技巧总结,摸清答题规律,建议参考!

高考语文的满分答题技巧总结,摸清答题规律,建议参考!

语文 采薇
课代表胖圆圆 2025-12-12

北京有所挺有名的法学院最近因为研究经费从哪儿来的问题,惹上了不少麻烦。咱们熟悉的

北京有所挺有名的法学院最近因为研究经费从哪儿来的问题,惹上了不少麻烦。咱们熟悉的

【5评论】【4点赞】

北京市 北京
艳波 2025-12-10

外籍“备胎”清北,教育公平何在?咱娃拼了命都考不上的清华北大,在老外眼里竟

外籍“备胎”清北,教育公平何在?咱娃拼了命都考不上的清华北大,在老外眼里竟

备胎
幸福豆浆pco 2025-12-10
去非

去非

文学创作 热议时事

作者最新文章

1
像这种门,我们都称之为“乡下人”!
2
为什么男生对于女生喜欢旅游比较抵触?
3
很多人不找有弟弟的,是因为害怕“扶弟魔”吗?
4
都是给宠的惯的,你自己不把自己当回事,人家自然也不会把你当回事。
5
物业脑路大开,外卖小哥给业主送餐和上坟一样! ​​​
6
范增老先生云:徐萌女士无微不至的关爱,使我身心全面康复!
7
范增对沈从文的伤害最不得人心!
8
有网友爆料,说四大古典名著将会这么拍,你认可吗?
9
这样挺好的,智商和人品双重淘汰。
10
娘家的陪嫁,有必要这样列出一份清单吗?

热门分类

推荐 热榜 军事 NBA 体育 社会 明星八卦 娱乐 财经 科技 汽车 历史 国际 游戏 动漫 公益 搞笑 商业 互联网 数码 国际足球 房产 家居 时尚 科学探索 职场 育儿 股票 教育 影视 情感 热点 中国军情 武器 中国南海 中国足球 亚洲杯 科比 综合体育 CBA 投资 大咖秀 外汇 创业 风口 SUV 豪车 概念车 优惠 新能源 美国 欧洲 朝日韩 俄罗斯 孕期 街拍 婚姻 正能量

© CopyRight 2010-2025 泡泡资讯网(ppuip.com)

粤ICP备2022014661号 邮箱:181046773#qq.com

声明:部分文章摘自互联网,如有侵权,麻烦告知删除。