泡泡资讯网
红杉资本:10个Ai赛道的细分创业方向
商业观察员超超
2025-12-01 00:01:46
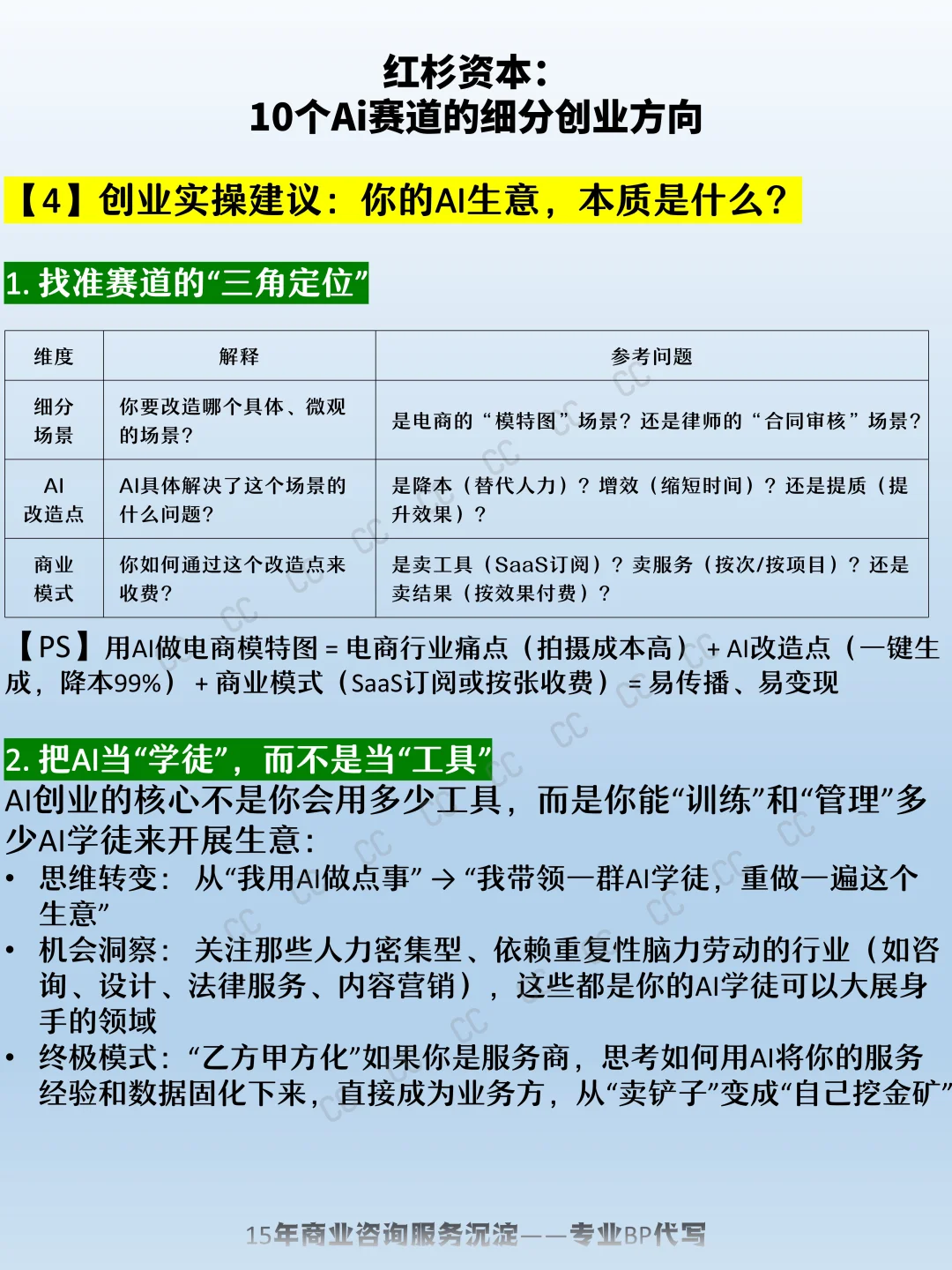
在AI这条赛道里 卖的从来不只是技术,而是效率、创造力和商业模式 创业的关键,是在洞察产业痛点的基础上 打造真正有价值、能落地的产品或服务 创业三十六计 Ai ai创业 创业 AIGC 人工智能
0
阅读:4
商业观察员超超
感谢大家的关注
作者最新文章
1
红杉资本:18个疗愈赛道的细分创业方向
2
商业洞察:京东为什么要和美团干架?
3
红杉资本:2025疗愈赛道如何创业变现?
4
投资人关心的BP八大核心你具备否?
5
红杉资本:创业者都需要具备的顶级复盘方式
6
红杉资本:零零后创业的10条血泪感悟
7
安踏集团:千亿背后不靠一招鲜吃遍天
8
红杉资本:90%的人都用错了AI
9
红杉资本:35岁之后别做 职场里的奢侈品
10
红杉资本:三分钟路演BP当场说服Z方
热门分类
推荐
热榜
军事
NBA
体育
社会
明星八卦
娱乐
财经
科技
汽车
历史
国际
游戏
动漫
公益
搞笑
商业
互联网
数码
国际足球
房产
家居
时尚
科学探索
职场
育儿
股票
教育
影视
情感
热点
中国军情
武器
中国南海
中国足球
亚洲杯
科比
综合体育
CBA
投资
大咖秀
外汇
创业
风口
SUV
豪车
概念车
优惠
新能源
美国
欧洲
朝日韩
俄罗斯
孕期
街拍
婚姻
正能量