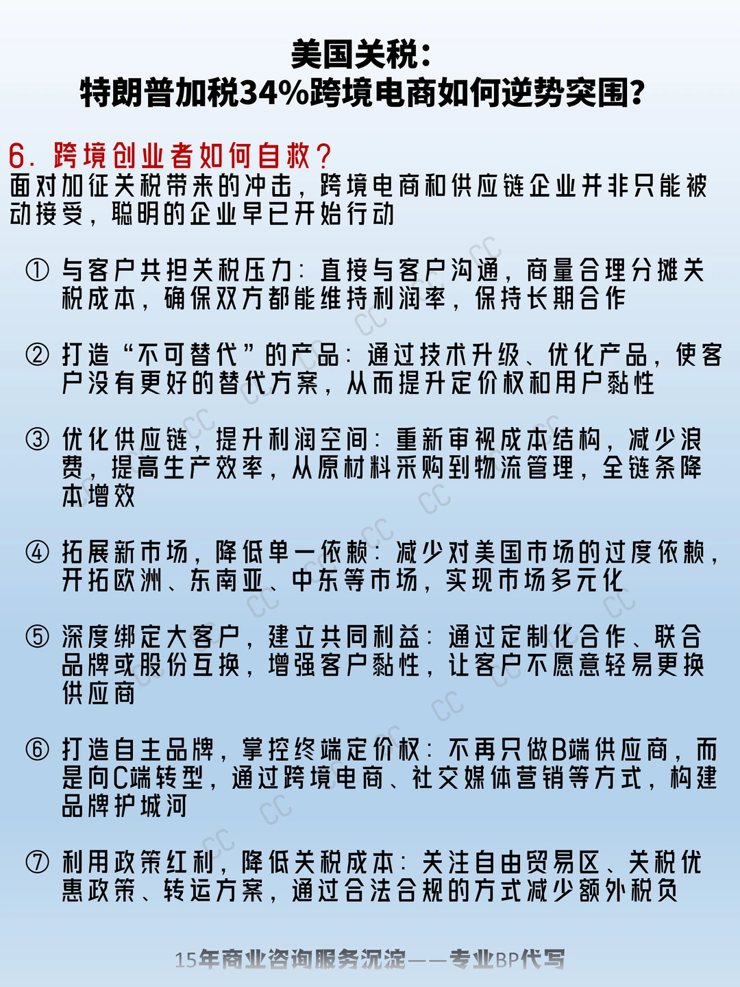
贸易乱局,创业者更要“顺势而变”
特朗普的“对等关税”不仅是贸易政策的调整,更是全球贸易体系的大变革
在这个过程中,传统的贸易模式可能不再适用,但新的市场、新的合作方式也在逐步成型
对于跨境创业者来说,这是挑战,更是机会。要么跳船,要么造船,或者成为全球贸易新时代的灯塔
当一个大门关闭的时候,总会有新的窗口打开
希望CC的解读分享,对你有所帮助
祝你能率先找到那扇窗口
美国关税 外贸政策 创业 跨境电商 电商创业 海外市场拓展 美国加关税 美国加关税对供应链影响大吗






