泡泡资讯网

救命!!终于有人把装修恶意增项整理出来了

开工前不看=白扔钱!
做了3个月装修功课+踩过无数坑,
整理出这份超全《装修恶意增项50条》,
覆盖拆改、水电、泥木、油工、主材、合同全流程,帮你守住预算底线!
💥 高频大坑速览:
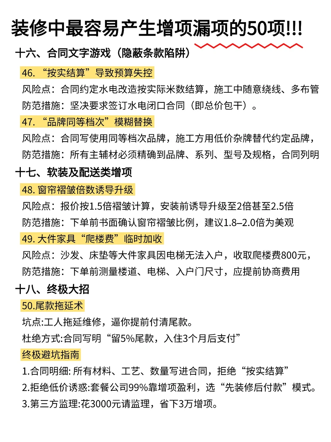
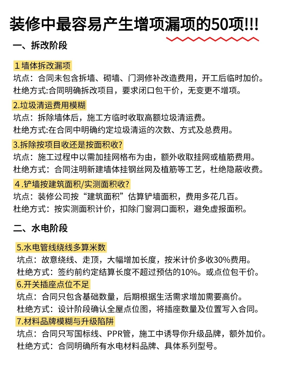
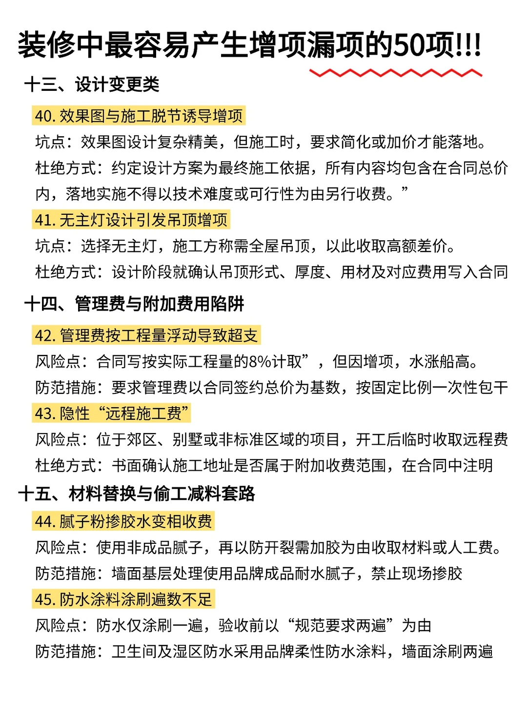
·“按实结算”是增项重灾区!水电、拆改必须签闭口合同,提前放样锁定总价。
·材料写“同等档次”=给你用杂牌!电线、水管、防水涂料必须精确到品牌+型号(如伟星PPR、德高防水)。
·瓷砖铺贴、倒角、开孔全是套路!合同要写明:“含斜铺/拼花、海棠角、所有开孔,不另收费”。
·垃圾清运、成品保护、保洁别漏!很多公司默认不含,后期收800–1500元。
·尾款至少留5%!入住3个月后再付,否则维修没人管。
🔑 合同必写死的细节:
·防水:淋浴区刷1.8米,闭水48小时
·墙面:含石膏找平+挂网,用美巢/立邦成品腻子
·吊顶:按投影面积一口价,含窗帘盒
·全屋定制:五金写明“百隆/海蒂诗缓冲铰链”
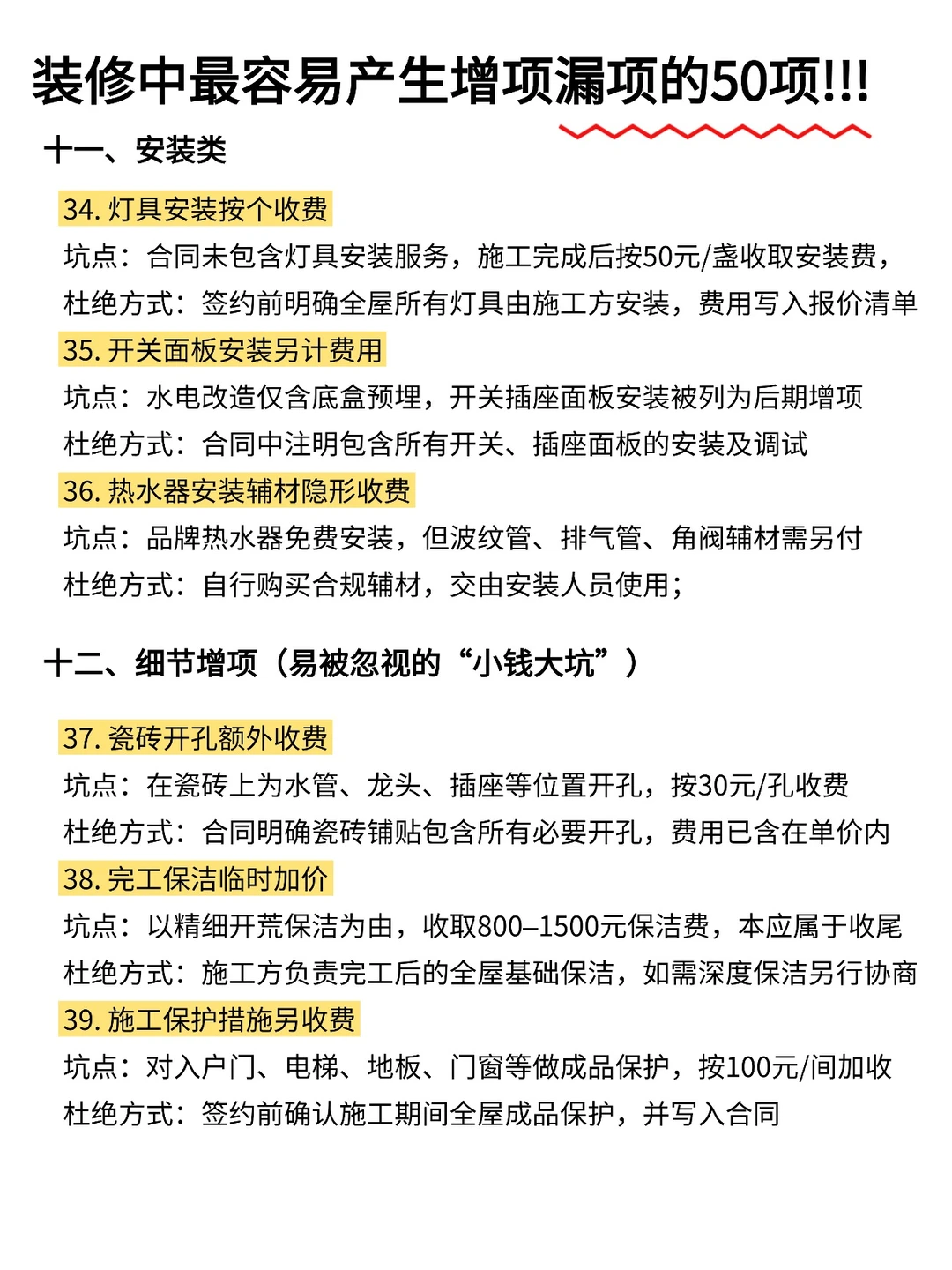
·灯具/开关面板:免费安装!别被收50元/盏
🛡️ 终极心法:“三不两必”原则
❌ 不签模糊合同
❌ 不选“按实结算”
❌ 不付全款
✅ 必写清品牌型号
✅ 必留证据(变更单、照片)
📌 记住:90%的增项,都是因为没写进合同! 套餐公司99%靠增项盈利,别信“9999全包”!
💡 省钱建议:
花3000元请第三方监理,平均能省2–5万不合理增项!前期多花1小时核对报价单,后期少吵10次架。
👉 收藏这份清单,拿到报价单后逐条对照! 你省下的每一分,都是真金白银!
装修小白必看 装修新手村 装修流程 装修清单 装修注意事项 装修避雷 装修知识
📎 工具
《装修报价单审核Checklist》
所有项目是否按“闭口价”报价?
材料是否注明品牌、型号、规格?
是否含垃圾清运、成品保护、保洁?
水电、拆改是否总价包干?
尾款比例≥5%?支付条件明确?
《增项预警清单(高频漏项)》
窗台石 / 门槛石
踢脚线超量
瓷砖开孔 / 倒角
防水高度 / 遍数
灯具 / 开关面板安装
地漏 / 角阀 / 玻璃胶
施工保护 / 保洁

评论列表

宝云
宝云 4
2025-12-11 20:32
[大哭]
宝云
宝云 3
2025-12-11 20:31
[大哭]