泡泡资讯网
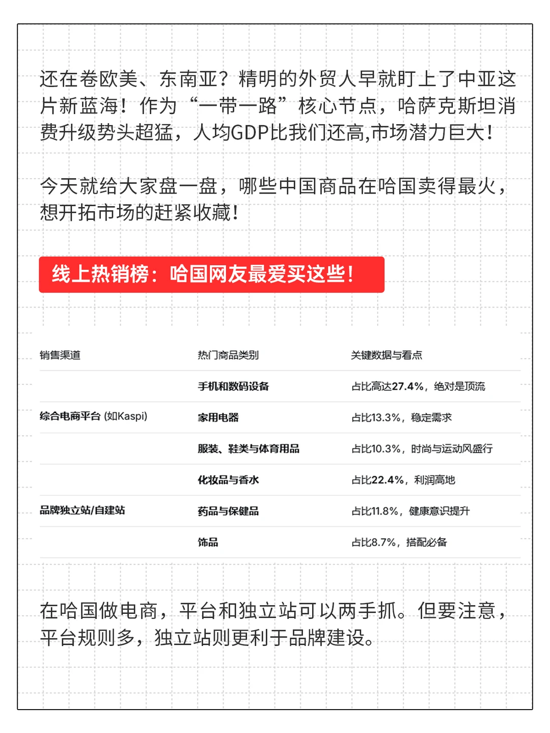
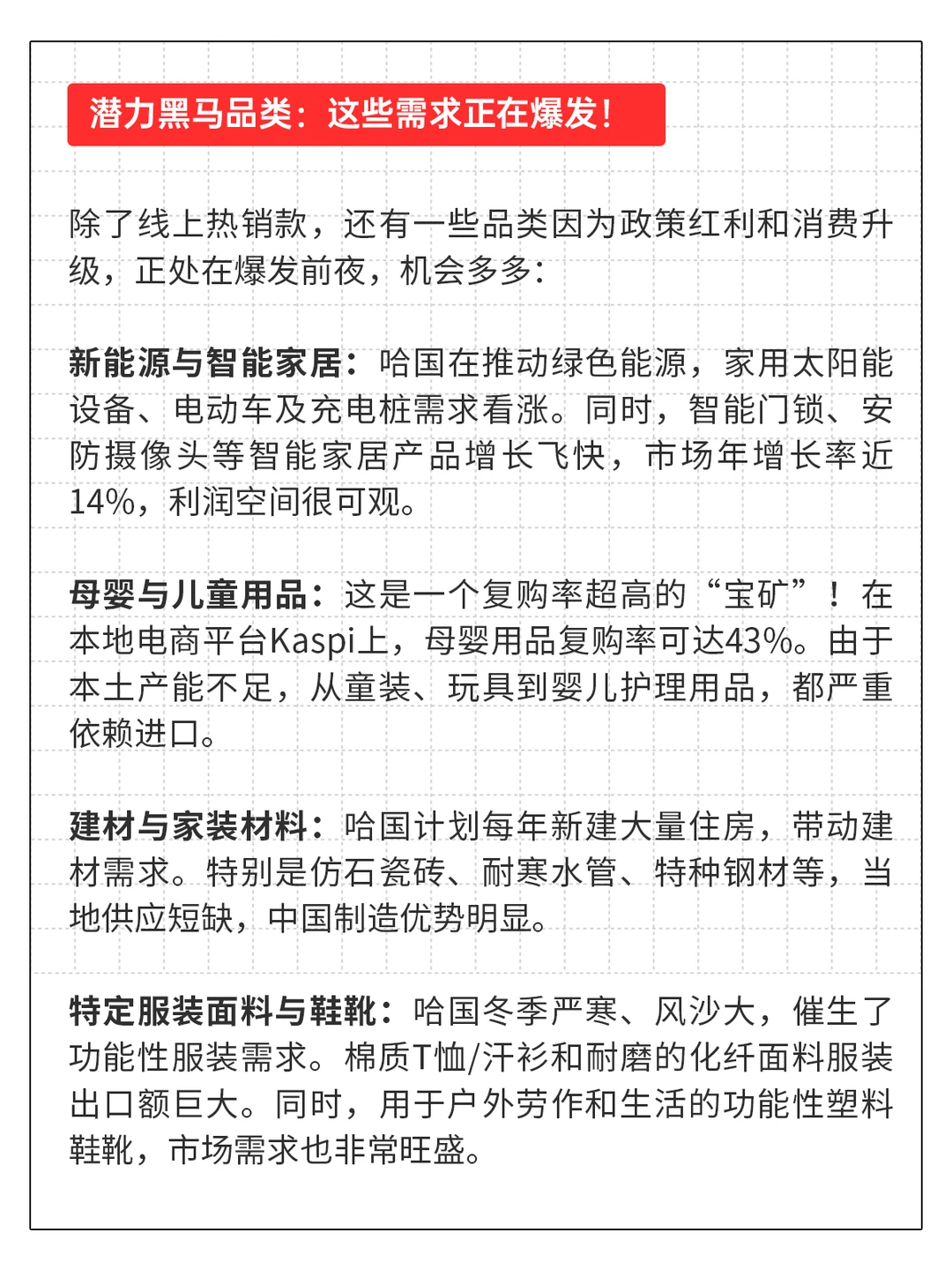
哈萨克斯坦爆火产品,你了解多少?
全俄去推
2025-12-10 15:05:56
哈萨克斯坦 俄罗斯市场 热点 外贸人找客户 外贸独立站 海外市场传播 跨境电商 外贸 中亚 电子产品出口
0
阅读:0
全俄去推
感谢大家的关注
作者最新文章
1
5个方法帮你找俄罗斯客户
2
俄罗斯波兰外交风波,博弈进入新阶段
3
做俄罗斯外贸?这3个本地B2B数据库工具
4
出海俄罗斯,如何在巨变与缺口中寻找机会
5
中国企业品牌如何快速抢占俄罗斯市场?
6
俄罗斯外贸市场11月刚需产品
7
中俄珲春—莫斯科铁路邮政集装箱专列首发
8
对俄外贸,怎么找到你的第一个俄罗斯客户
9
是如何快速抢占俄罗斯市场的!
10
看看外贸大佬怎么找到海外客户
热门分类
推荐
热榜
军事
NBA
体育
社会
明星八卦
娱乐
财经
科技
汽车
历史
国际
游戏
动漫
公益
搞笑
商业
互联网
数码
国际足球
房产
家居
时尚
科学探索
职场
育儿
股票
教育
影视
情感
热点
中国军情
武器
中国南海
中国足球
亚洲杯
科比
综合体育
CBA
投资
大咖秀
外汇
创业
风口
SUV
豪车
概念车
优惠
新能源
美国
欧洲
朝日韩
俄罗斯
孕期
街拍
婚姻
正能量
国际
TOP
1
太出色了,韩国总统府正式宣布!11月16日,韩国总统府正式宣布,将东北亚
2
在日本打工的朋友回来了,很多年没见,昨天一起吃个饭,我问他:日本那边怕打仗吗?他
3
这个时间点偷偷摸摸的去韩国,还全程戒备全副武装,前段时间戴上了牙套,真的是很微妙
4
非洲艾滋病遍地成灾,为何还有这么多人能够存活?南非总统曾说:“艾滋病有啥可怕的,
5
在日本打工的朋友回来了,很多年没见,昨天一起吃个饭,我问他:日本那边怕打仗吗?他
6
果不其然日本方面突然宣布了高市早苗将于11月22日至23日赴南非出席G2
7
在日本打工的朋友回来了,很多年没见,昨天一起吃个饭,我问他:日本那边怕打仗吗?
8
泰国国王一般不外访,除非是大事。这次泰国动手收拾柬埔寨,好多人纳闷咱们咋一声
9
我就纳闷了,中日关系如此紧张!为什么只有中国人纷纷从日本回国,然而却不见在中
10
为什么说中国得防着点俄罗斯?说白了,普京已经72岁了,这位掌舵俄罗斯25年的“硬
国际
最新文章
1
就在刚刚南海又出事了!12月15日,菲律宾政府表示三名菲律宾渔民在南中国海有
2
泰国国王一般不外访,除非是大事。这次泰国动手收拾柬埔寨,好多人纳闷咱们咋一声
3
快报,快报俄罗斯突然宣布了12月15日,俄罗斯国防部14日发布战报称,过去
4
12月13日,东部战区发布了名为《大刀·祭》的海报。没想到这张海报竟然惹怒了以高
5
这次泰国拒绝特朗普的调停,其实不是泰国实力有多强,也不是说泰国他胆子有多大,而是
6
果然还是西药见效快,困扰了我们十多年的虚拟骚扰电话,被美国一招解决。美国
7
中国开始清点在日华人数量,日本一下子慌了。12月11日,中国驻日本大使馆发布通知
8
泰国和柬埔寨怎么又打起来了呢?其实答案很简单,那就是双方想趁着中美两国无暇顾及他
9
联合国宣布了!在12月11日,针对中日争端,联合国秘书长选择了闭麦,而对于中日在
10
“炸!炸!炸!柬埔寨大爆炸!”当地时间2025年12月11日凌晨,柬埔寨境内