万亿不动产REITs迎关键转折!1. 监管主导权切换,证监会接手试点推进,审批效

苏言冢只 2025-12-17 04:58:33

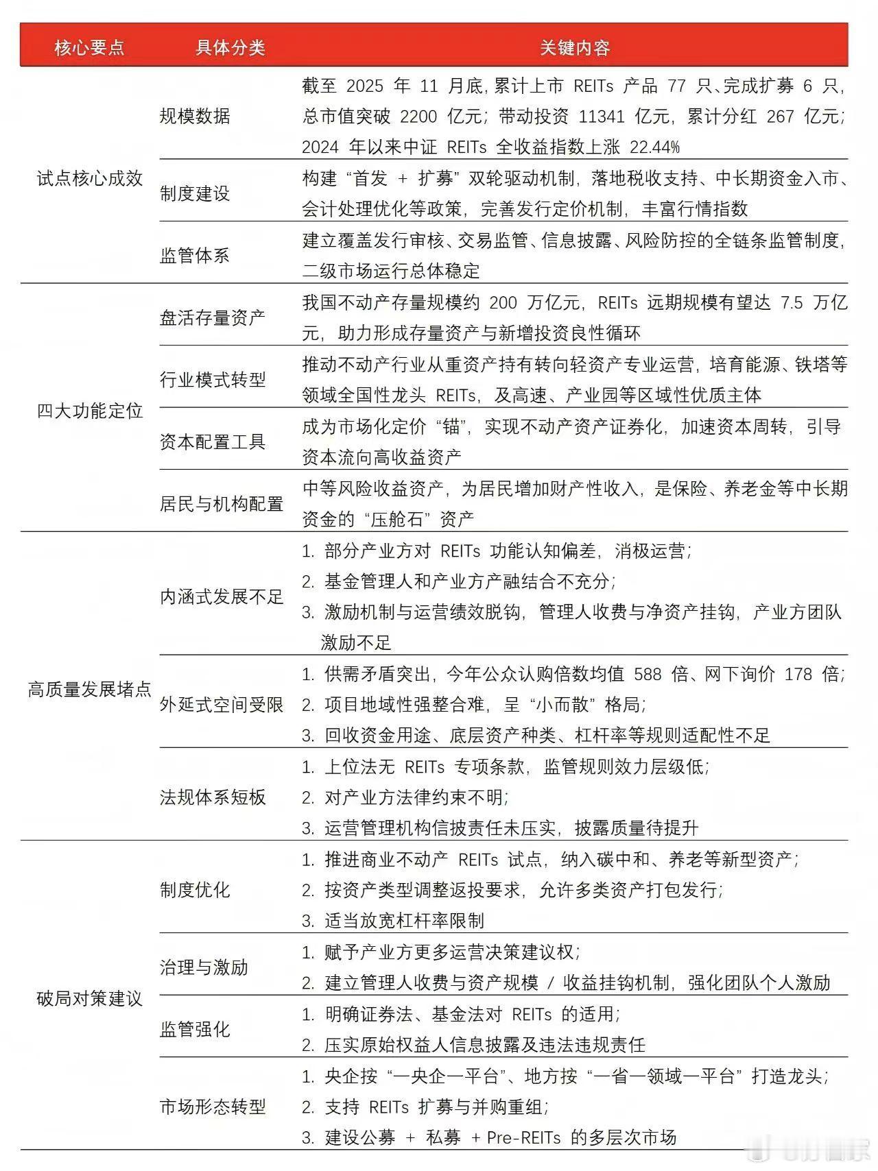
万亿不动产REITs迎关键转折!1. 监管主导权切换,证监会接手试点推进,审批效率有望大幅提升;2. 管理机构需强化主动运营,筑牢资产管理与风险防控能力;3. 商业类REITs波动加剧,行业深度洗牌期已至。

0 阅读:0
苏言冢只

苏言冢只

感谢大家的关注