四天,终点在望。坚持到现在,已经很不错了,继续稳住!
一、调整作息
按照考试的时间调整作息,上午的8:30—11:30主要备考考研政治和业务课一,下午的14:00—17:00主要备考考研英语和业务课二,让大脑适应考试时段
二、保持平常心
不要和他人的进度作比较,专注自己,保持自己的节奏
三、适当放松
适当的放松是为了更好的发挥
四、回归基础,保持刷题手感
目前着重看之前反复出错或记忆模糊的知识点,不要试图去学全新的知识点。刷题以错题为主,重在巩固思路。
五、注意身体
冬天需要注意保暖,不要最后几天身体不适从而影响自己的备考节奏。
六、考试必备清单
(一)证件资料类
身份证、准考证、考试承诺书和其他考点要求携带的资料
(二)文具类(有的省份会自备文具)
黑笔、涂卡笔、铅笔、橡皮、尺子、透明文件袋
(三)工具
小刀和固体胶(专业课考试需要自己拆封)、机械手表(一般考场是有表的)
(四)其他
水、纸巾、补充能量的巧克力和糖(但不一定有这个时间吃)
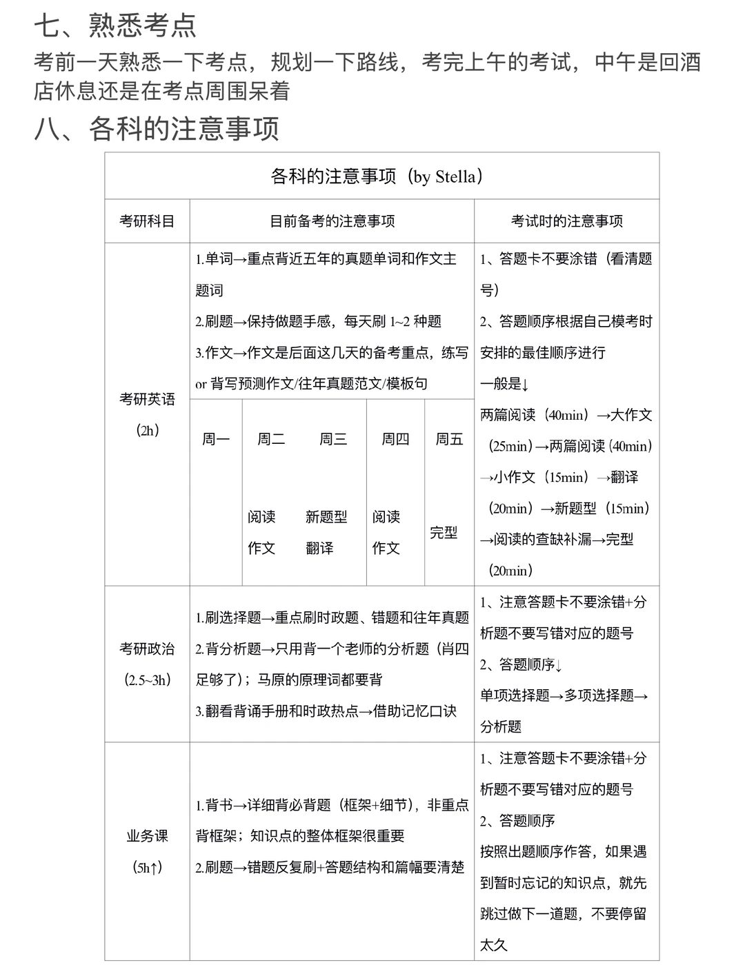
七、熟悉考点
考前一天熟悉一下考点,规划一下路线,考完上午的考试,中午是回酒店休息还是在考点周围呆着
八、各科的注意事项
(一)考研英语
1.单词→重点背近五年的真题单词和作文主题词
2.刷题→保持做题手感,每天刷1~2种题
3.作文→作文是后面这几天的备考重点,练写or背写范文/模板句
(二)考研政治
1.刷选择题→重点刷时政题、错题和往年真题
2.背分析题→只用专注背一个老师的分析题;马原的原理词都要背
3.翻看背诵手册和时政热点→借助记忆口诀
(三)业务课
1.背书→详细背必背题(框架+细节),非重点背框架;知识点的整体框架很重要
2.刷题→错题反复刷+答题结构和篇幅要清楚
26考研考研规划二战考研考研英语考研政治








