0基础装修手册|小白也能装出DreamHouse!

恨真看家居 2026-01-10 15:03:07
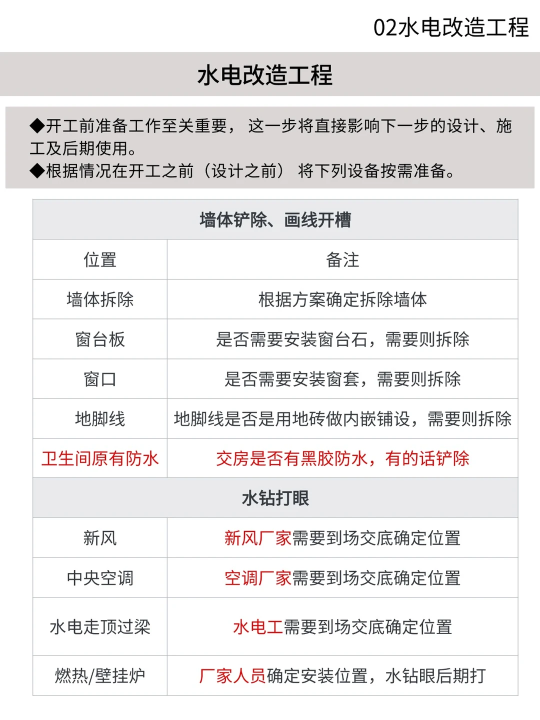
刚交房一头懵? 别怕!📘 这份给装修小白的保姆级手册 从零教你理清顺序、抓住重点。 我家装完总结了这8步核心流程 步步踩在点上,省下几万冤枉钱! 照着做,你也能装出理想家!🏠 ✅ 第一步:装修前,先搞懂5件事 明确风格:疯狂存图!确定你要的调调(原木、奶油、极简…)。 摸清布局:拿户型图,标出承重墙,规划好每个区域怎么用。 做好预算:总预算的20% 作为备用金,硬装、软装、家电按5:3:2大致分。 选择模式:清包(累)、半包(荐)、全包(省心水深) 找对队友:找设计师或工长,一定看落地实拍和现场工地! ✅ 第二步:拆改砌墙,家的轮廓初现 核心: 按设计拆墙、砌墙、封窗 小白重点盯: 阳台封窗,防水和安全性第一! 拆改仅限非承重墙,动之前必须确认 ✅ 第三步:水电改造,隐藏的血管命脉 核心: 所有电线、水管、网线埋入墙地。 小白避坑口诀: 插座宁多勿少! 沙发旁、餐桌下、厨房台面、马桶边…想得到的都留 水路走顶,电路走地。 水管万一漏了,自己能第一时间发 做完一定现场拍照存档!以后打孔、维修不抓瞎 ✅ 第四步:瓦工进场,家的底色铺陈 核心: 贴砖、防水、地面找平 小白重点盯: 卫生间防水:淋浴区刷到1.8米高,做24小时闭水试验 瓷砖通铺:不要过门石,空间显大首选 美缝:选对颜色和材料,厨卫重防水,客厅重颜值 ✅ 第五步:木工吊顶,立体感塑造 核心: 做吊顶、背景墙、定制柜的基层 小白重点盯: 除非要藏梁包管,否则吊顶越简单越好 所有柜子侧板都要用见光板,保证颜值统一 ✅ 第六步:油工上阵,墙面换肤美颜 核心: 刮腻子、刷乳胶漆或贴墙布。 小白避坑口诀: 刷完漆阴干,别急着开窗通风,否则容易裂 深色漆想好再刷,补漆会留痕迹! ✅ 第七步:安装阶段,家开始发光 正确顺序: 装厨卫吊顶、灯具开孔 装全屋定制柜、室内门 铺地板 装开关插座、灯具、窗帘杆 安装卫浴、厨房五金、家电 小白重点:做好成品保护 ✅ 第八步:开荒保洁 & 软装进场 核心: 做彻底大扫除,然后家具、窗帘、装饰画、绿植进场 小白重点: 开荒保洁自己做累到哭,专业事交给专业人。 💡 终极心法给小白: 抓大放小:水电、防水、墙面、环保是大头 沟通为王:有任何想法、疑问,当场和工长、师傅说清楚,别憋着 守住预算:看到好看的东西先问自己: 装修是一场修行,但按手册一步步走,真的没那么可怕! 祝你装出漂亮又舒适的家!❤️

0 阅读:3
恨真看家居

恨真看家居

感谢大家的关注