泡泡资讯网
2026朝阳区初三化学上期末试卷
靖搞学习
2026-01-11 15:04:09
不懂就问有问必答 中考化学 初中化学 初中化学知识点 化学 分享我的考试秘籍可以发文件了
0
阅读:5
靖搞学习
感谢大家的关注
作者最新文章
1
2025年12月四中试卷(答案在附件)
2
初二数学期末复习:2025年12月四中练习
3
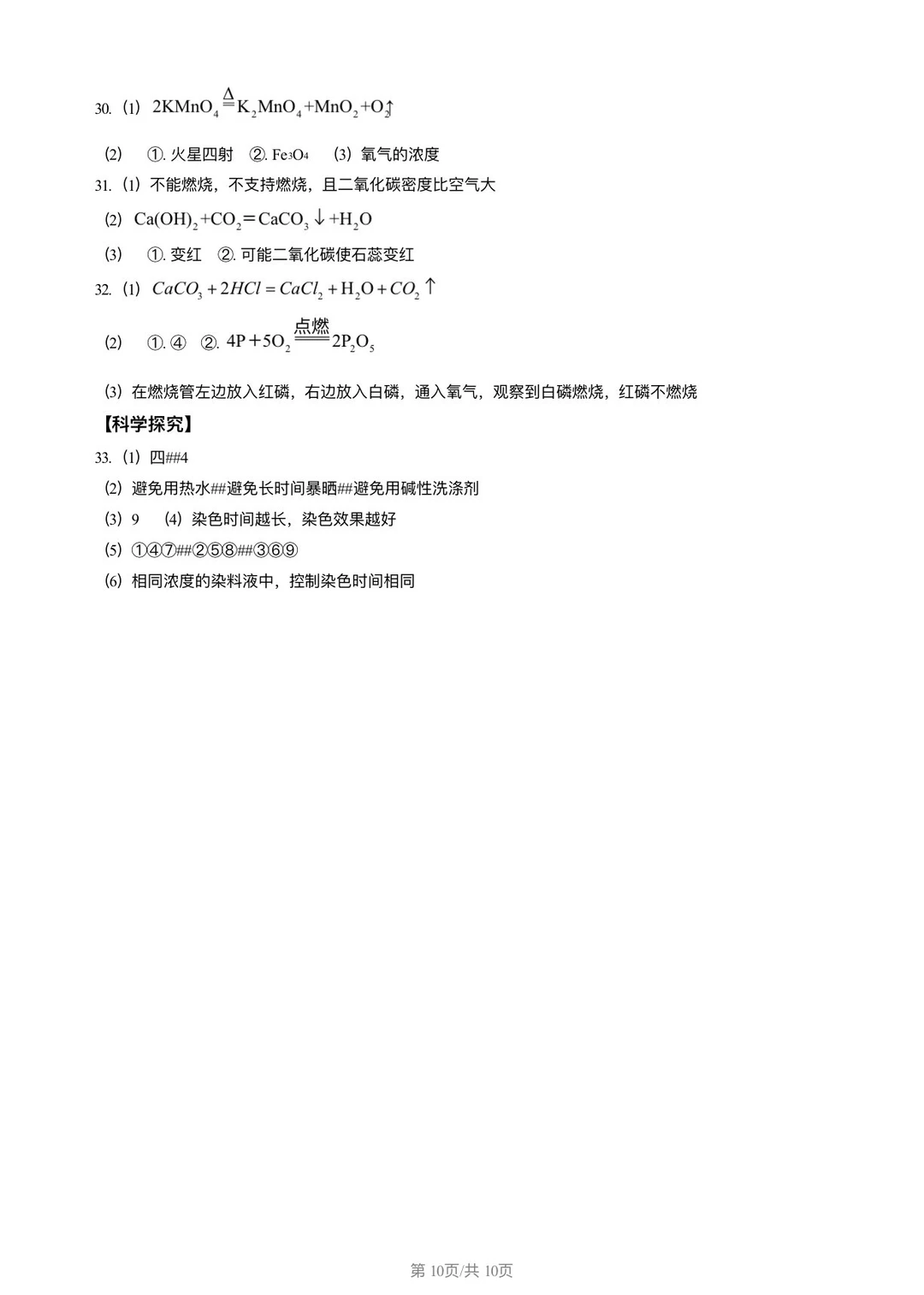
2026朝阳区初三化学上期末试卷
4
2024朝阳区初一数学期末试卷
5
2026年朝阳初三历史期末试卷(无答案)
6
七上数学 | 一元一次方程实际问题新题型
7
数学应用题不会找关系?超全等量关系来了
8
七上语文 | 基础知识点默写填空
9
人教版 | 初一数学期末专项复习(动点、计算)
10
2025年朝阳初一数学期末试卷
热门分类
推荐
热榜
军事
NBA
体育
社会
明星八卦
娱乐
财经
科技
汽车
历史
国际
游戏
动漫
公益
搞笑
商业
互联网
数码
国际足球
房产
家居
时尚
科学探索
职场
育儿
股票
教育
影视
情感
热点
中国军情
武器
中国南海
中国足球
亚洲杯
科比
综合体育
CBA
投资
大咖秀
外汇
创业
风口
SUV
豪车
概念车
优惠
新能源
美国
欧洲
朝日韩
俄罗斯
孕期
街拍
婚姻
正能量
教育
TOP
1
这几个小朋友全网刷屏了!篮球场上一次小小的表演失误,几个小朋友临危不乱的救场,
2
内蒙古通辽市一位高三男生,利用课余时间自学中医,不少同学和老师反馈,给他把脉过诊
3
学校查寝时没收的,太可怕了
4
来了新理发师之前间隔15天理发,现在5天就得理一次发
5
为啥现在大学生都喜欢这样穿呀,有人清楚不?
6
天塌了啊,导师的电脑里。
7
一些大学老师开始坐班了对此有网友表示说:“读大学的时候,我很羡慕当时的老师,
8
#教育部拟同意设置15所本科学校#
9
刚刚发布:南昌大学,江西师范大学,江西农业大学,江西财经大学,华东交通大学,江西
10
就业质量百强榜出炉!这些双非院校逆袭,实力不输985。中国100大学就业质
教育
最新文章
1
七名台湾顶尖高中生,考进上海交大。结果开学没多久,有六个就撑不住退学了。
2
取消期末统考,一个好处是,不能对学生成绩进行区域排名,也不再按统考成绩评价学校。
3
2026年多地取消高中统考,家长松一口气?减负新风真的能吹到每个角落!“多
4
重庆一中老师把学生按地上剪发,留言里居然有人说“我会把孩子按地上剪”?就
5
新华社1月7号这新闻,看得我心里直发酸。30个卢旺达留学生从金华毕业回国,一个
6
高数考差要家长陪读?211高校新规引炸锅,真相戳中千万家庭痛点你敢信吗?都
7
深圳中学直接杀疯了,36人的亮眼成绩,稳坐榜首。就像班里的超级学霸,不仅自己厉害
8
五年级几何题的陷阱:看似缺条件,实则藏规律五年级的这道几何题,第一眼看上去
9
就业质量百强榜出炉!这些双非院校逆袭,实力不输985。中国100大学就业质
10
教育部这一刀,算是精准砍在了某些人的大动脉上2026年1月1日起,全国中小