1月13日,德邦基金旗下的德邦稳盈增长基金因“单日吸金120亿元”的传闻引爆市场

章毓和趣事 2026-01-14 03:30:02

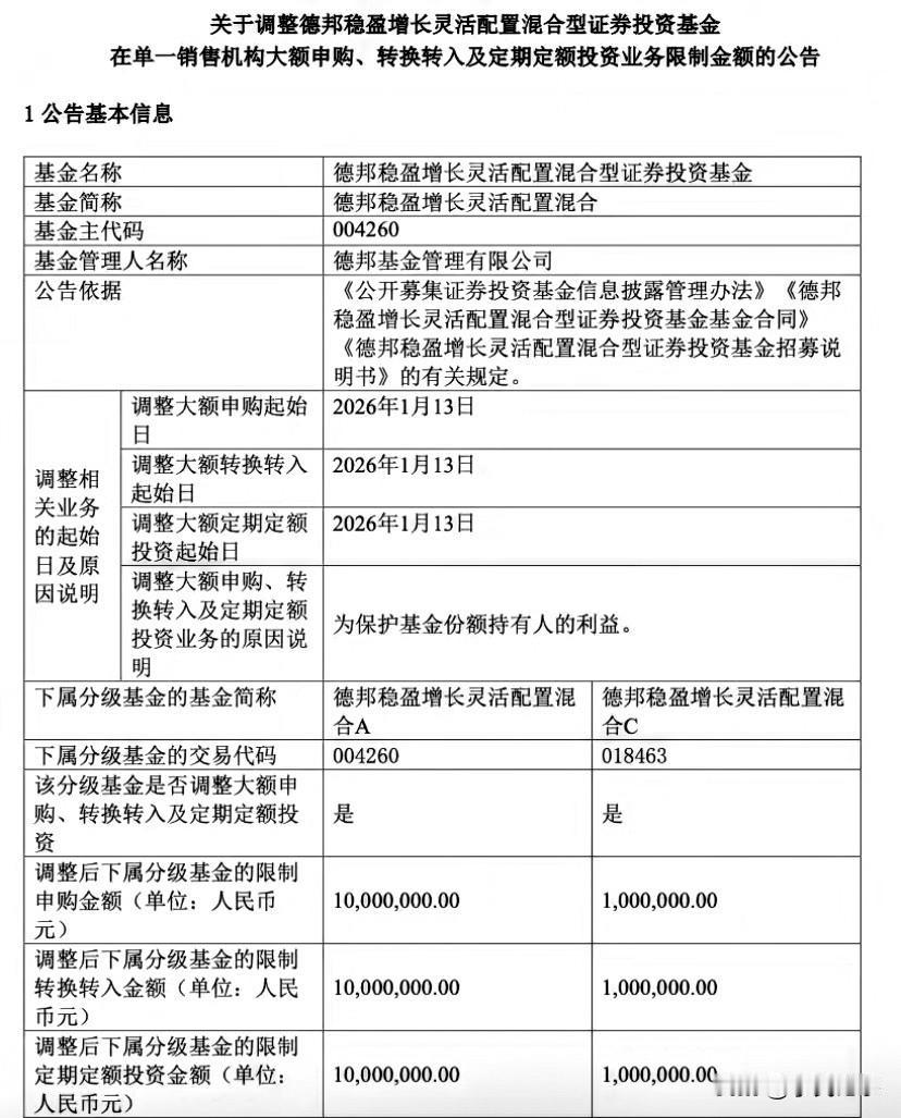
1月13日,德邦基金旗下的德邦稳盈增长基金因“单日吸金120亿元”的传闻引爆市场,随即基金公司发布限购公告,引发广泛关注。 这只由雷涛、陆阳共同管理的基金,此前规模并不起眼,2025年三季度末仅7.24亿元,却凭借亮眼业绩脱颖而出。1月12日,基金前十大重仓股中有6只强势涨停,直接推动基金当日上涨8.32%,今年以来收益率更是高达29.42%,稳坐同类基金榜首。业绩爆发后,市场传出其单日销售达120亿元的消息,但德邦基金回应称相关规模数据属非公开信息,需以定期报告为准。 为保障现有持有人利益,1月13日该基金宣布限购,A类份额单机构单日限购1000万元,C类份额限购100万元,这一举措也从侧面印证了基金的市场热度。 来源:澎湃新闻

0 阅读:36
章毓和趣事

章毓和趣事

感谢大家的关注