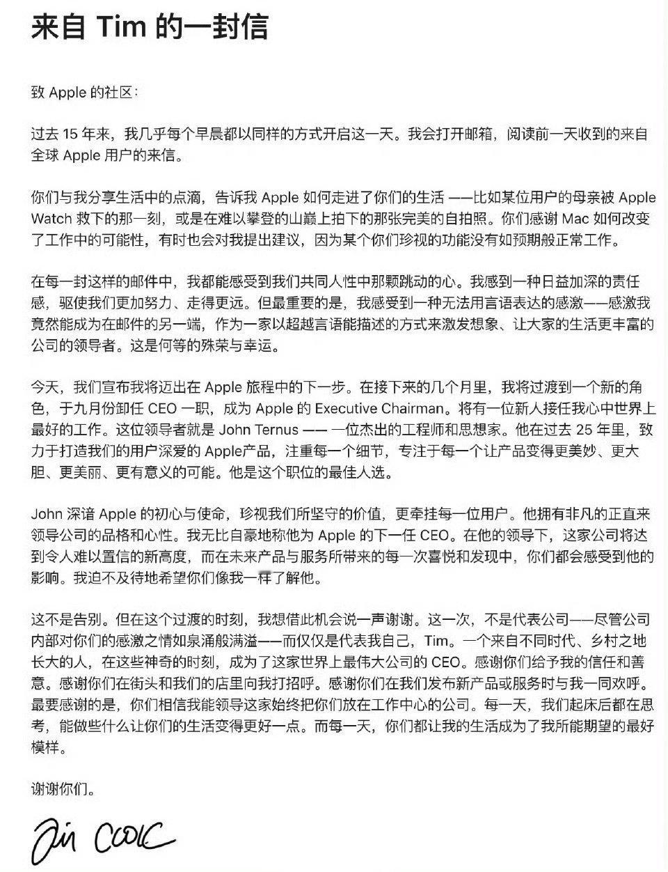
库克不再担任苹果ceo 库克在的这么多年里,虽然少有乔布斯那样惊人的创新,但是稳扎稳打保持苹果好的口碑与市场也是很出色的成就,特别是对供应商和库存的掌控力,虽然被调侃为“库存克星”但也值得尊敬
新上任的ceo约翰·特努斯,其实我们在m1芯片、iPhone air的时候都见过,硬件工程师出身的他,代理的苹果应该会有更多创新,在苹果也要出折叠屏、直板机似乎卷到头没新方向的时候,他会给我们带来怎样的惊喜呢?拭目以待吧


库克不再担任苹果ceo 库克在的这么多年里,虽然少有乔布斯那样惊人的创新,但是稳扎稳打保持苹果好的口碑与市场也是很出色的成就,特别是对供应商和库存的掌控力,虽然被调侃为“库存克星”但也值得尊敬
新上任的ceo约翰·特努斯,其实我们在m1芯片、iPhone air的时候都见过,硬件工程师出身的他,代理的苹果应该会有更多创新,在苹果也要出折叠屏、直板机似乎卷到头没新方向的时候,他会给我们带来怎样的惊喜呢?拭目以待吧

