泡泡资讯网
4.24周五 上市公司公告+财经资讯!1.人形机器人2.白银期货下跌3.煤炭4
2026-04-24 01:33:02
小乔看商业
财经
4.24周五 上市公司公告+财经资讯!
1.人形机器人2.白银期货下跌3.煤炭4.一季报+年报披露
猜你喜欢
包钢股份下跌,支撑在哪里?包钢股份今日大概率收阴K线,昨天是一根中阴K线,开
2026-04-24
九叶一枝花
标签:
包钢股份
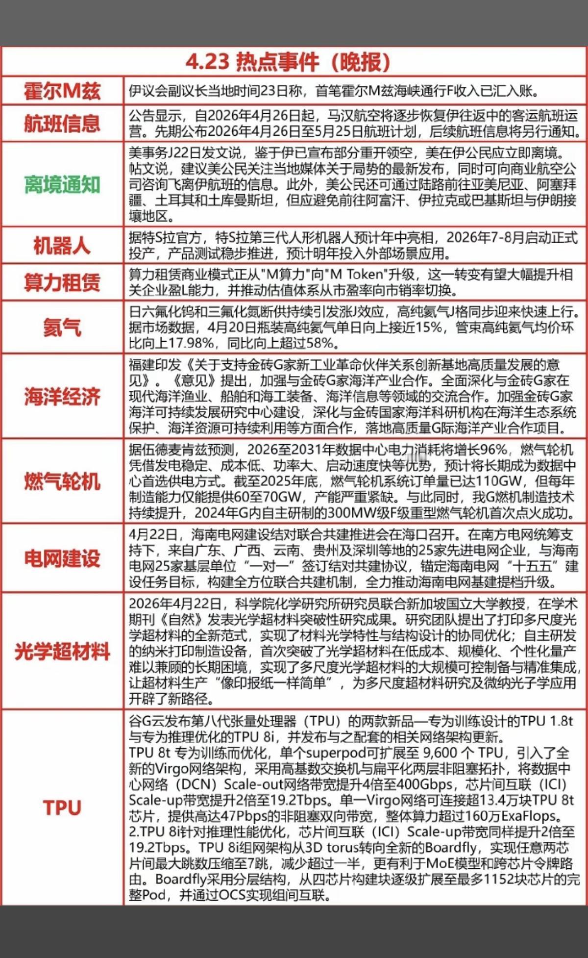
4.24周五财经热点新闻汇总!1.霍尔木兹海峡2.机器人3.算力租赁
2026-04-24
金鸡牛鸣笙
标签:
机器人
新加坡国立大学
霍尔木兹海峡
燃气轮机
10年100倍空间![捂眼睛]人形机器人产业梳理人形机器人正从概念走向落地,成为继
2026-04-22
财女小锦鲤
标签:
机器人
人形机器人
长盈精密
昊志机电
我就奇了怪了,今晚满屏为何都说新易盛业绩不及预期?看今晚新易盛公布的一季报,
2026-04-24
幼旋和世界
标签:
新易盛
双杰电气:一季度净利润2.81亿元,同比增长29615%冠豪高新:一季度净利润1
2026-04-24
财女小锦鲤
标签:
双杰电气
冠豪高新
a股
4月24日。星期五。沪深资金流出股票。网宿科技。低开低走。向下突破。西部材
2026-04-24
王老无
标签:
网宿科技
特变电工
中国卫星
利欧股份
下周重点关注的板块及个股不作为投资推荐!仅供个人学习1.锂电池与新能源碳酸锂价
2026-04-24
朱朱爱理财
标签:
锂电池
碳酸锂
新能源
航天
a股
赣锋锂业A股今日走势情况及展望一、今日走势概况截至2026年4月24日收
2026-04-24
1000年寒冰
标签:
赣锋锂业
A股
碳酸锂
津巴布韦
股票板块-有色金属
热门分类
推荐
热榜
军事
NBA
体育
社会
明星八卦
娱乐
财经
科技
汽车
历史
国际
游戏
动漫
公益
搞笑
商业
互联网
数码
国际足球
房产
家居
时尚
科学探索
职场
育儿
股票
教育
影视
情感
热点
中国军情
武器
中国南海
中国足球
亚洲杯
科比
综合体育
CBA
投资
楼市
大咖秀
外汇
创业
风口
SUV
豪车
概念车
优惠
新能源
美国
欧洲
朝日韩
俄罗斯
孕期
街拍
恋爱攻略
婚姻
正能量