泡泡资讯网
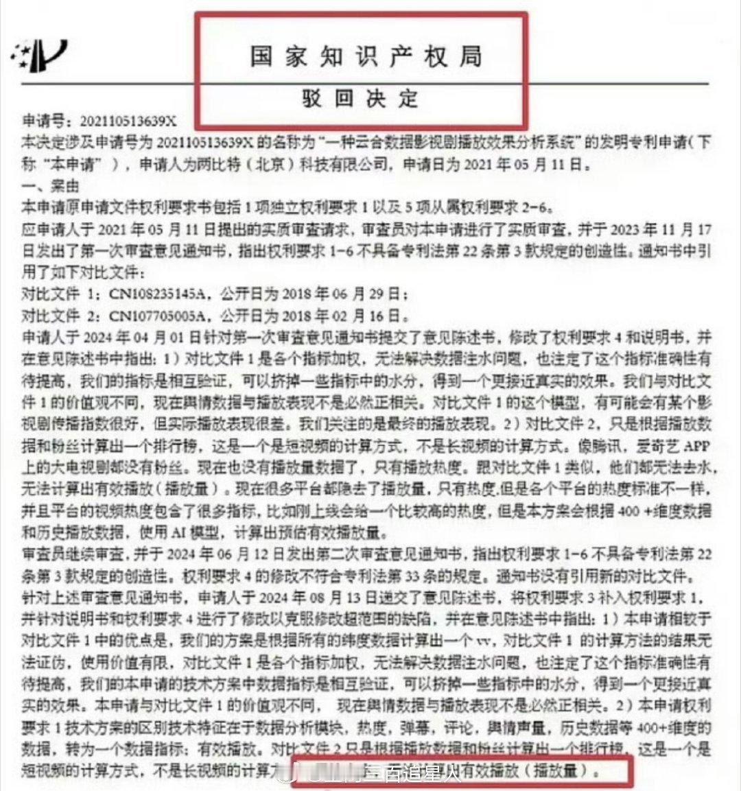
这个一出来 以后云合在粉圈差不多就等于废纸了
2026-04-29 12:20:23
觅波细说娱乐
娱乐
这个一出来 以后云合在粉圈差不多就等于废纸了
猜你喜欢
奥卡姆剃刀,这番言论,要得罪不少人呀,其实,道理很简单,漂亮的人,心理都是健康的
2026-04-28
勇勇说搞笑
普通人是整张脸是往下掉的感觉
2026-04-28
囤货种草娱乐
标签:
黑眼圈
眼霜
有道理!
2026-04-29
月隐日出看海边
标签:
茅盾文学奖
名人语录
刘震云
绝对细糠!原来这才是聪明人的思维模式!!
2026-04-28
囤货手册
奉劝大家一句普通人没什么钱五一假期间,千万别出去不是扫兴,是现实太扎心
2026-04-28
心平素语
昨天刚领了2800退休金,儿子一看就说“这点钱够干啥呀?”我直接怼回去:“那你每
2026-04-28
侯哥不怂
标签:
退休金
他们的道理,是从哪来的呢?还如此理直气壮!我们网络时代,就是敢表达,啥都敢说,有
2026-04-28
勇勇说搞笑
标签:
梁静茹
全都同意了那就拉呗
2026-04-29
迷惑行为很迷惑
标签:
北京
意甲
大学
论文
热门分类
推荐
热榜
军事
NBA
体育
社会
明星八卦
娱乐
财经
科技
汽车
历史
国际
游戏
动漫
公益
搞笑
商业
互联网
数码
国际足球
房产
家居
时尚
科学探索
职场
育儿
股票
教育
影视
情感
热点
中国军情
武器
中国南海
中国足球
亚洲杯
科比
综合体育
CBA
投资
楼市
大咖秀
外汇
创业
风口
SUV
豪车
概念车
优惠
新能源
美国
欧洲
朝日韩
俄罗斯
孕期
街拍
恋爱攻略
婚姻
正能量