泡泡资讯网
四年级上册数学必背知识点
2024-08-17 02:12:16
兰汐喝茶
教育
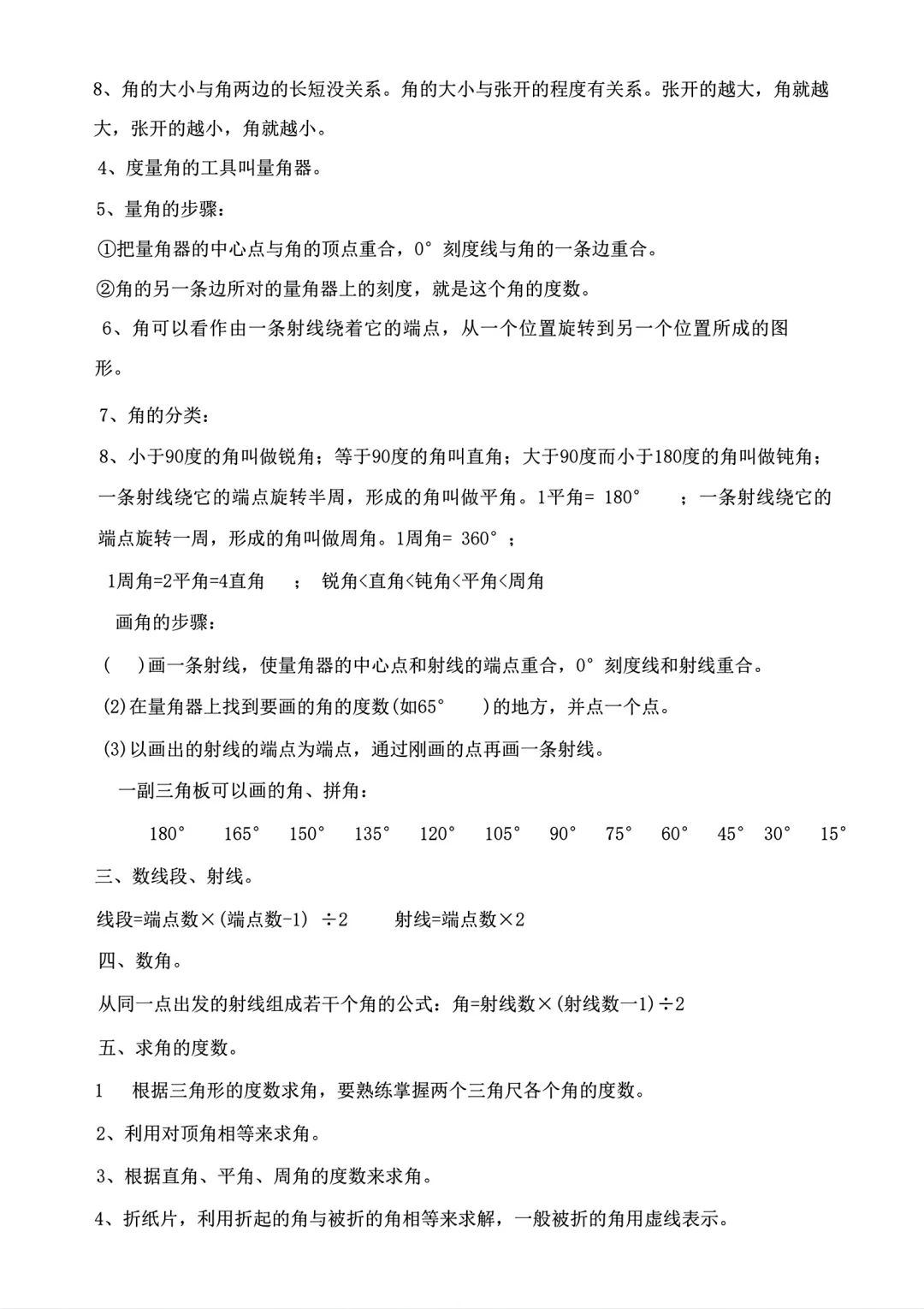
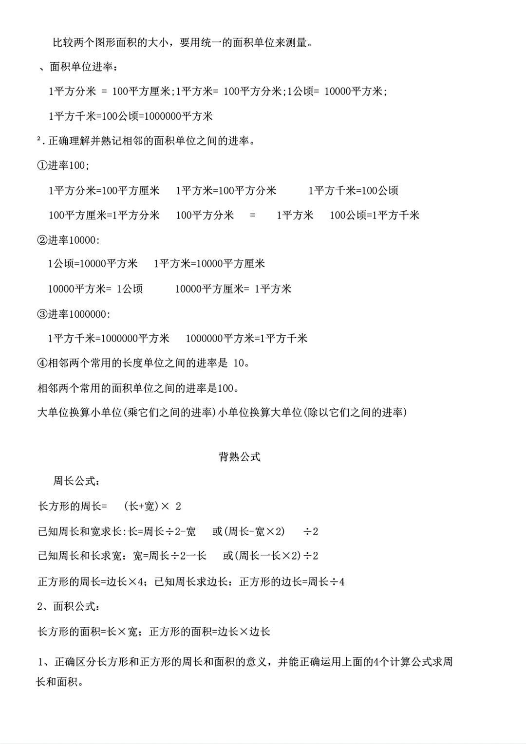
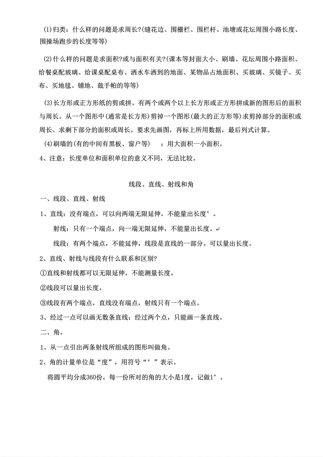
四年级上册数学预备知识点数学试卷试题资料包。
评论列表
夏天的风
2
2024-08-18 18:32
四年级数学,加减乘除小能手,图形统计一手抓,小小学霸的崛起之路~(#^.^#)
奔小妖萌货一枚
2
2024-08-18 19:45
四年级数学啊,就是加减乘除的小能手,图形世界的小侦探,偶尔客串一下统计小专家,学习也太好玩了吧!(~ ̄▽ ̄)~
凤倾凰
1
2024-08-18 14:04
别忘了背公式,考试偷偷乐! XD
热门分类
推荐
热榜
军事
NBA
体育
社会
明星八卦
娱乐
财经
科技
汽车
历史
国际
游戏
动漫
公益
搞笑
商业
互联网
数码
国际足球
房产
家居
时尚
科学探索
职场
育儿
股票
教育
影视
情感
热点
中国军情
武器
中国南海
中国足球
亚洲杯
科比
综合体育
CBA
投资
楼市
大咖秀
外汇
创业
风口
SUV
豪车
概念车
优惠
新能源
美国
欧洲
朝日韩
俄罗斯
孕期
街拍
恋爱攻略
婚姻
正能量
评论列表