泡泡资讯网
小学数学思维提升:51道工程应用题,攻克它
重庆小柏
2025-12-12 00:05:27
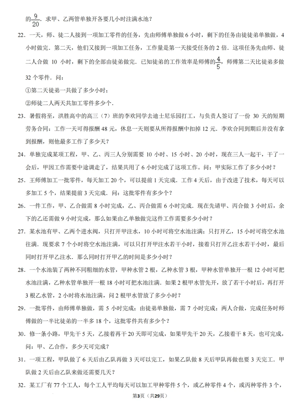
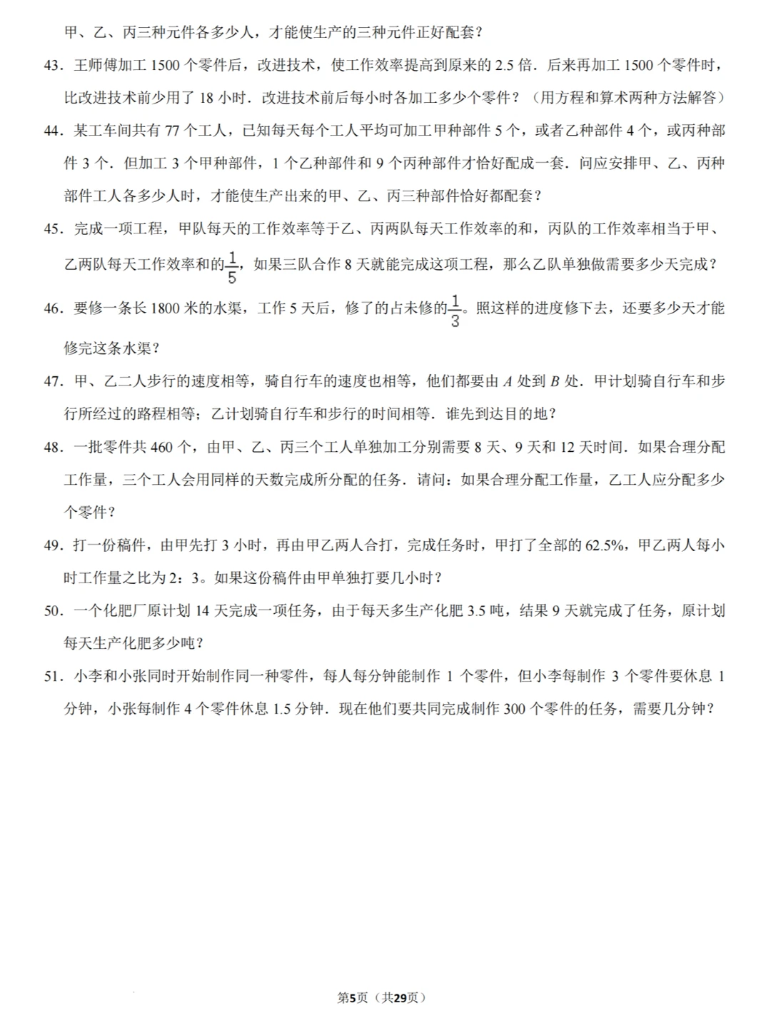
工程问题不攻克,升学成绩就要打折扣,前几天带大家刷题视频打卡,发现真正游刃有余的孩子不多,所以这51道工程应用题大家一定要练起来!!!
0
阅读:0
重庆小柏
感谢大家的关注
作者最新文章
1
🔥小学数学知识体系建构,1~6年级全汇总
2
小学计算要想赢麻❓一定要有巧算思维🔢
3
普娃学小奥,这份“高性价比”策略真香😭
4
巴本2023.12.15真题答案
5
重庆2023.12.16巴本真题卷答案
6
六年级数学经济问题考什么❓终于弄透了😭
7
😭太及时了❗牛吃草问题终于不怕考了✅
8
重庆xsc:树八2023.11.28真题答案
9
🔥小学奥数应用题型公式汇总,yyds😲
10
2023.11.23西附真题答案,附9.21试题练习❗
热门分类
推荐
热榜
军事
NBA
体育
社会
明星八卦
娱乐
财经
科技
汽车
历史
国际
游戏
动漫
公益
搞笑
商业
互联网
数码
国际足球
房产
家居
时尚
科学探索
职场
育儿
股票
教育
影视
情感
热点
中国军情
武器
中国南海
中国足球
亚洲杯
科比
综合体育
CBA
投资
大咖秀
外汇
创业
风口
SUV
豪车
概念车
优惠
新能源
美国
欧洲
朝日韩
俄罗斯
孕期
街拍
婚姻
正能量
教育
TOP
1
这几个小朋友全网刷屏了!篮球场上一次小小的表演失误,几个小朋友临危不乱的救场,
2
内蒙古通辽市一位高三男生,利用课余时间自学中医,不少同学和老师反馈,给他把脉过诊
3
这是我同事写的字,是体育老师,他的字可行说在当地整个教育系统都排得上名次。写的不
4
现在的女大学生这么讲究的吗?
5
现在的女大学生这么讲究的吗?
6
为啥现在大学生都喜欢这样穿呀,有人清楚不?
7
一些大学老师开始坐班了对此有网友表示说:“读大学的时候,我很羡慕当时的老师,
8
#教育部拟同意设置15所本科学校#
9
不同学历工资收入第一名:博士学历(工资50000)第二名:硕士学历(工资4
10
厦门大学又给学生悄悄打钱了最近,厦门大学不少学生发现卡里多了一笔钱,还收到一
教育
最新文章
1
这是我同事写的字,是体育老师,他的字可行说在当地整个教育系统都排得上名次。写的不
2
男教师被贬到山区小学,临走前问校长我舅舅是否知情,校长轻蔑一笑:这里只看能力,不
3
不同学历工资收入第一名:博士学历(工资50000)第二名:硕士学历(工资4
4
留学,所有人都觉得是一条金光大道,可现实呢?“三通一达”很多人都在说,是留学生
5
最近刷到个词“三通一达”,差点以为是物流新梗——结果是留学生圈子里的“暗语”。
6
牢A爆出了很多出国的女留学生的辣眼睛事情之后,感觉留学生、海归这些曾经高大上的知
7
直接停课了,罚狠了!1月19日,宋先生反映15岁女儿因宿舍藏手机被停课一个月,
8
北京这次是动真格了,直接下了死命令。到2027年底之前,中小学必须停止“
9
生产队时期,民办教师是什么待遇那个时期,民办老师,脱离劳动,但生产队给公分,参与
10
2023年,小学生达峰,就意味着小学老师过剩。2026年,也就是今年,初中生达峰