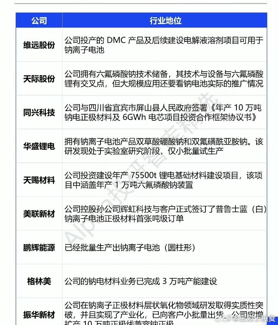
中科院突破钠电安全壁垒,全产业链加速落地4月6日,中科院物理研究所胡勇胜团队在《自然·能源》发布重磅成果,全球首次在安时级钠离子电池中实现彻底阻断热失控,这项搭载可聚合不燃电解质(PNE)的技术突破,标志着钠离子电池产业化进程迈入全新阶段,也为A股钠电池概念板块注入核心催化信号。核心逻辑:安全破局+成本优势双轮驱动钠离子电池此前的产业化瓶颈集中在安全与成本两端,此次中科院突破恰好补齐关键短板。PNE电解质构建“热稳定性—界面稳定性—物理隔离”三重防护,150℃高温下自动固化成致密屏障,300℃高温与针刺测试中均无冒烟、起火现象,同时兼顾-40℃至60℃宽温域与>4.3V高压性能,彻底打消市场对钠电池安全的顾虑。成本端的优势同样显著。钠资源地壳储量是锂的423倍,且分布更均匀,大幅降低资源端依赖;传艺科技、华阳股份等企业已实现GWh级量产,规模化效应推动电芯成本降至0.35-0.45元/Wh,较磷酸铁锂电池低15%-25%,叠加80%设备与锂电通用的属性,量产落地门槛进一步降低。案例佐证:头部企业产能与订单双爆发产业端的落地节奏已全面提速。传艺科技以5.5GWh规划产能位居A股钠电池产能第一,现有4.5GWh产线满负荷运行,储能领域订单持续落地;华阳股份与中科海钠深度绑定,1GWh钠电池PACK产线投用,2000吨正负极材料产能支撑商用车与储能场景供货;多氟多凭借六氟磷酸钠连续化量产技术,成为宁德时代等头部企业核心电解液供应商,4万吨规划产能将进一步巩固行业地位。材料环节同样亮点突出。容百科技在层状氧化物正极领域实现产业化,小批量出货并规划扩产10万吨兼容正极;天赐材料布局1万吨六氟磷酸钠装置,匹配钠电电解液升级需求;美联新材控股子公司辉虹科技签下普鲁士蓝正极材料首张吨级订单,产业链配套日趋完善。产业链延伸:全场景应用打开万亿空间此次技术突破将直接推动钠离子电池从储能向动力领域延伸。储能领域,百兆瓦级项目密集落地,江苏如东400MWh全球最大钠电储能项目加速推进;商用车领域,搭载钠电池的重卡已获批量订单,2026年交付规模将快速扩容;乘用车领域,宁德时代“钠新”电池能量密度达175Wh/kg,支持400公里续航,2026年将实现大规模量产,长安、广汽等车企已完成测试验证。从资源端的钠矿开发,到正极、负极、电解液的材料配套,再到电芯制造与终端应用,中国已形成全球最完整的钠电产业链。2026年中国钠电池总产能将突破80GWh,全球占比超60%,在资源自主、技术领先的双重优势下,钠离子电池正重塑新能源电池产业格局,成为能源转型的核心新赛道。

