2026年4月9日,新华社发文:“以色列空袭一天内致上千人死伤,黎巴嫩宣布全国哀悼”
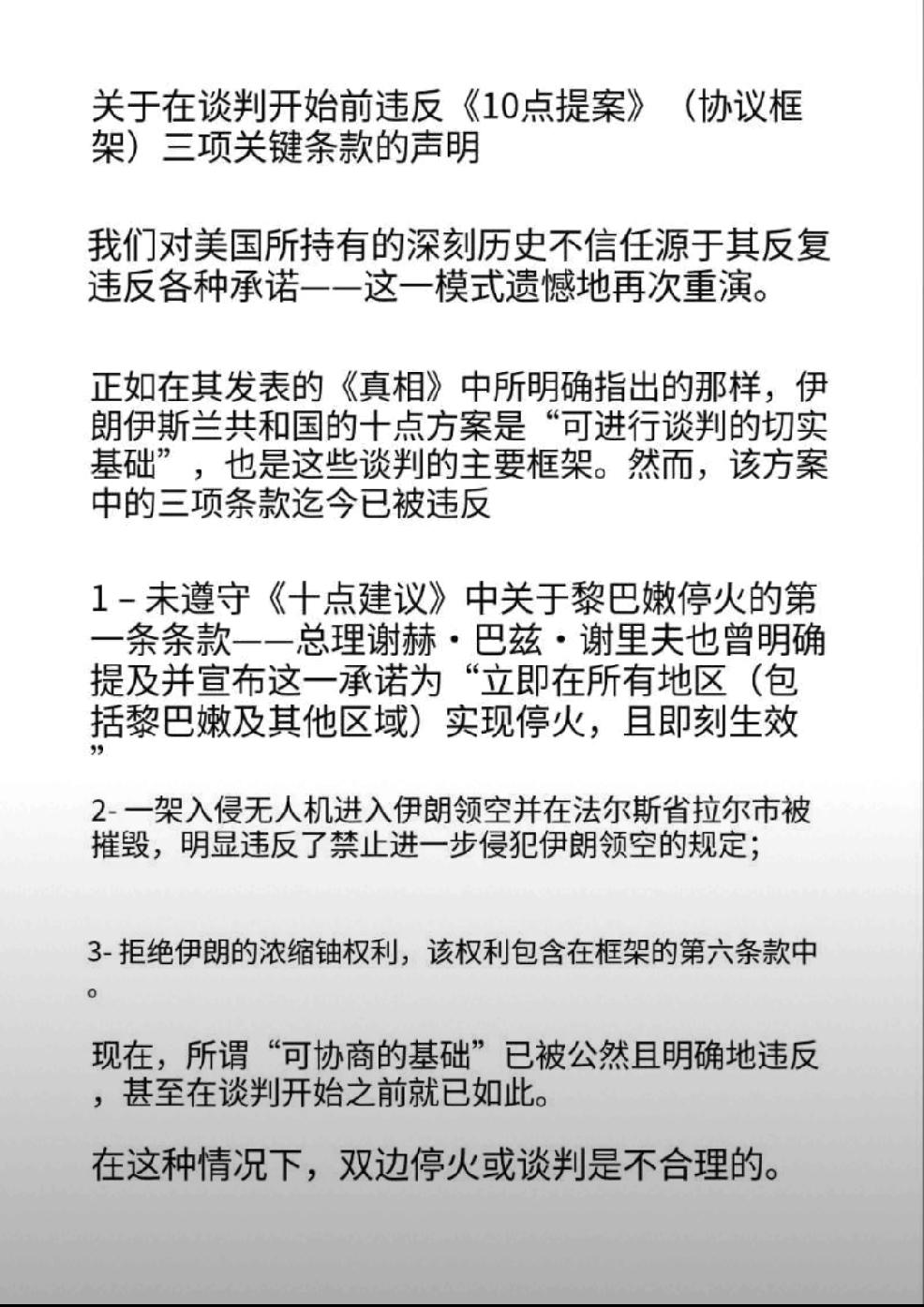
北京时间2026年4月9日,伊朗议会议长卡利巴夫发文:“关于在谈判开始前违反10点提案框架协议三项关键条约的声明……”
个人认为:既然美国和以色列,把停战当作一种战争手段,当做哄骗对手的一种方法,并没有实心实意的心思去思考停战。既然美国与以色列这样选择,那么伊朗就要在国际政治和舆论外交,石油贸易等众多方面展开预料之中的舆论认知战。
要让全球民众与国家重新认识美国和以色列,打破固有认知,认认真真的,清清楚楚的,不带有色滤镜的,观看美国和以色列的真实面目,这就是美国,这就是以色列,不要相信美国和以色列的媒体宣传了,没有什么比实际行动更加说明问题,更加说明真相。



