郑州经开区拓展区郑姚管理区)发布重要招标信息!
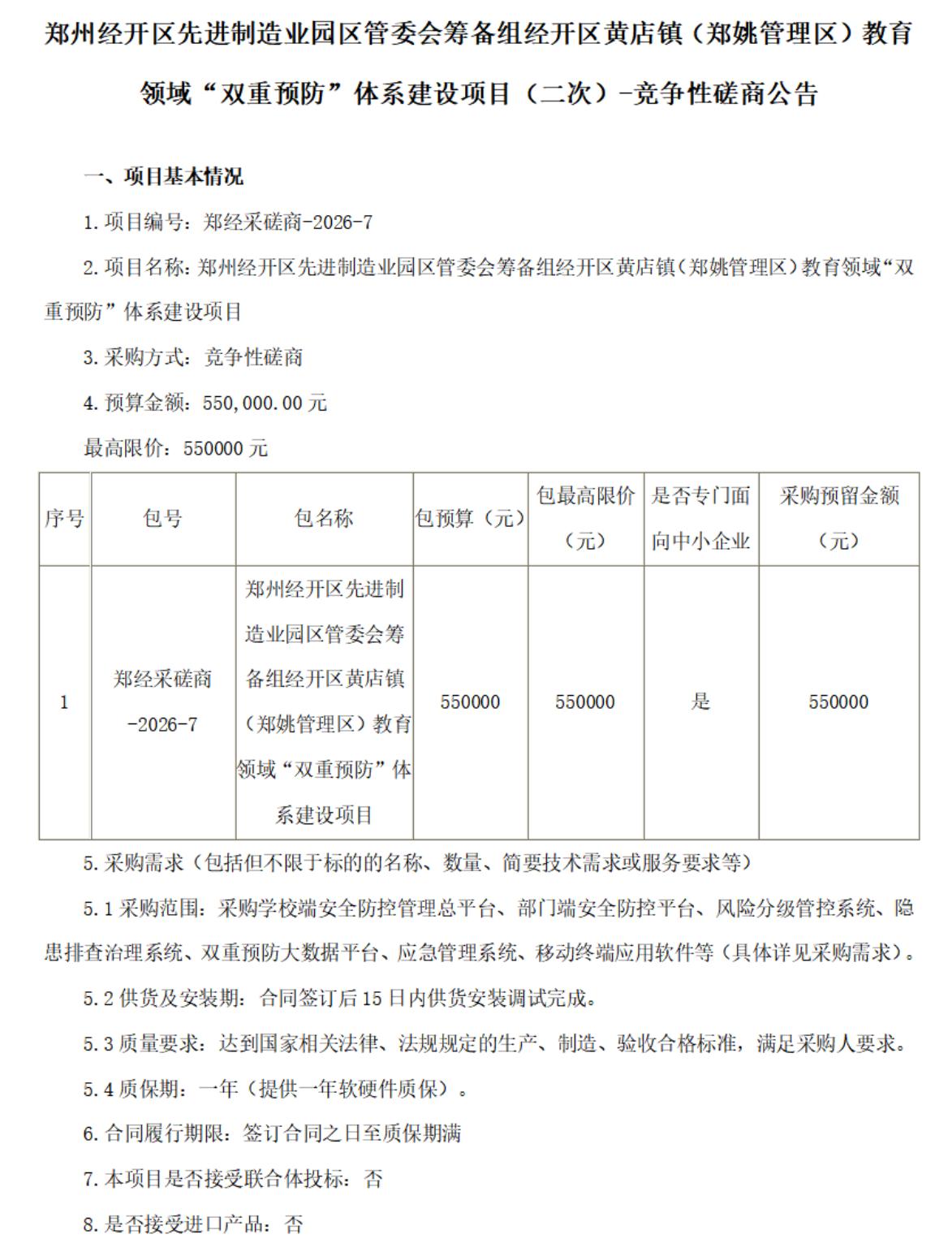
从官网获悉,郑州经开区先进制造业园区管委会筹备组经开区黄店镇(郑姚管理区)教育领域“双重预防”体系建设项目(二次)-竞争性磋商公告发布。
预算金额55万元,合同签订后15日内供货安装调试完成。质保期一年(提供一年软硬件质保)

郑州经开区拓展区郑姚管理区)发布重要招标信息!
从官网获悉,郑州经开区先进制造业园区管委会筹备组经开区黄店镇(郑姚管理区)教育领域“双重预防”体系建设项目(二次)-竞争性磋商公告发布。
预算金额55万元,合同签订后15日内供货安装调试完成。质保期一年(提供一年软硬件质保)
