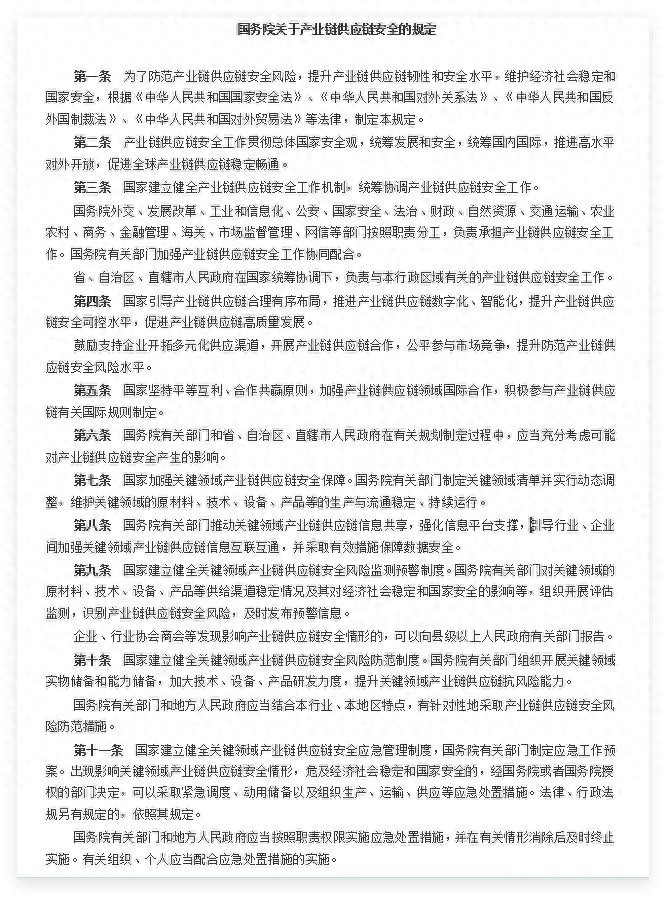
2026年4月8日,当全球目光聚焦中东停火时,中国资本市场迎来了一剂强心针。A股三大指数全线暴涨,上证指数高开1.03%,深证成指涨2.36%,创业板指涨3.07%,全市场逾5000股上涨。在这场资本狂欢的背后,除了地缘政治缓和的利好,更有一项重磅政策的发布——《国务院关于产业链供应链安全的规定》正式公布并施行。
一纸新规,为何引发市场如此强烈反应?
这份由国务院总理李强签署的《规定》,看似只是一份政策性文件,实则蕴含着深远的战略考量。作为我国首部维护国家产业链供应链安全的专项行政法规,《规定》填补了这一领域的法规空白,标志着我国在应对全球地缘政治博弈、保障经济稳定运行方面迈出关键一步。

- 国务院政策文件/产业链安全
文件明确,针对外国国家、地区和国际组织以及外国组织、个人损害我国产业链供应链安全的,建立产业链供应链安全调查制度,国务院有关部门可据此开展产业链供应链安全调查,采取反制措施。简单来说,这是一份“经济安全法”的雏形。在全球产业链重构、科技竞争白热化的背景下,中国正从被动防御转向主动出击,为关键产业链筑起“防火墙”。
新规的核心:从被动应对到主动防御
《规定》的出台并非偶然。司法部负责人在答记者问中指出,党中央、国务院高度重视产业链供应链安全,习近平总书记多次作出重要指示。近年来,从芯片断供到软件制裁,从关键原材料限制到高端设备禁运,中国产业链面临的外部压力日益增大。此次新规的发布,标志着中国在产业链安全领域完成了从“个案应对”到“系统防御”的转变。
调查制度的建立是新规的最大亮点。根据《规定》第十四条、第十五条,对于外国国家、地区和国际组织违反国际法和国际关系基本准则,在产业链供应链方面对我国采取歧视性禁止、限制或者其他类似措施的,国务院有关部门有权开展调查。这种制度化的应对机制,比以往的单点反击更具威慑力。

- A股大涨行情(4月8日)
科学反制措施的设定体现了政策的精准性。新规明确可以采取包括但不限于禁止或者限制有关货物、技术进出口或者国际服务贸易,收取特别费用等措施。对于外国组织、个人,还可以采取禁止或限制其在我国境内投资、禁止我国境内的组织与其进行交易合作等措施。
市场用脚投票:哪些板块最受益?
4月8日的A股市场,资金流向清晰地反映了政策导向。半导体、算力硬件产业链大涨,CPO、存储器方向领涨。这绝非巧合,而是市场对政策红利的直接反应。
半导体板块:作为产业链安全的“卡脖子”环节,半导体一直是国家战略重点。新规的出台,为国内半导体企业提供了更有利的政策环境。从设备、材料到设计、制造,整个产业链都将受益于国产替代加速。今日早盘,国产芯片走势强劲,板块内个股几乎全线飘红,平治信息20cm封板,大为股份、利通电子、铭普光磁等11股涨停。
算力硬件产业链:在AI时代,算力就是生产力。CPO(共封装光学)、光模块等算力基础设施,直接关系到数字经济的命脉。新规为这些关键领域提供了安全保障,也吸引了大量资金涌入。算力硬件方面,CPO、光模块、PCB等细分方向涨幅居前。
稀土和小金属:这些战略性资源是高端制造业的“粮食”。7种中重稀土出口管制于4月7日正式生效,供给收缩预期提振稀土板块。新规的出台,进一步强化了对关键矿产资源的保护和控制,相关企业估值逻辑得到重塑。
与此形成鲜明对比的是,油气开采及服务、煤炭开采加工等传统能源板块逆势下跌。资本正在用脚投票,明确选择代表未来、受政策支持的战略性新兴产业。

全球供应链/产业链安全
国际背景:全球产业链重构加速
新规的出台有着深刻的国际背景。当前,全球经济格局深度调整,大国博弈加剧,地缘冲突易发多发。我国虽已拥有全球最齐全的产业门类和强大的产业配套能力,但部分关键核心技术仍受制于人,关键零部件、基础材料、高端装备等领域仍存在断点、堵点。
美国的技术封锁:从芯片法案到实体清单,美国对华技术封锁不断加码。中国必须建立自己的安全屏障。
欧洲的供应链法案:欧盟也在推进《关键原材料法案》和《芯片法案》,试图减少对外依赖。全球主要经济体都在加强产业链自主可控。
地缘政治风险:中东冲突导致霍尔木兹海峡关闭,国际油价剧烈波动。这再次提醒各国,过度依赖单一供应链通道的风险巨大。
在这样的背景下,中国出台产业链供应链安全规定,既是应对挑战的必要之举,也是把握机遇的战略选择。

半导体/芯片产业链(卡脖子环节)
政策深意:不仅仅是防御
仔细研读《规定》,可以发现其深层次意图远超简单的“防御”。
主动塑造规则:通过建立调查和反制制度,中国正在参与甚至主导全球产业链规则的制定。这从被动接受规则向主动塑造规则转变。
提升谈判筹码:有了法律武器,中国在国际经贸谈判中将拥有更多筹码。任何试图损害中国产业链安全的行为,都将面临明确的法律后果。
引导产业升级:新规实际上为国内企业指明了发展方向——那些关乎产业链安全的关键领域,将获得更多政策支持和市场机会。国务院发展研究中心产业经济研究部第二研究室主任王明辉表示,《规定》的出台是有效防范化解产业链供应链安全风险,提升产业链供应链韧性和安全水平的重要举措,更是我国应对美西方遏制围堵,主动运筹国际空间、塑造外部环境的关键一步。
具体影响:从宏观到微观
对企业的影响:国内企业,特别是那些在关键领域有所突破的企业,将迎来政策红利期。《规定》要求制定关键领域清单,开展关键领域实物储备和能力储备,加大技术、设备、产品研发力度,提升关键领域产业链供应链抗风险能力。但同时,那些高度依赖进口技术或原材料的企业,需要加快国产替代步伐。
对投资者的影响:投资逻辑正在发生变化。单纯追求高增长的时代已经过去,产业链安全、自主可控成为新的投资主线。那些在关键环节实现突破的企业,估值体系将重塑。中信证券认为,2026年国产算力方兴未艾,业绩弹性及投资确定性兼备,有望复刻美股2023年以来的长牛行情。
对普通人的影响:产业链安全最终关系到每个人的生活。从手机、汽车到家电,如果关键零部件受制于人,不仅价格可能上涨,供应也可能不稳定。新规的实施,将为消费者提供更稳定、更安全的产品供应。
挑战与机遇并存
当然,新规的实施也面临挑战。

政策反制/自主可控(战略寓意)
技术突破难度:在一些尖端领域,如高端芯片、工业软件等,实现自主可控需要时间和技术积累。
国际合作平衡:如何在保障安全的同时保持开放合作,是一大考验。过度保护可能导致技术落后,过度开放又可能危及安全。
执行细则待完善:调查制度如何具体实施?反制措施的标准是什么?这些都需要后续细则来明确。
但机遇同样巨大。中国拥有完整的工业体系、庞大的市场规模和丰富的人才储备,这些都是实现产业链自主可控的有利条件。科创板128家半导体企业2025年合计实现营收超3600亿元,同比增速25%,折射出我国半导体产业的韧性和活力。
未来展望:产业链安全新时代
随着新规的实施,中国产业链将进入一个新时代。
国产替代加速:从“可用”到“好用”,国产产品将在政策支持下加速替代进口。深圳已发布AI服务器产业链三年行动计划,支持国产GPU、NPU、CPU、DPU等核心芯片产品加快应用和迭代。
创新生态优化:政策将引导更多资源投向关键核心技术攻关,形成良性创新生态。2026年政府工作报告明确将集成电路列为新质生产力核心支柱与新兴支柱产业首位。
国际竞争力提升:拥有安全可靠的产业链,将使中国制造在国际市场上更具竞争力。同济大学国家创新发展研究院研究员宫超认为,中国已从世界工厂成长为全球“创新+产业链”核心节点。
4月8日的A股大涨,只是这场变革的开始。当资本开始用真金白银投票,当政策开始系统布局,中国产业链的安全与升级,已经按下加速键。
在这个充满不确定性的时代,产业链安全不再是一个选项,而是一种必须。中国的选择很明确:既要开放合作,也要自主可控;既要融入全球,也要保障安全。这条道路不易,但势在必行。
而对于投资者来说,读懂政策背后的深意,把握产业链安全的主线,或许就能在未来的市场中占据先机。毕竟,当国家战略与资本市场形成共振,产生的能量将是巨大的。
2026年4月8日,或许会被历史记住——不仅因为中东停火,更因为中国向产业链安全迈出了关键一步。这一步,将影响未来十年甚至更长时间的中国经济格局。
责编:杨强程
排版:刘晓宇
校对:冉海青