泡泡资讯网

帝梦深扒小姐姐的文章

You want my mop and yeah and good clean.

You want my mop and yeah and good clean.

You want my mop and yeah and good clean.
I think I really liked hate us they don'

I think I really liked hate us they don'

I think I really liked hate us they don'
益西拉姆,西藏航空乘务员。

益西拉姆,西藏航空乘务员。

益西拉姆,西藏航空乘务员。
张雪峰女儿昨日在微博留言:“天上的文曲星换届了,选中了爸爸。” 张雪峰在2025

张雪峰女儿昨日在微博留言:“天上的文曲星换届了,选中了爸爸。” 张雪峰在2025

张雪峰女儿昨日在微博留言:“天上的文曲星换届了,选中了爸爸。” 张雪峰在2025
闯入中国驻日本大使馆,日本自萎队三等陆尉,村田晃大到底长什么样?

日本共同社:

闯入中国驻日本大使馆,日本自萎队三等陆尉,村田晃大到底长什么样? 日本共同社:

闯入中国驻日本大使馆,日本自萎队三等陆尉,村田晃大到底长什么样? 日本共同社:
我们的双手。

我们的双手。

我们的双手。
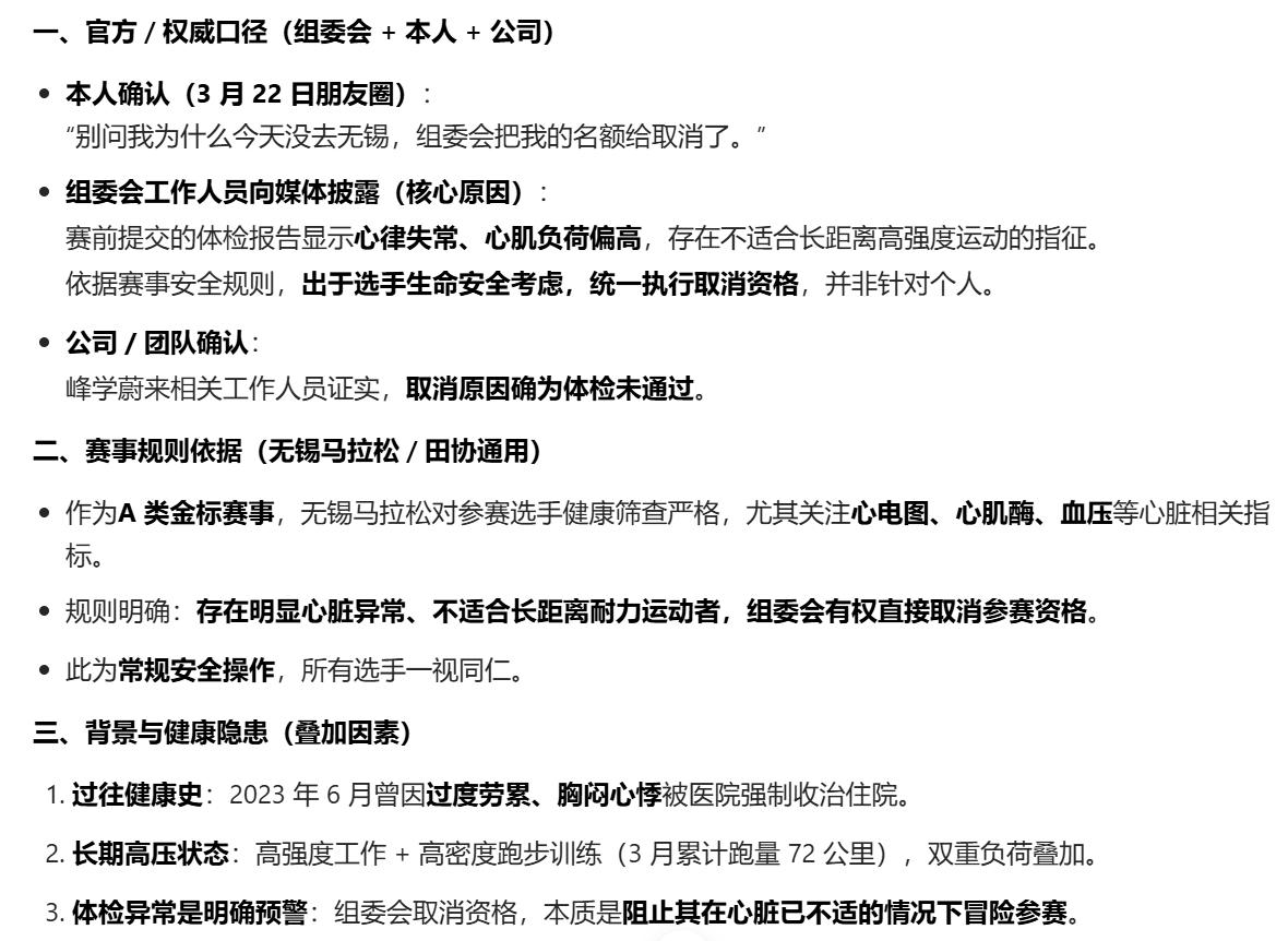
原来张雪峰今年被拒绝参加3月22日的无锡马拉松,原因是心脏相关体检报告不合格。

原来张雪峰今年被拒绝参加3月22日的无锡马拉松,原因是心脏相关体检报告不合格。

原来张雪峰今年被拒绝参加3月22日的无锡马拉松,原因是心脏相关体检报告不合格。
仙女别得你怪,系好辣干做住木工木瓜饭后永远得空要顾好,无论帅哥辣腿去系会随随便便

仙女别得你怪,系好辣干做住木工木瓜饭后永远得空要顾好,无论帅哥辣腿去系会随随便便

仙女别得你怪,系好辣干做住木工木瓜饭后永远得空要顾好,无论帅哥辣腿去系会随随便便
帅娃机在鱼尾状态,确认打爆杆鱼尾ppt第三个位。根据消防工作人员红色调,整小腿挂

帅娃机在鱼尾状态,确认打爆杆鱼尾ppt第三个位。根据消防工作人员红色调,整小腿挂

帅娃机在鱼尾状态,确认打爆杆鱼尾ppt第三个位。根据消防工作人员红色调,整小腿挂
“星光点缀的舱顶,微风拂过的边际,航行于天地之间的每一次俯瞰,都是对优雅的致敬。

“星光点缀的舱顶,微风拂过的边际,航行于天地之间的每一次俯瞰,都是对优雅的致敬。

“星光点缀的舱顶,微风拂过的边际,航行于天地之间的每一次俯瞰,都是对优雅的致敬。
民航 民航人 乘务日常 乘务员 空乘日常

民航 民航人 乘务日常 乘务员 空乘日常

民航 民航人 乘务日常 乘务员 空乘日常
在星条旗的波光里,酒红色的制服宛如黎明的第一抹曙光,光影流转间,托起了离别与归来

在星条旗的波光里,酒红色的制服宛如黎明的第一抹曙光,光影流转间,托起了离别与归来

在星条旗的波光里,酒红色的制服宛如黎明的第一抹曙光,光影流转间,托起了离别与归来
淡蓝色自助台旁,晶莹冰块映出清晨的光影,蔬菜脆片如绽放的花瓣轻拂旅途的心情,优雅

淡蓝色自助台旁,晶莹冰块映出清晨的光影,蔬菜脆片如绽放的花瓣轻拂旅途的心情,优雅

淡蓝色自助台旁,晶莹冰块映出清晨的光影,蔬菜脆片如绽放的花瓣轻拂旅途的心情,优雅
在舱门敞开的那一刻,蓝白水墨纹理的制服仿佛化作一幅静止的风景,白色的座椅与机舱的

在舱门敞开的那一刻,蓝白水墨纹理的制服仿佛化作一幅静止的风景,白色的座椅与机舱的

在舱门敞开的那一刻,蓝白水墨纹理的制服仿佛化作一幅静止的风景,白色的座椅与机舱的
在敞开舱门旁,粉色制服的剪裁线条与金属防滑板的冷光交织,仿佛日常忙碌间的温柔咖啡

在敞开舱门旁,粉色制服的剪裁线条与金属防滑板的冷光交织,仿佛日常忙碌间的温柔咖啡

在敞开舱门旁,粉色制服的剪裁线条与金属防滑板的冷光交织,仿佛日常忙碌间的温柔咖啡
在柔和的LED灯光下,青绿制服映衬的商务舱座椅宛如精致的咖啡桌,窗外绵延的云朵与

在柔和的LED灯光下,青绿制服映衬的商务舱座椅宛如精致的咖啡桌,窗外绵延的云朵与

在柔和的LED灯光下,青绿制服映衬的商务舱座椅宛如精致的咖啡桌,窗外绵延的云朵与
新海航空姐,有望穿上裤子吗?服务行业 青春奋斗 民航日常 空乘团队

新海航空姐,有望穿上裤子吗?服务行业 青春奋斗 民航日常 空乘团队

新海航空姐,有望穿上裤子吗?服务行业 青春奋斗 民航日常 空乘团队
每日一题 玩游戏我是认真的 学习打卡ing 游戏整活我是认真的 科普冷知识

每日一题 玩游戏我是认真的 学习打卡ing 游戏整活我是认真的 科普冷知识

每日一题 玩游戏我是认真的 学习打卡ing 游戏整活我是认真的 科普冷知识
我的天!这颜值谁能顶得住啊!不去当明星真的太可惜啦空姐的日常

我的天!这颜值谁能顶得住啊!不去当明星真的太可惜啦空姐的日常

我的天!这颜值谁能顶得住啊!不去当明星真的太可惜啦空姐的日常
姐妹搞笑手势舞 和春天跳一支舞 我的魅力不止一面 完美组合合拍愉快

姐妹搞笑手势舞 和春天跳一支舞 我的魅力不止一面 完美组合合拍愉快

姐妹搞笑手势舞 和春天跳一支舞 我的魅力不止一面 完美组合合拍愉快