泡泡资讯网
机海风云的文章
干得漂亮!“白象多半袋”、“120W”等商标被宣告无效
2026-05-01 00:49
机海风云
干得漂亮!“白象多半袋”、“120W”等商标被宣告无效
害!大半夜刷到这,emo一下略表对zeku的敬意……好死!
2026-05-01 00:31
机海风云
害!大半夜刷到这,emo一下略表对zeku的敬意……好死!
好家伙,酷狗的MAU居然领先了同属鹅厂的QQ音乐,一直以为QQ是第一当然,汽水音
2026-04-30 21:55
机海风云
好家伙,酷狗的MAU居然领先了同属鹅厂的QQ音乐,一直以为QQ是第一当然,汽水音
哈哈哈,你们就说说,我对俞浩看得准不准吧😄
2026-04-30 21:38
机海风云
哈哈哈,你们就说说,我对俞浩看得准不准吧😄
据说是舞蹈生的基本功
2026-04-30 21:19
机海风云
据说是舞蹈生的基本功
高通管理层披露:公司已与一家领先超大规模客户开始“定制芯片”的合作!预计在 20
2026-04-30 19:56
机海风云
高通管理层披露:公司已与一家领先超大规模客户开始“定制芯片”的合作!预计在 20
此前公司估值区间相对较低,因为核心主业围绕于传统领域,缺乏增量想象空间,偏偏屋漏
2026-04-30 19:48
机海风云
此前公司估值区间相对较低,因为核心主业围绕于传统领域,缺乏增量想象空间,偏偏屋漏
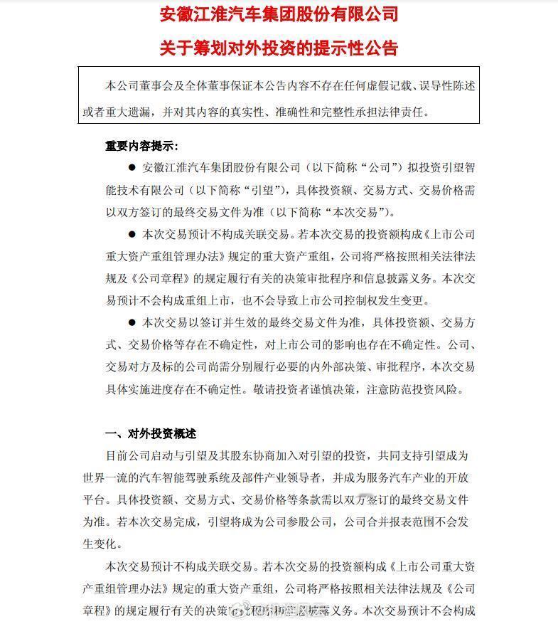
江淮跟华为合作“尊界”尝到了甜头,公司已经决定要真金白银投资引望了!
2026-04-30 19:37
机海风云
江淮跟华为合作“尊界”尝到了甜头,公司已经决定要真金白银投资引望了!
中芯国际:公司拟向国家集成电路产业投资基金等发行股份购买中芯北方集成电路制造(北
2026-04-30 19:11
机海风云
中芯国际:公司拟向国家集成电路产业投资基金等发行股份购买中芯北方集成电路制造(北
罗永浩替网友喊话西门子罗永浩 西门子 别成天假装正义斗士了!来,你不如先替这些冲
2026-04-30 18:31
机海风云
罗永浩替网友喊话西门子罗永浩 西门子 别成天假装正义斗士了!来,你不如先替这些冲
有时候,下沉平台刷刷也是有用的,比如最近我才知道啥是“妙妙汽车”,如果不刷隔壁A
2026-04-29 23:40
机海风云
有时候,下沉平台刷刷也是有用的,比如最近我才知道啥是“妙妙汽车”,如果不刷隔壁A
ROOT有风险!具象化呈现
2026-04-29 23:23
机海风云
ROOT有风险!具象化呈现
两年前,我就说智能手机是最好的AI Device,两年后的今天,OpenAI也要
2026-04-29 23:08
机海风云
两年前,我就说智能手机是最好的AI Device,两年后的今天,OpenAI也要
大瓜!一加、realme合并:成立子系列事业部,李炳忠任总经理;李杰负责子系列产
2026-04-29 22:09
机海风云
大瓜!一加、realme合并:成立子系列事业部,李炳忠任总经理;李杰负责子系列产
苹果研发四曲面屏直屏又不香了反正国产手机就是“跟屁虫”,苹果直,它们直,万一苹果
2026-04-29 21:40
机海风云
苹果研发四曲面屏直屏又不香了反正国产手机就是“跟屁虫”,苹果直,它们直,万一苹果
第一页
作者信息
机海风云
感谢大家的关注
分类: 社会
热门分类
推荐
热榜
军事
NBA
体育
社会
明星八卦
娱乐
财经
科技
汽车
历史
国际
游戏
动漫
公益
搞笑
商业
互联网
数码
国际足球
房产
家居
时尚
科学探索
职场
育儿
股票
教育
影视
情感
热点
中国军情
武器
中国南海
中国足球
亚洲杯
科比
综合体育
CBA
投资
楼市
大咖秀
外汇
创业
风口
SUV
豪车
概念车
优惠
新能源
美国
欧洲
朝日韩
俄罗斯
孕期
街拍
恋爱攻略
婚姻
正能量