宝宝成长过程中,补钙至关重要,国内儿童达到适宜钙摄入的人数只有10%,大部分儿童的钙平均摄入量都达不到推荐摄入量的50%,那么,如何给宝宝正确补钙呢?
.
关于宝宝补钙的7个真相,都列在这里了👇
真相1⃣️:钙也分有机钙和无机钙,直接影响钙吸收
真相2⃣️:只注重钙含量,告诉你含量越高越好的要谨慎
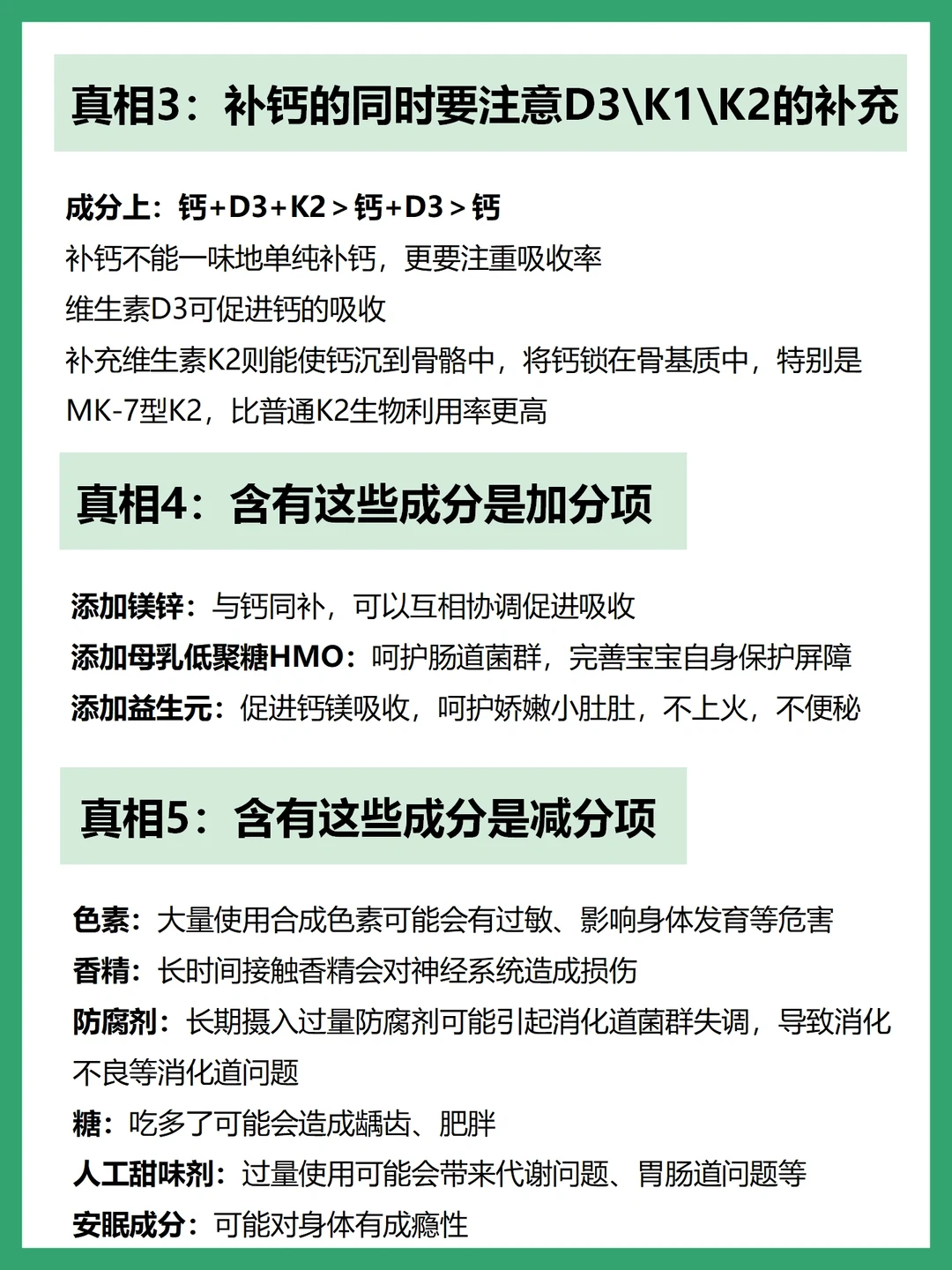
真相3⃣️:补钙的同时要注意D3\K1\K2的补充
真相4⃣️:含有镁锌、母乳低聚糖、益生元这些成分是加分项
真相5⃣️:含有色素、香精、防腐剂、人工甜味剂、糖这些是减分项,尤其要注意成分里是否添加安眠要素,容易有成瘾性
真相6⃣️:液体钙>粉剂钙
真相7⃣️:独立小包装>大瓶包装
.
我家宝宝喝过挺多钙剂,之前是那种大瓶包装的液体钙,家里喝比较方便,外出就没法携带保存了,最近新种草了Kingslac钙镁锌,它是一条一条独立包装的,每条是10ml,含有250mg钙,符合中国营养学会推荐钙摄入量,独特营养配方,除了钙镁锌外,还添加了VD3+VK2,搭配HMOs+FOS+GOS 3重益生元,在钙剂里真的很少见营养这么全面的
口感是酸酸甜甜草莓🍓口味的,有点像酸奶,很好喝,一点也不用担心宝宝排斥~我家每天还主动要着喝呢~






