泡泡资讯网
2024年上海市中考语文试卷及参考答案
高考路上
2025-08-28 18:22:40
2024年上海市中考语文试卷及参考答案
0
阅读:0
高考路上
感谢大家的关注
作者最新文章
1
基本不等式在高中物理一习题中的应用 从2024年阳历7月17日,阴历6月12日开
2
高考物理快速提分好题欣赏 能够考察学生真实实力的带电粒子在复合场中运动的好题 版
3
好题妙解1000例:构建圆柱速解流体问题
4
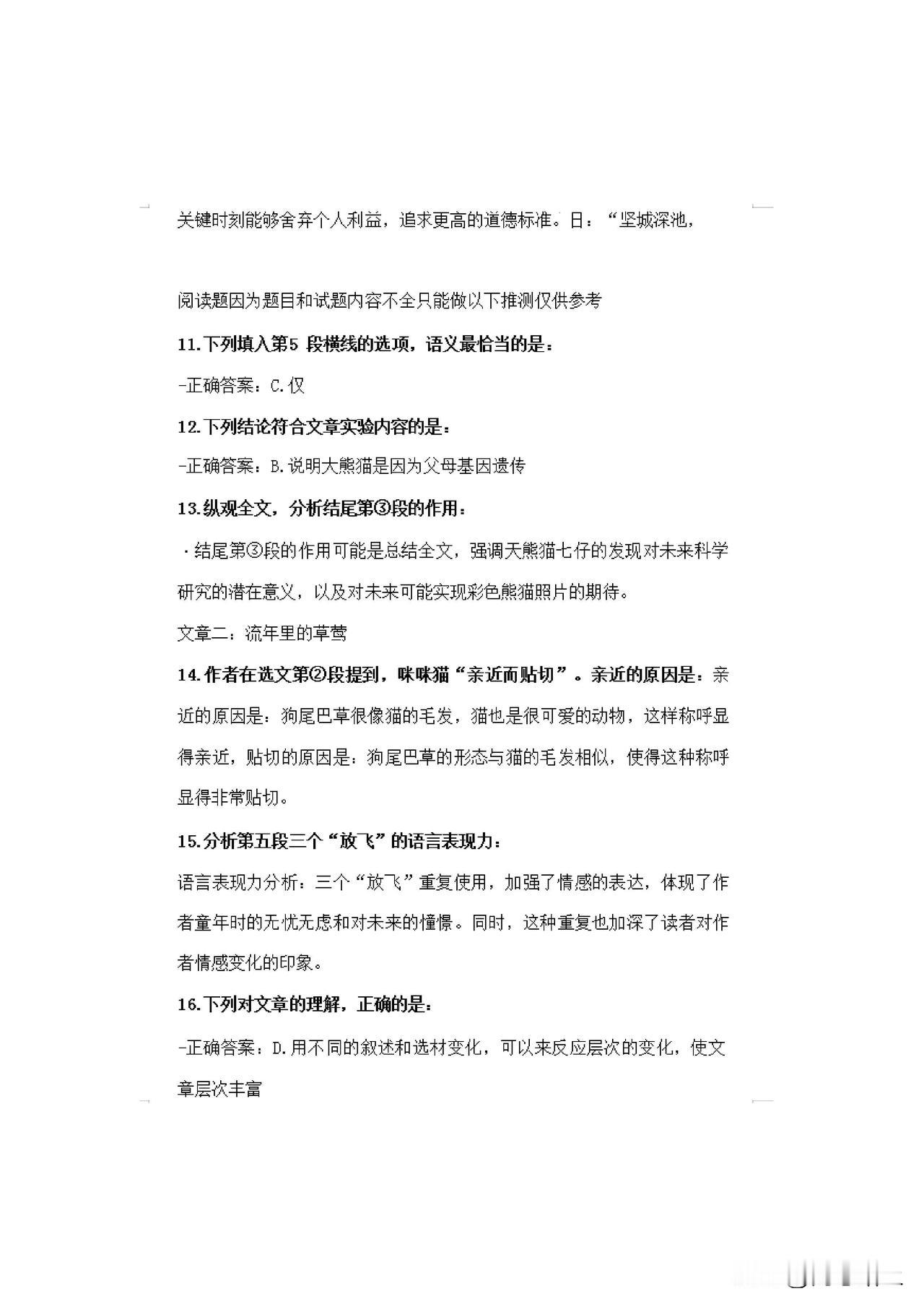
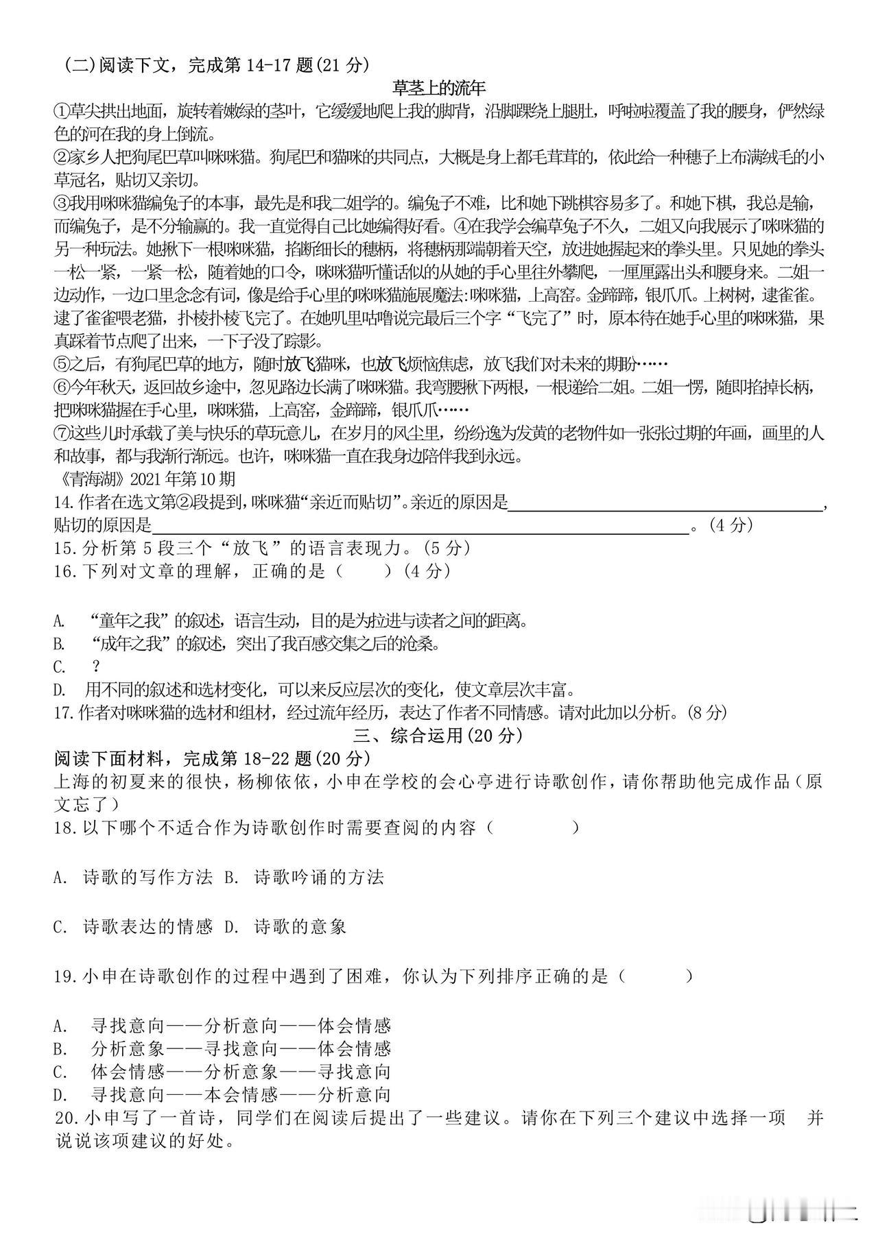
2024年上海市中考语文试卷及参考答案
5
2024年河南中考地理试卷及参考答案
6
2024年河南中考道德与法治试卷及参考答案
7
2024年河南中考历史试卷及参考答案
8
2024年河南中考生物试卷及参考答案
9
2024年河南中考物理试卷及参考答案
10
2024年河南中考英语试卷及参考答案
热门分类
推荐
热榜
军事
NBA
体育
社会
明星八卦
娱乐
财经
科技
汽车
历史
国际
游戏
动漫
公益
搞笑
商业
互联网
数码
国际足球
房产
家居
时尚
科学探索
职场
育儿
股票
教育
影视
情感
热点
中国军情
武器
中国南海
中国足球
亚洲杯
科比
综合体育
CBA
投资
大咖秀
外汇
创业
风口
SUV
豪车
概念车
优惠
新能源
美国
欧洲
朝日韩
俄罗斯
孕期
街拍
婚姻
正能量