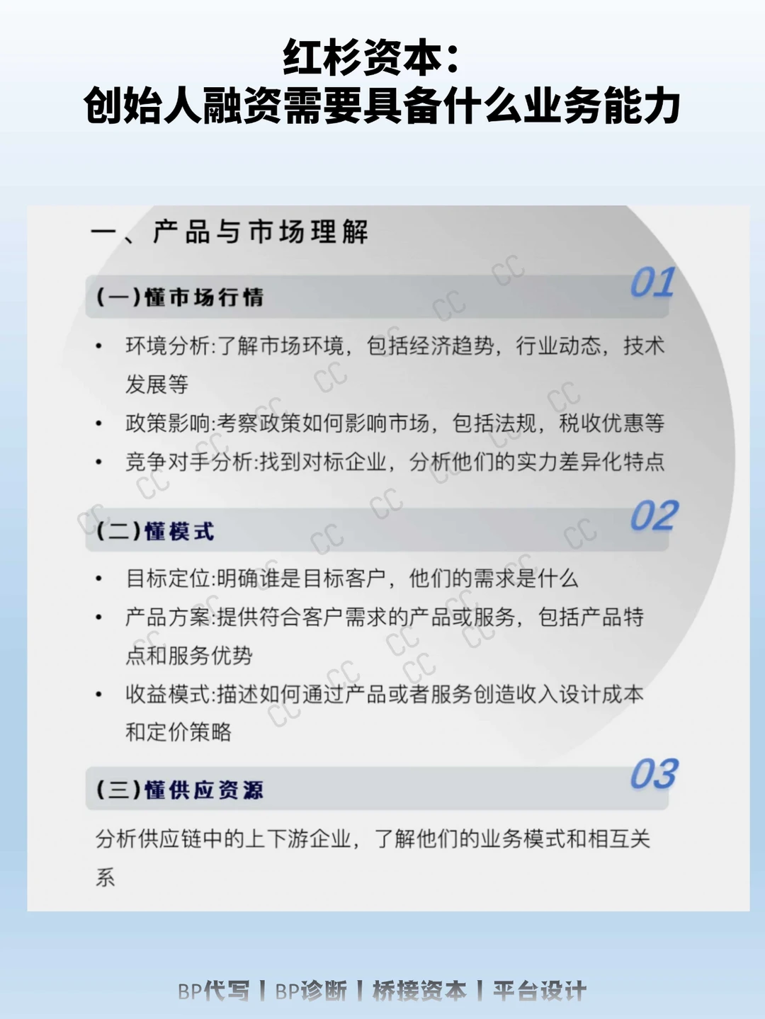
1.懂市场:
① 理解市场环境,包括政策、趋势和潜在变化
② 识别竞争对手的优势和劣势,以及自身的差异化特点
③ 分析供应链结构,了解上下游企业和相关企业
2.懂模式:
① 明确目标客户群体,理解他们的需求和使用场景
② 设计创新的解决方案,包括产品、服务和独特卖点
③ 制定盈利模式,包括收入来源、成本控制和盈利预测
④ 确定关键资源,如技术、渠道和合作伙伴关系
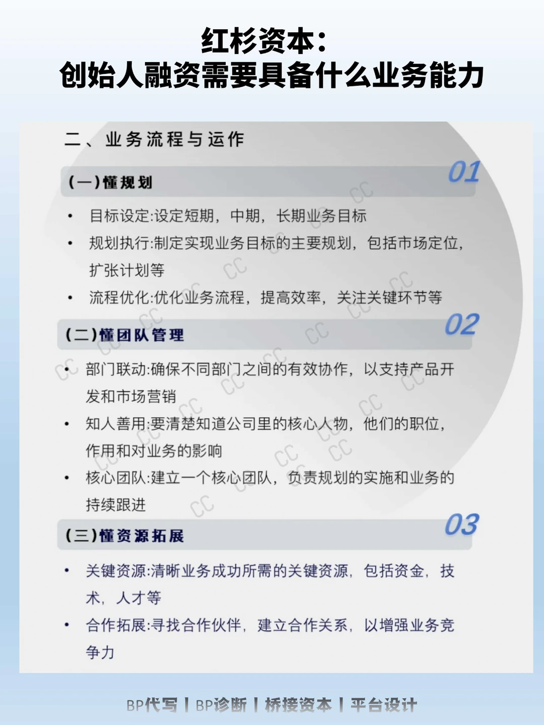
3.懂战略:
① 设定清晰的业务目标,包括短期、中期和长期目标
② 制定主要策略,涵盖线上和线下市场,以及具体的实施方法
4.懂流程:
① 构建清晰的业务逻辑,明确各模块之间的关系和价值创造点
② 设计高效的业务流程,包括规则、过程和关键节点
5.懂管理:
① 促进部门间的协同工作,确保产品、技术和运营的一致性
② 识别和管理关键人物,明确他们的角色和对业务的贡献
③ 建立核心团队,确保组织结构的合理性和执行力










