【1】明确市场定位,突出核心技术
字节跳动在2015年的PPT中,用“推荐引擎将超越搜索引擎”这一明确且前瞻性的论点开篇,为整个计划书定下基调。
作为创业者,你需要在PPT中开门见山地回答:
1.我们解决的核心问题是什么?
2.我们的技术或产品如何领先于市场现状?
例如,你可以用一句简洁的愿景阐明项目的“不可替代性”。
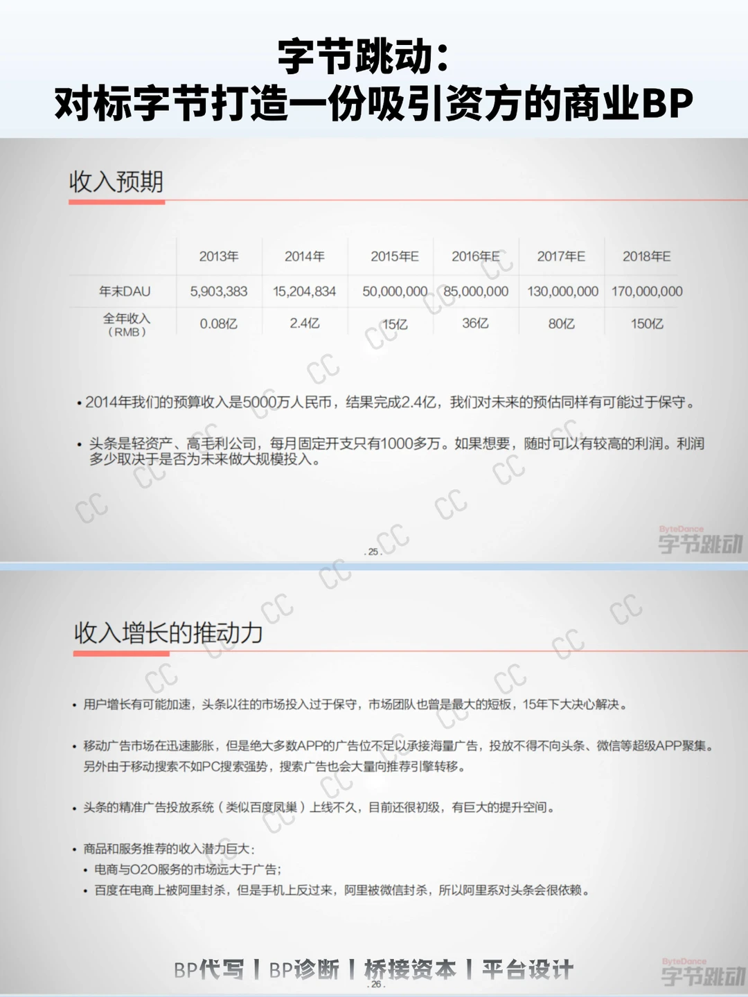
【2】用数据证明实力
以用户增长、市场份额和收入预期的量化数据支撑未来潜力
突出:增长趋势与商业化可行性
【3】规划清晰的产品路径
展示从现有产品到未来扩展的演化逻辑,明确每阶段如何满足需求并驱动增长。
【4】突显变现逻辑
强调收入来源及增长模式,如广告效率、电商机会或服务拓展。
让投资人看到变现潜力。
【5】强化团队实力
聚焦核心成员背景及过往成绩,说明团队如何支持战略执行。
【6】目标分阶段呈现
1.短期:快速扩展用户
2.中期:商业化突破
3.长期:成就行业巨头
结论:用数据化、逻辑化和清晰的表述,让计划书既能展示愿景,又能让投资人信任落地性!
商业计划书 融资 商业模式 商业计划书怎么写 商业计划书代写修改咨询 商业计划书代写















