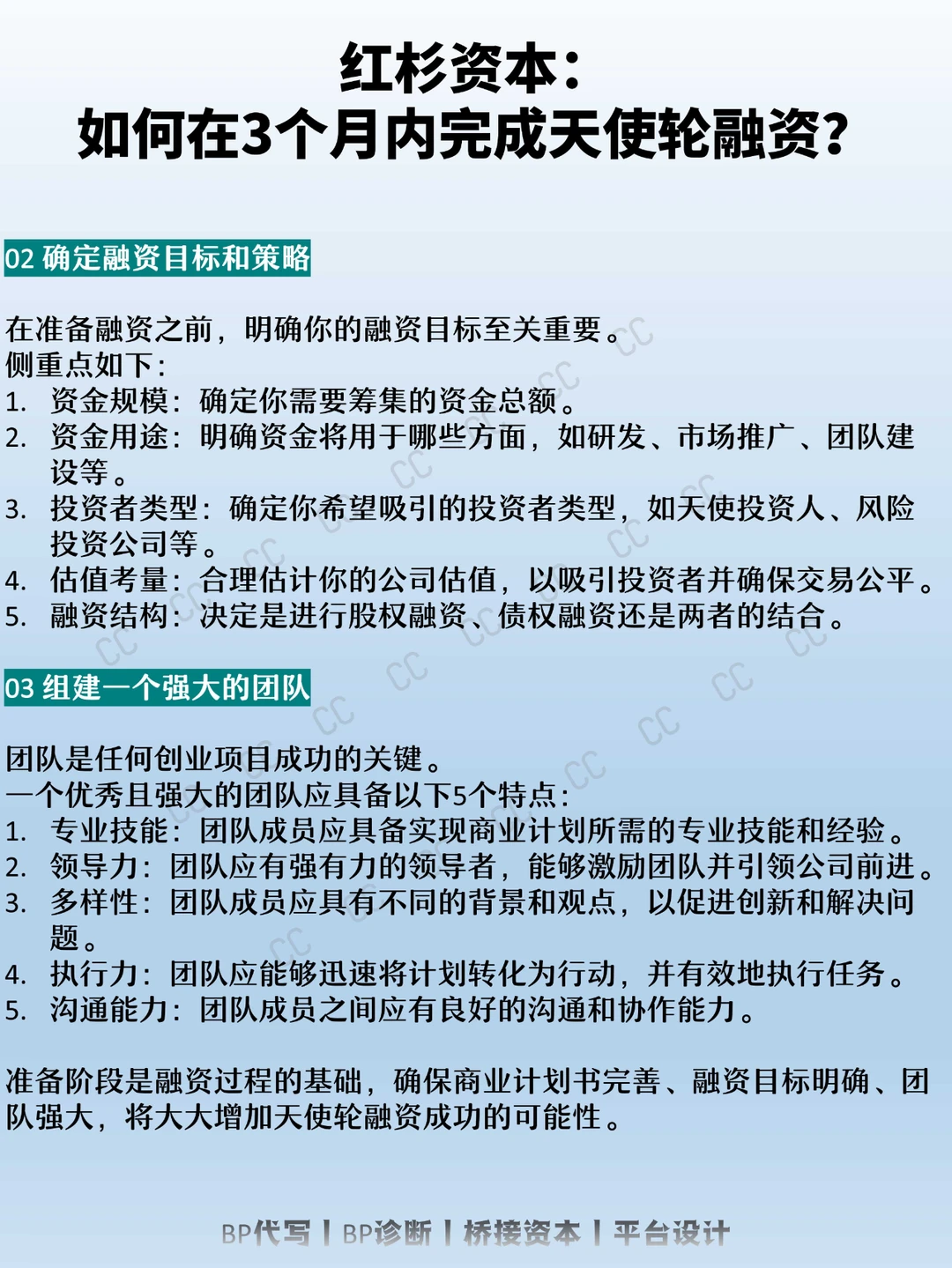
在天使轮融资中,3个月作为一个理想的时间框架,主要是因为它允许投资者和初创企业在较短的时间内进行密集的市场分析和策略调整,以应对市场的快速变化。
这个时间段为投资者提供了频繁评估市场状况和投资者情绪的机会,从而及时调整投资策略。同时,对于初创企业而言,3个月可以是实现关键发展里程碑的时期,如产品开发和市场推广,这个阶段的企业能够通过实现这些进展来吸引天使投资者的关注。
此外,3个月的时间框架还提供了更好的资金流动性和灵活性。相比于更长期的投资,投资者可以根据自身情况和市场机会快速调整投资组合,同时,这也符合某些投资者的心理预期和行为习惯,他们可能更倾向于在短期内看到投资成效,增强投资信心。
在宏观经济和政策可能发生变化的环境下,3个月的时间窗口使投资者能够捕捉政策变动带来的投资机会。而对于技术发展和创新应用,3个月也足以让初创企业在技术研发或产品创新上取得显著进展。










