BP就是项目展现在投资人面前的第一名片,根据我们过往的经验,内容详实,逻辑清晰的BP是路演成功的第一步。因此,请务必重视BP的制作,成功的走出融资的第一步。
首先,我们需要知道,投资人在看BP时看的究竟是什么?
投资人关注的是基于一个怎样的假设,创业者讲了一个怎样的自圆其说,逻辑清晰的商业故事,从而希望判断:
1. 创业者的逻辑是否清晰;2.创业者的风格
那资方特别关注的是什么?
CC将分享一份融资5000万的BP逻辑内容给你,希望对你有所帮助:
1.投资亮点
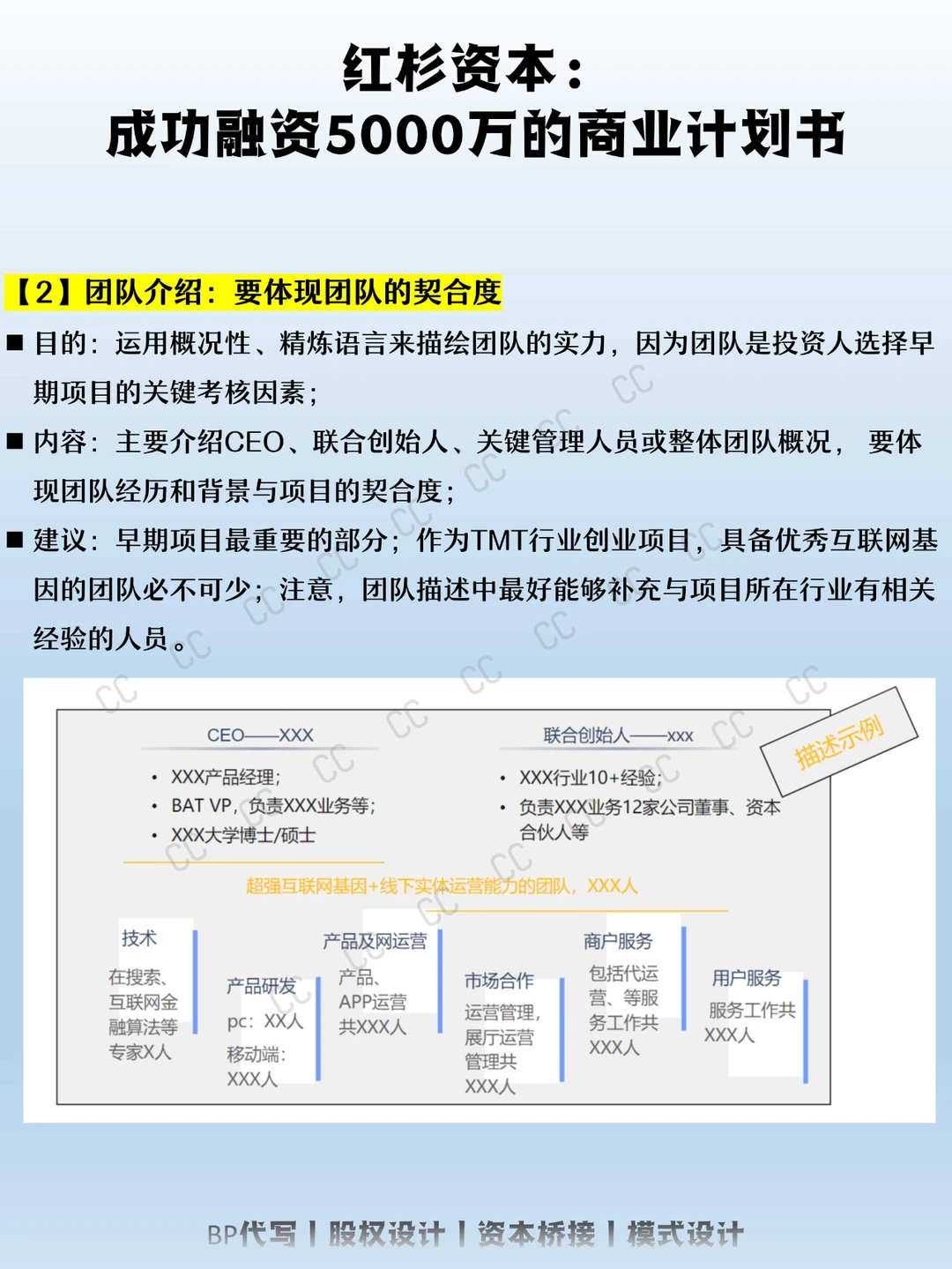
2.团队介绍
3.项目概况
4.市场概况
5.行业分析
6.商业模式
7.竞争格局
8.运营现状
9.未来规划
10.融资计划












