有些人认为战略很神秘,战略是大企业研究的问题,对于中小企业来讲,不需要考虑。
但是,激烈的市场竞争常常让中小企业无所适从,不知如何下手。
实际上,不仅华为、腾讯、阿里这样的大企业需要战略,即使像街边的水果店、早餐店这样的小微企业,同样需要战略。
那么,有没有一种简单、易操作的战略思考框架指导中小企业制定战略呢?
CC给大家介绍一种极简的战略思考框架。
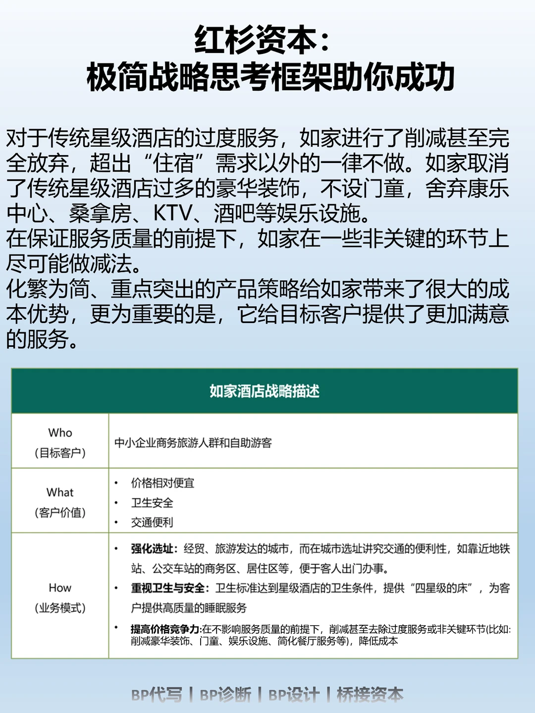
企业要在“想做”、“可做”、“能做”这三者之间找到交集,这就是企业真正“该做”的。
第一,想做:你的目标、理想是什么?什么能让你兴奋?
第二,可做:外面有什么市场机会,哪些事是可做的?
第三,能做:什么东西你能做?你有什么样的资源、人或者组织能力?
“想做”、“可做”、“能做”,这中间的小小交集,才是你真正该做的,这就是你的主战场。












