在创业的世界里,永远有一个重要的命题:如何让产品被市场接受并获得成功?
这个在创投圈被称为"产品市场契合度"(PMF)的关键时刻,往往决定着一个创业公司的生死存亡
之前CC也分享过这篇笔记——“95%创业失败的原因是没有找到PMF”
1. 一个筛选创业想法的框架
2. 避免陷入"找妈妈"的迷茫
3. 寻找不断恶化的问题
4. 像医生一样诊断客户的问题
5. 直接推销你的创意
6. 倾听问题,打造精致而不臃肿的产品
7. 保持精简,专注于降低最大风险
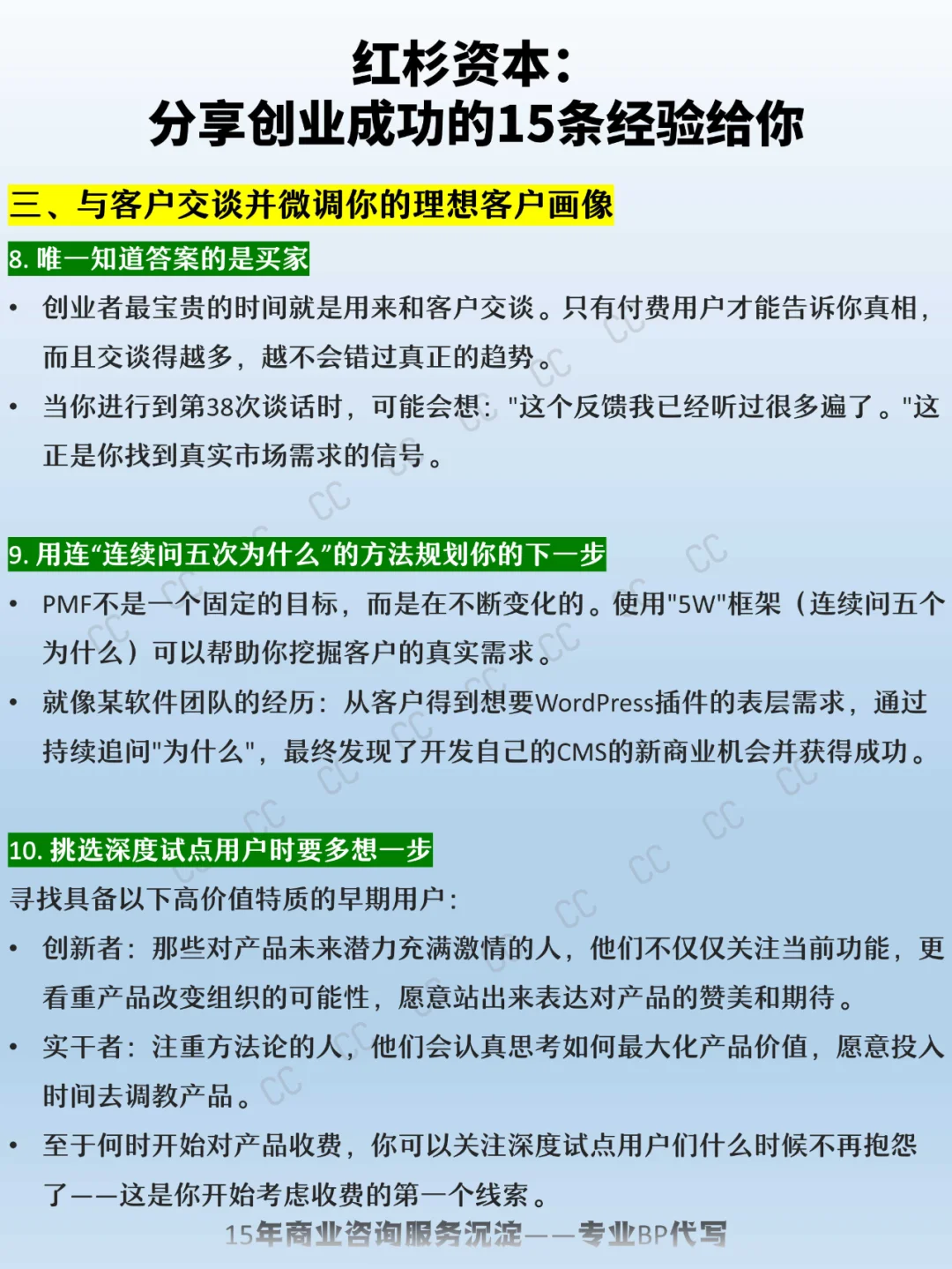
8. 唯一知道答案的是买家
9. 用连“连续问五次为什么”的方法规划你的下一步
10. 挑选深度试点用户时要多想一步
11. 发挥创意,自己培育市场
12. 寻找拥有"无限延展性"的市场机会
13. 让新产品先接地气
14. 不要忽视"价值与市场匹配"
15. 不要因为起步不顺就气馁
商业计划书 商业模式 创业 经验分享 创业三十六计 女性创业









