泡泡资讯网
2024考公💯,你的专业有哪些岗位能选!
夏彤考编
2025-12-16 00:13:37
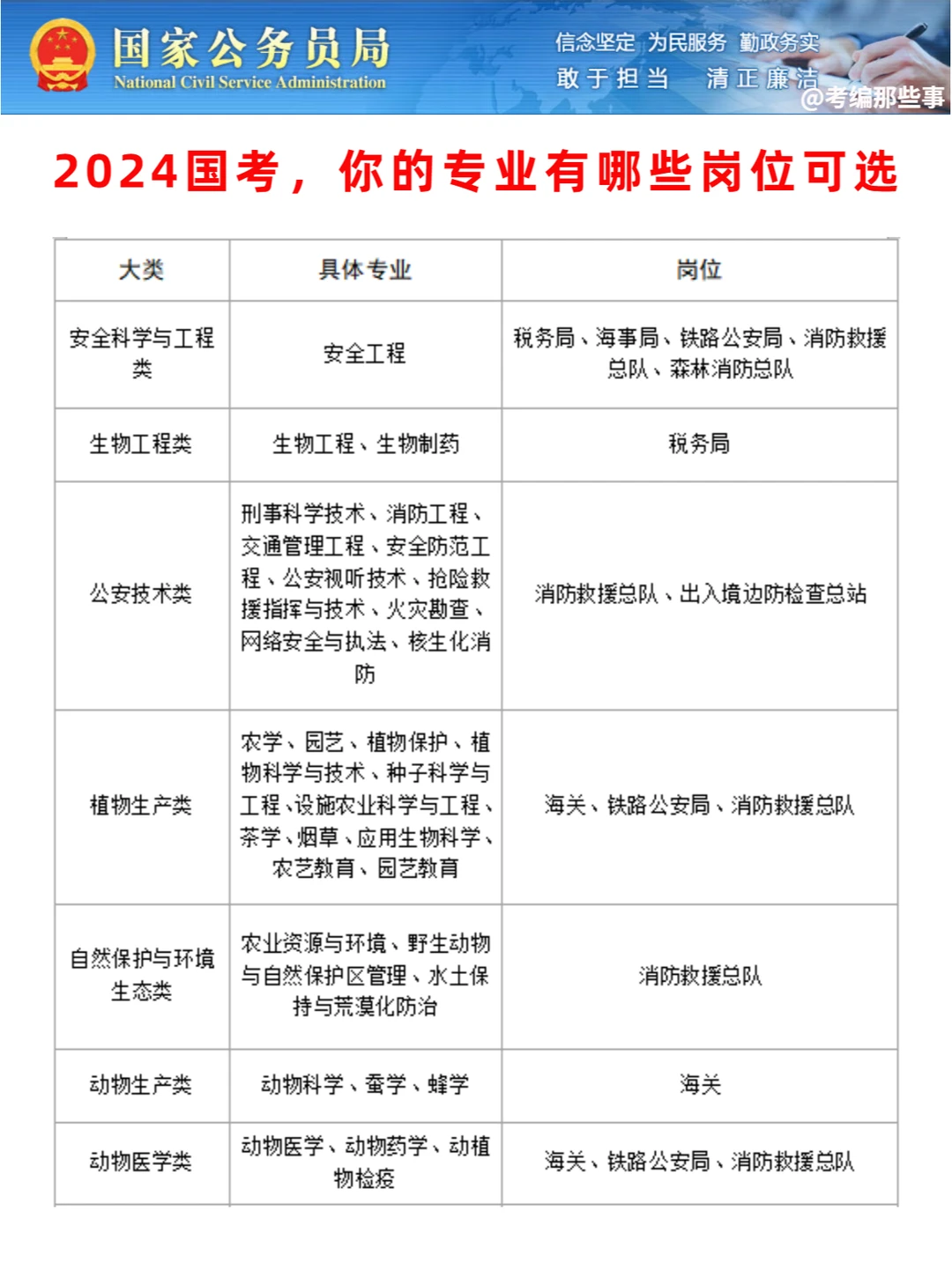
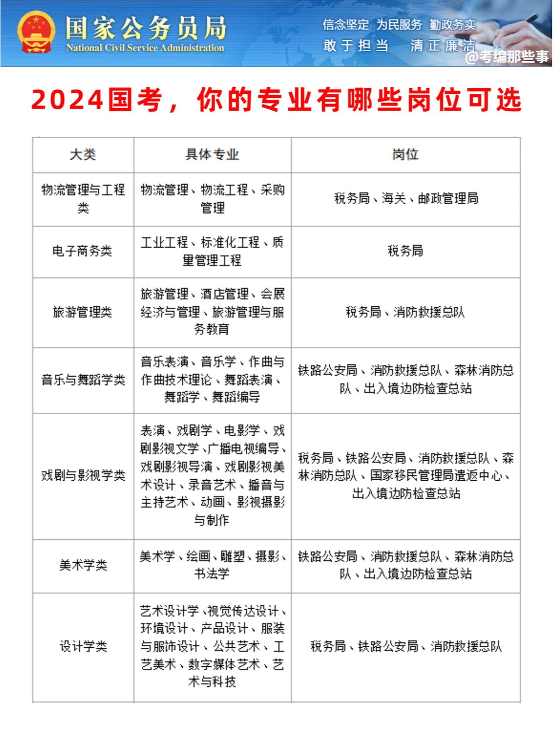
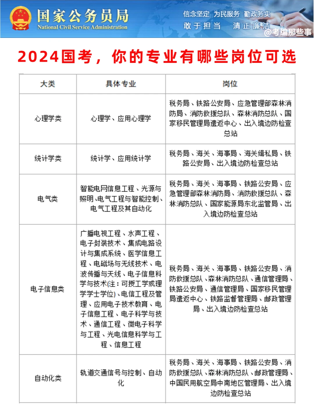
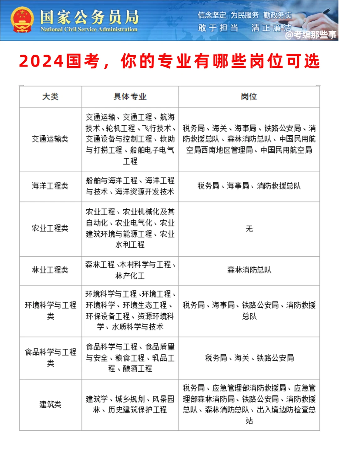
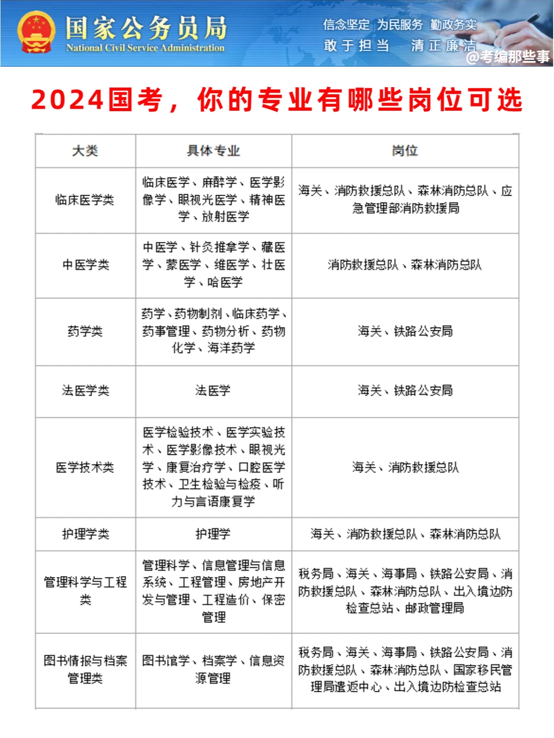
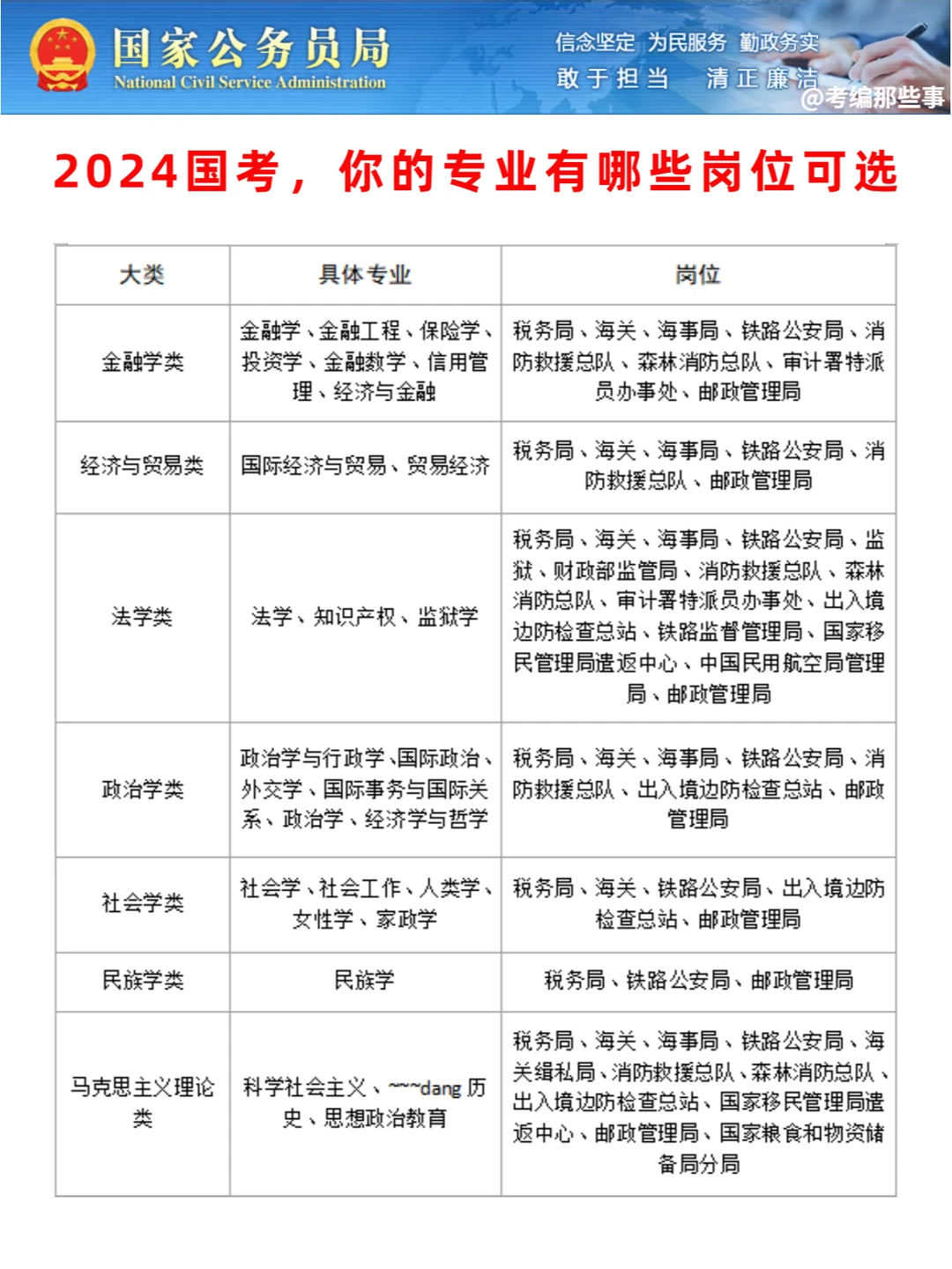
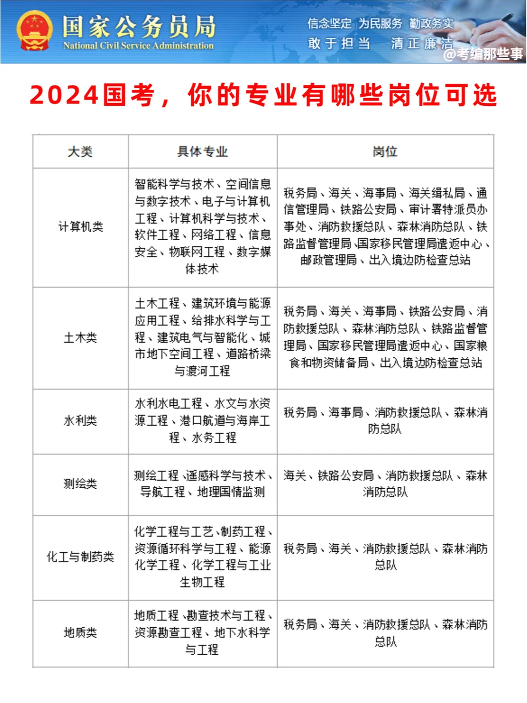
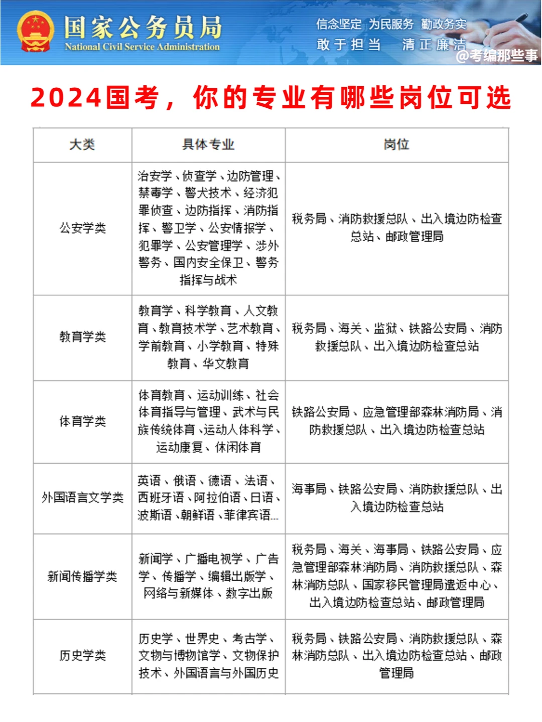
国考一般是下半年10月发布,11月进行笔试,在备考时可以看看自己的专业有哪些岗位能选 [喝奶茶R][喝奶茶R]以上是参考专业目录和岗位-表统计出来的哈,具体要求见岗位哈
0
阅读:0
夏彤考编
感谢大家的关注
作者最新文章
1
2024国考申论|爆款人物素材!
2
2024国家电网,哪些专业可以✅
3
第一次报国考,需要准备哪些材料🤔
4
福建省考近几年言语理解与表达...
5
2024考公:国考近五年成语汇总🙋
6
各省烟草公告在哪里发布?网申地址是…
7
24军队文职还不会选岗?这份指南快收下
8
不懂就问,应届生考公需要看哪些网站!
9
想考编制,不是只有国考省考事业单位
10
2024考公💯,你的专业有哪些岗位能选!
热门分类
推荐
热榜
军事
NBA
体育
社会
明星八卦
娱乐
财经
科技
汽车
历史
国际
游戏
动漫
公益
搞笑
商业
互联网
数码
国际足球
房产
家居
时尚
科学探索
职场
育儿
股票
教育
影视
情感
热点
中国军情
武器
中国南海
中国足球
亚洲杯
科比
综合体育
CBA
投资
大咖秀
外汇
创业
风口
SUV
豪车
概念车
优惠
新能源
美国
欧洲
朝日韩
俄罗斯
孕期
街拍
婚姻
正能量
教育
TOP
1
这样演高中生是不是有点过分了
2
原来老师也怕老师😂
3
作为大学,在上课时穿得这么暴露,难道老师不管吗?
4
越南表妹阿香一天比一天漂亮05年在校大学生河内国际学院2026年6
5
在读硕士的杨春燕,在教室上课时被警方带走。老师一脸惊讶地说:“是不是抓错人了?”
6
全球最难学的语言时常
7
广东省教育厅今天刚刚发布:中山大学,华南理工大学,暨南大学,华南农业大学,南方医
8
高中有个学生,复读了8年,就为了考自己想去的大学。然而这8年,他的程度到了连老师
9
会当凌绝顶,一览众山小[比心][比心]
10
到了高中你会发现:很多人一到高中,就把目标定为211、985,但到了高二,发
教育
最新文章
1
到了高中你会发现:1、高中就是选拔人,选出2‰的C9,1.5%的985,5%
2
同学的女儿,初中毕业就不愿意读书了,本来成绩都很不错的,随便可以读高中,
3
作为大学,在上课时穿得这么暴露,难道老师不管吗?
4
学术圈的遮羞布,终于被扯下来了。34岁韦东奕,一巴掌打醒了谁?北大韦神韦
5
广东省教育厅今天刚刚发布:广东科技学院,广东邮电职业技术学院,广东第二师范学院,
6
一个女大学生,何必干这种脚踏两只船的事情!
7
31岁留学女博士王哲,与26岁美国男伴发生关系后,发现男伴皮肤有严重问题。让男伴
8
厦大“精日女”田佳良的堕落之路:从学霸到全民唾弃真没想到啊,表面看着那么
9
会当凌绝顶,一览众山小[比心][比心]
10
太震惊了!在人称“三包校长”的抽屉里,竟然不是放着教材等与教育有关的东西。而