对战略最早的系统定义是艾尔弗雷德·D·钱德勒提出的:“战略是确定一个企业的长期目标,设计行动方案,并据此分配资源的决策”。
而亨利·明兹伯格用5P来定义和解读战略:
1.计划(Plan) :企业发展应当谋事在先,行事在后;
2.计策(Ploy):企业发展应当精心策划,讲究策略;
3.模式(Pattern):战略必须形成一定的行动;
4.定位(Position):适应外部环境,准确定位;
5.观念(Perspective):过程中强调集体意识,要求企业成员形成统一观念、一致行动。
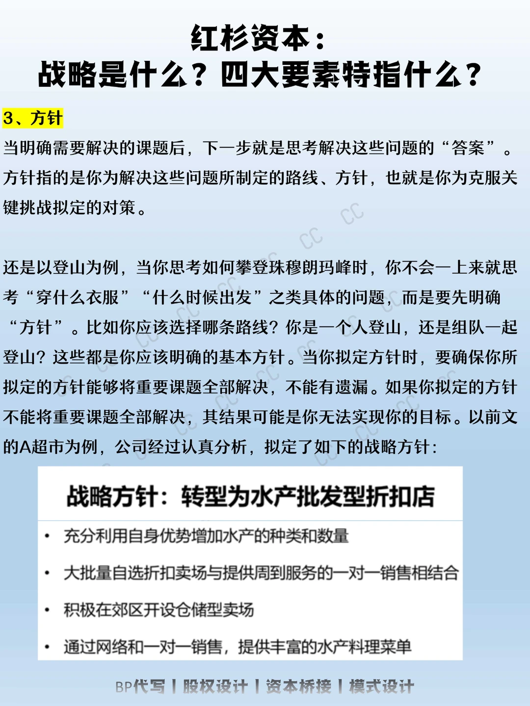
四个核心要素:一是目标;二是课题;三是方针;四是措施。







