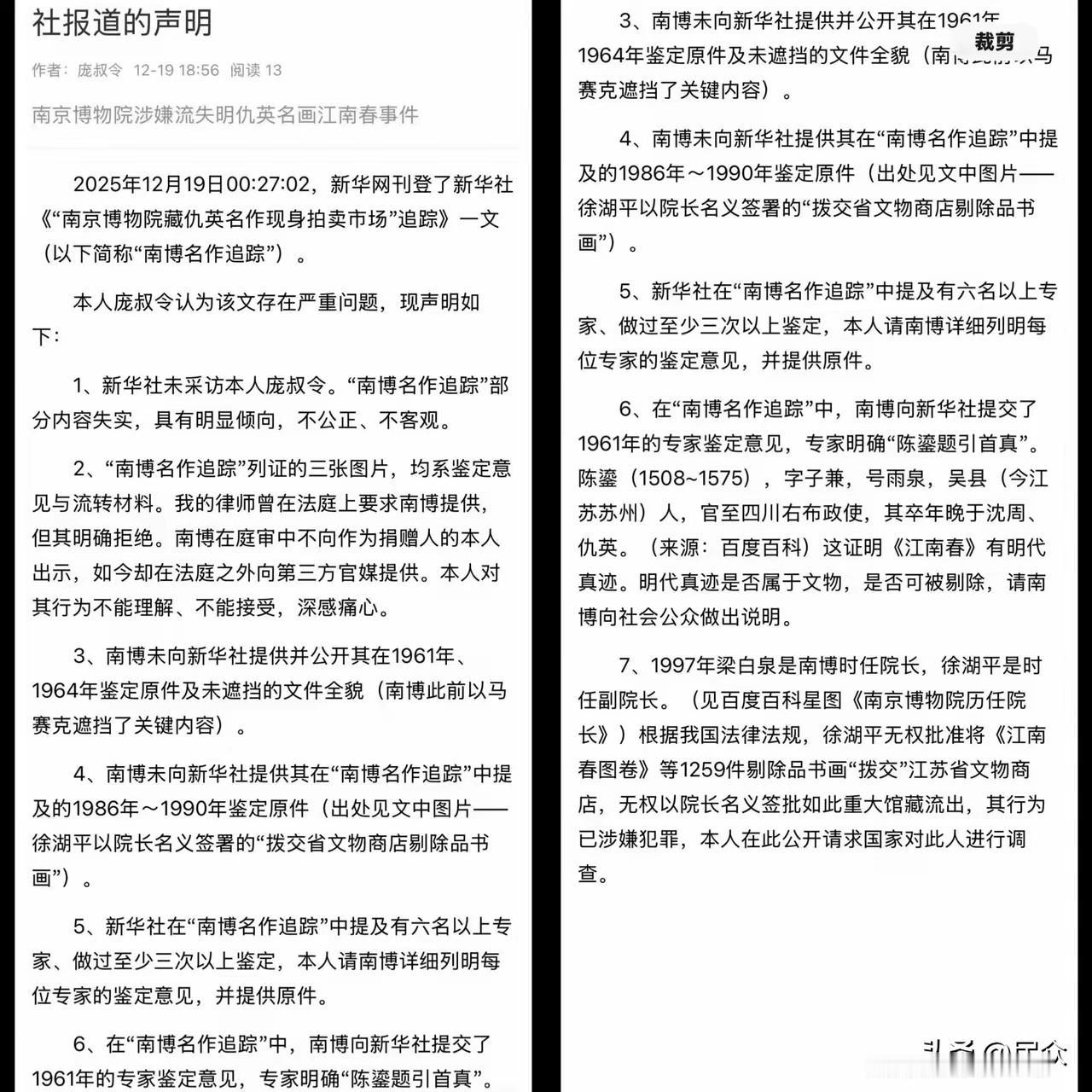
庞家最新回复来了! 直接硬刚新华社, 根本没被采访过,部分内容不公正不客观,明显是有站队倾向! 不到一天,庞家就对新华社的最新报道回复了,非常直白,就差说到人脸上去了。 谁都没想到,权威媒体的报道会被当事人直接否认,庞家的回应字字戳心,明着说部分内容偏离真相,潜台词就是“报道偏帮南博”。要知道,庞家是无偿捐赠137件国宝的功臣,如今为了追讨5幅画的去向打官司,反而要面对“被代表”的尴尬。 更耐人寻味的是,新华社报道里贴了专家鉴伪记录、划拨文件,看似流程合规,却偏偏没提庞家几十年不知情的核心诉求。南博拿着“所有权已归国家”当挡箭牌,可捐赠的核心是信任,不是“捐出去就没人管”。 庞家这波硬刚,哪里是针对媒体,分明是对“程序合规却伤了人心”的反抗。捐赠人后人连知情权都没有,画作被认定伪作、划拨销售全是“暗箱操作”,直到现身拍卖会才知晓真相,这换谁能接受? 说白了,这场争议的关键从来不是画的真伪,而是文博机构的公信力。如果捐赠人的权益得不到保障,谁还愿意把传家珍宝无偿捐给国家?庞家的硬刚,其实是在为所有捐赠人讨一个公道。 希望提级调查能真正查清真相,不仅要追讨画作去向,更要补上文物管理的漏洞。不能让好心捐赠的人寒了心,更不能让公益信任变成一纸空文。 各位读者你们怎么看?欢迎在评论区讨论。

红色九段线
博物馆混成了红十字会!!!
飞扬 回复 12-21 15:13
博物馆的常规操作罢了,2级以下文物随便搞。短视频有几个鉴宝的,就有博物馆家属连线炫耀鉴定,人还直说博物馆拿回家的。
菩提树
砖家比汉奸更可怕!
青云逸仙
徐显然是监守自盗,毙了吧!
願望猴哥 回复 12-21 11:17
这就是个经手人罢了
用户18xxx12
支持深挖,堵住漏洞,追究违法犯罪责任
春华秋实
东西哪去了,怎么出去的,怎么就进拍卖行了?
牡蛎肽
支持庞家收回所捐物!
用户10xxx71
和红十字会一样的套路
陈勃 回复 红旗飘飘 12-21 14:03
中饱私囊
红旗飘飘 回复 12-21 11:36
红十字会什么套路?
花木郎
人家捐给你不是让你拿去卖的,如果可以卖,那就有可能把真迹鉴定成伪作卖掉!
花木郎 回复 12-21 09:54
油果要卖的话,我为什么不自己去卖?
花木郎 回复 12-21 09:55
如果要卖的话,为什么我自己不去卖?
自然人
不管所捐之物的真假为何,最起码对于捐献人及其后代是有权知道所捐献之物的处理流程,这些文物如今能存在多是以前的部分私人藏家捐献出来的,为的是文化历史之传承。鉴别真伪是为了去伪存真,但对于伪作的处置,却也当告知下捐者
用户12xxx47
都新华社了,还怎么提级调查
暖色调微光
处理不好影响力不亚于当年郭美美事件。
龙在江湖
“谁还愿意把传家珍宝无偿捐给国家?”这话说的有点过!林子大了什么鸟都有,不能因为一颗老鼠屎扔掉一锅汤,挑毛病是可以的,但不要一棒子打死!
/大兵某某人 回复 12-21 04:43
汤里有老鼠屎了不立刻整锅汤处理掉还端上来卖?
红色感叹号 回复 12-21 08:08
你捐家产吧。有过错不整改,谁卷谁傻
用户10xxx22
全国的博物馆会不会都有类似问题?需不需要查清楚?
奼坴䝧
细思极恐不寒而栗
热带1UC 回复 12-21 13:24
先把真品鉴定成赝品,谁低价购买,再高价拍买,生财有道!
果农 回复 热带1UC 12-21 14:50
听说只用了6800买走的
长沙用户
它只想告诉我们文物出去的过程合法合规,不愿意告诉我们怎么会变成这样的谁应该为这事负责!
热带1UC 回复 12-21 13:19
如果是伪品应该退还给捐赠者,为什么要出售?
lili 回复 12-21 14:09
与我无关!我又没钱捐!
用户14xxx64
不要捐留对了
春华秋实
新华社,绝对的权威媒体!
用户14xxx25 回复 12-21 08:42
哪有什么绝对权威的东西存在
用户10xxx58
支持捐赠者维权!
用户10xxx06
新华社也翻车了?还能相信什么。满嘴谎言。
伯仲叔季 回复 12-21 13:59
地是你的?还是八小时?又不是头一回,熟悉得很[抠鼻]
古耐德先生
不一查到底 不杀不足以平民愤
j1313522
砖家鉴画是伪,流出去拍卖价8800万,问问砖家伪画可拍这么高的价?这把捐赠者当傻吗?。
桃花岛主
看到了吧,媒体在替谁说话
怪兽大作战
程序有漏洞
雨过天晴
自家的文物自家留
用户10xxx82
也好,让全国人民彻底认清现实
走遍china
这个声明新华社不应该也应该刊登吗?
用户10xxx24
那就是国有资产流失,破盗!
南华散人
如鉴定为假、伪,没有文物价值了,为什么不退回捐赠者,而是划拨文物商店出售?
TWRJ
庞家一定要查清楚,不查清楚誓不罢休!
6789278
以后还有人捐不?
用户10xxx43
真的假画,早就跳起来了。把老百姓当傻子。
雨过天晴
有文物还是留在家里,
小风微微地吹
无偿捐赠的,你不要了就应该是无偿返还,退回给捐赠人。
路人甲路过
你这一面之词也没啥可信度,明显就是先站队后点火,有庞家水军的嫌疑。几十年的事情你都了解细节?
平凡之路
只相信澎湃新闻!!!
掌柜杨
正方反方都牛!老夫给你们点赞!
机器猫
所以说人家不承认有记者是一点没错
用户60xxx34
这还是人民的新华社?
日月子间
捐大英
张君
枪毙
爱和岁月旅行
博物馆流出去的少吗?不说别的,就说故宫流出去多少吧,
lant
新华社又丢人了?
星辰
还是那句话,01年的8100元,去买一个赝品。懂得都懂
dd北极之星
只要不在头版头条上,就不能算权威,肯定是有人拿了好处,歪着嘴说话。
用户14xxx61
往死里扛它
用户10xxx42
新华社怎么报道的?
一览众山小乎
这庞家真可笑,几代人都没活明白,你以为你是谁???
慢跑猪
某些人侵吞国家文物,新华社竟然拉偏架。
时光
如果是伪作就应该退回当捐人
李先生
别慌盗版也有价值
保家卫国
40年前是光明日报,现在轮到新华社了