泡泡资讯网
醒兒聊商业的文章
美宣布扣押贝拉1号油轮 大毛也忍着了?
国际
2026-01-08 00:41
夫妻摆摊卖小吃年入百万 完犊子了 又将吸引一波跟风人,,
社会
2026-01-08 00:41
日本经济界对中方全面禁运感到恐慌一定要打痛鬼子,。。
国际
2026-01-08 00:41
【沪指14连阳!东财调查:四成多股民2026年看到4700点以上】截至1月7日收
财经
2026-01-08 00:41
12个部门联手整治股市 完犊子 要跌了
财经
2026-01-07 17:41
中国对日本一剑封喉早该这样了 看鬼子还能狂到啥时候,,
国际
2026-01-07 17:41
多地取消高一高二年级期末统考早该这样了
教育
2026-01-07 07:41
东方财富股票【2025年12月A股新开户数259.67万户 2025年累计新开2
财经
2026-01-07 07:41
东方财富股票【5分钟即可充满电!全球首款可量产全固态电池问世】芬兰初创公司Don
科技
2026-01-07 07:40
有大事了
财经
2026-01-07 07:40
日本梅毒咋想的呢
国际
2026-01-07 07:40
【A股沸腾 4000点不再是收费站而是加油站!脑机接口持续大涨 股民:今年投资策
财经
2026-01-07 07:40
【50万亿存款“洪流”将至 四大去向引关注 业内人士:2026年存款搬家现象会加
财经
2026-01-07 07:40
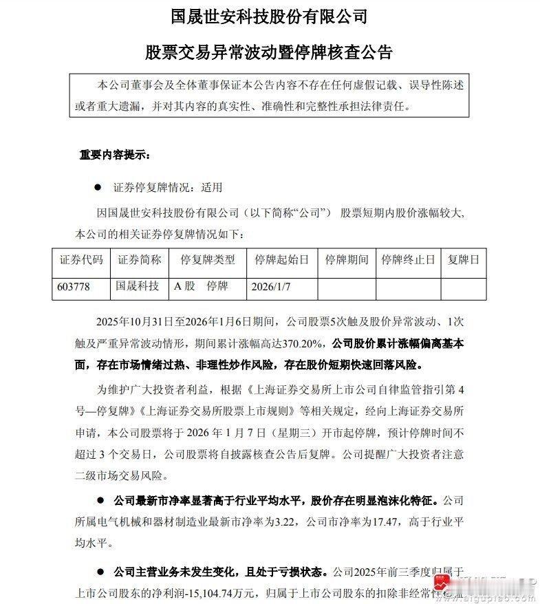
【三大牛股公告!国晟科技、嘉美包装:1月7日起停牌核查 锋龙股份:如股价进一步异
财经
2026-01-07 07:41
美企租用油轮运载委原油驶往美国美 帝国主义抢劫都整合理了
国际
2026-01-06 13:41
高盛建议高配中国股票 高盛买了多少了
财经
2026-01-06 13:41
【A股新年迎“新顶流” 脑机接口有哪些因素催化?一图看懂】"马斯克官宣Neura
科技
2026-01-06 13:41
【胜通能源:相关核查工作已完成 股票复牌】胜通能源公告称,停牌期间,公司就股票交
财经
2026-01-06 13:41
【证监会:党中央国务院高度重视资本市场稳定健康发展 证监会将全力护航资本市场高质
财经
2026-01-06 13:41
又创新高了
财经
2026-01-06 13:41
第一页
下一页
醒兒聊商业
感谢大家的关注
热门分类
推荐
热榜
军事
NBA
体育
社会
明星八卦
娱乐
财经
科技
汽车
历史
国际
游戏
动漫
公益
搞笑
商业
互联网
数码
国际足球
房产
家居
时尚
科学探索
职场
育儿
股票
教育
影视
情感
热点
中国军情
武器
中国南海
中国足球
亚洲杯
科比
综合体育
CBA
投资
大咖秀
外汇
创业
风口
SUV
豪车
概念车
优惠
新能源
美国
欧洲
朝日韩
俄罗斯
孕期
街拍
婚姻
正能量