泡泡资讯网

金鸡牛鸣笙的文章

4.21周二  市场热点方向+投资逻辑!

1.商业航天
2.光通信
3.液冷服

4.21周二 市场热点方向+投资逻辑! 1.商业航天 2.光通信 3.液冷服

4.21周二 市场热点方向+投资逻辑! 1.商业航天 2.光通信 3.液冷服
4.21周二  上市公司公告精选汇总!

1.重大合同与经营事项
2.业绩披露与

4.21周二 上市公司公告精选汇总! 1.重大合同与经营事项 2.业绩披露与

4.21周二 上市公司公告精选汇总! 1.重大合同与经营事项 2.业绩披露与
4.21周二  盘前  财经热点必读!

1.光刻胶
2.谷歌AI供应商
3.钠

4.21周二 盘前 财经热点必读! 1.光刻胶 2.谷歌AI供应商 3.钠

4.21周二 盘前 财经热点必读! 1.光刻胶 2.谷歌AI供应商 3.钠
4.21周二  盘前人气热度榜!

1.液冷服务器
2.商业航天
3.一季报业绩

4.21周二 盘前人气热度榜! 1.液冷服务器 2.商业航天 3.一季报业绩

4.21周二 盘前人气热度榜! 1.液冷服务器 2.商业航天 3.一季报业绩
4.21周二  热议消息汇总!

1.钠离子电池
2.算力硬件,AI算力
3.商

4.21周二 热议消息汇总! 1.钠离子电池 2.算力硬件,AI算力 3.商

4.21周二 热议消息汇总! 1.钠离子电池 2.算力硬件,AI算力 3.商
4.20周一晚间  市场利好公告汇总!

1.业绩预增
2.重大项目订单
3.技

4.20周一晚间 市场利好公告汇总! 1.业绩预增 2.重大项目订单 3.技

4.20周一晚间 市场利好公告汇总! 1.业绩预增 2.重大项目订单 3.技
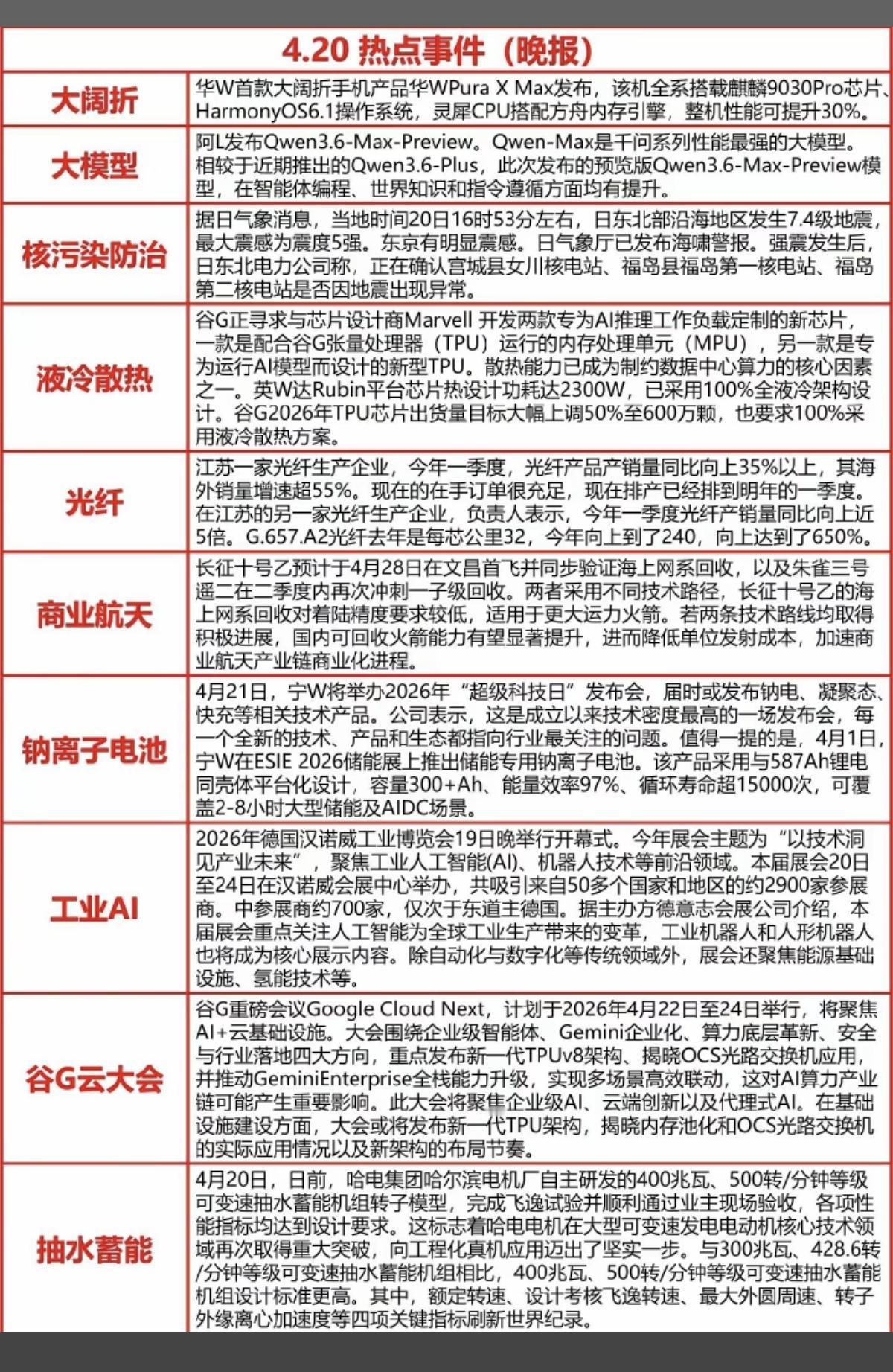
4.20周一  晚间  财经热点信息!

1.华为手机,大模型
2.核污染防治(

4.20周一 晚间 财经热点信息! 1.华为手机,大模型 2.核污染防治(

4.20周一 晚间 财经热点信息! 1.华为手机,大模型 2.核污染防治(
4.20周一  知名游资抢筹 龙虎榜!

博云新材、实达集团、沃格光电、联翔股份

4.20周一 知名游资抢筹 龙虎榜! 博云新材、实达集团、沃格光电、联翔股份

4.20周一 知名游资抢筹 龙虎榜! 博云新材、实达集团、沃格光电、联翔股份
4.20周一  游资大佬们都买了啥?!
游资龙虎榜!

章盟主      买入

4.20周一 游资大佬们都买了啥?! 游资龙虎榜! 章盟主 买入

4.20周一 游资大佬们都买了啥?! 游资龙虎榜! 章盟主 买入
4.20周一  知名游资抢筹 龙虎榜!

博云新材、实达集团、沃格光电、联翔股份

4.20周一 知名游资抢筹 龙虎榜! 博云新材、实达集团、沃格光电、联翔股份

4.20周一 知名游资抢筹 龙虎榜! 博云新材、实达集团、沃格光电、联翔股份
4.20周一收盘  主力资金人气排名!

1.消费电子
2.商业航天
3.光通信

4.20周一收盘 主力资金人气排名! 1.消费电子 2.商业航天 3.光通信

4.20周一收盘 主力资金人气排名! 1.消费电子 2.商业航天 3.光通信
价格暴涨650%!国产光纤全球爆单!

1.光纤光缆
2.空芯光纤
3.特殊线缆

价格暴涨650%!国产光纤全球爆单! 1.光纤光缆 2.空芯光纤 3.特殊线缆

价格暴涨650%!国产光纤全球爆单! 1.光纤光缆 2.空芯光纤 3.特殊线缆
4.20周一  成交活跃个股+人气热度榜!

1.商业航天
2.光通信
3.液冷

4.20周一 成交活跃个股+人气热度榜! 1.商业航天 2.光通信 3.液冷

4.20周一 成交活跃个股+人气热度榜! 1.商业航天 2.光通信 3.液冷
4.20周一  主力资金动向  暗盘数据TOP20

1.光模块
2.商业航天

4.20周一 主力资金动向 暗盘数据TOP20 1.光模块 2.商业航天

4.20周一 主力资金动向 暗盘数据TOP20 1.光模块 2.商业航天
4.20周一   涨停板:热点题材+复盘分布!
 
六连板     博云新材
三

4.20周一 涨停板:热点题材+复盘分布! 六连板 博云新材 三

4.20周一 涨停板:热点题材+复盘分布! 六连板 博云新材 三
4.20周一  主力资金净买入TOP50!

资金抢筹:
航天装备、元件、计算机

4.20周一 主力资金净买入TOP50! 资金抢筹: 航天装备、元件、计算机

4.20周一 主力资金净买入TOP50! 资金抢筹: 航天装备、元件、计算机
4.20周一  涨停板股票:题材+梯队高度!

1.商业航天     17股涨停

4.20周一 涨停板股票:题材+梯队高度! 1.商业航天 17股涨停

4.20周一 涨停板股票:题材+梯队高度! 1.商业航天 17股涨停
4.20周一  市场热点+涨停+人气龙虎榜!

市场热点方向:词元概念、华为昇腾

4.20周一 市场热点+涨停+人气龙虎榜! 市场热点方向:词元概念、华为昇腾

4.20周一 市场热点+涨停+人气龙虎榜! 市场热点方向:词元概念、华为昇腾
4.20周一  主力大资金  资金流向监测!

资金抢筹:
通信设备、算力、PC

4.20周一 主力大资金 资金流向监测! 资金抢筹: 通信设备、算力、PC

4.20周一 主力大资金 资金流向监测! 资金抢筹: 通信设备、算力、PC
4.20周一  主力大资金  抢筹出逃TOP20

资金抢筹:
机器人、抽水蓄能

4.20周一 主力大资金 抢筹出逃TOP20 资金抢筹: 机器人、抽水蓄能

4.20周一 主力大资金 抢筹出逃TOP20 资金抢筹: 机器人、抽水蓄能