泡泡资讯网

金鸡牛鸣笙的文章

4.26周日   周五涨停板股票:题材高度!

电池链       14股涨停

4.26周日 周五涨停板股票:题材高度! 电池链 14股涨停

4.26周日 周五涨停板股票:题材高度! 电池链 14股涨停
4.26周末汇总  人气排行榜 一览表!

1.锂矿资源,固态电池
2.电力,算

4.26周末汇总 人气排行榜 一览表! 1.锂矿资源,固态电池 2.电力,算

4.26周末汇总 人气排行榜 一览表! 1.锂矿资源,固态电池 2.电力,算
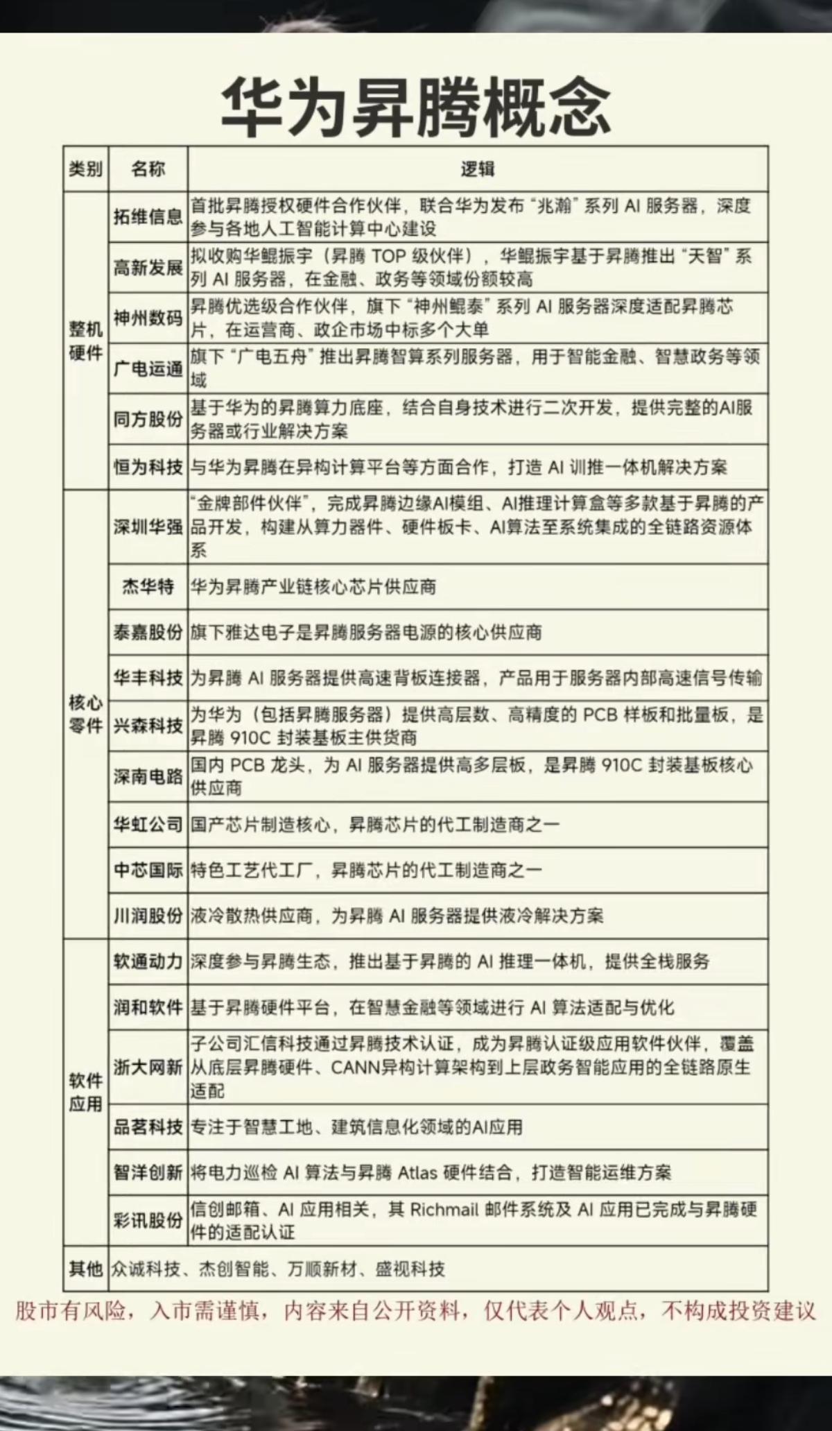
华为昇腾概念——核心关联 整理!

1.整理硬件
2.核心零件
3.软件应用
相

华为昇腾概念——核心关联 整理! 1.整理硬件 2.核心零件 3.软件应用 相

华为昇腾概念——核心关联 整理! 1.整理硬件 2.核心零件 3.软件应用 相
Deepseek  V4.0正式上线!深度解析
核心龙头关联龙头股整理:

1.

Deepseek V4.0正式上线!深度解析 核心龙头关联龙头股整理: 1.

Deepseek V4.0正式上线!深度解析 核心龙头关联龙头股整理: 1.
4.27周一  周末财经大事件盘点!

1.商业航天+手机直连
2.Deepse

4.27周一 周末财经大事件盘点! 1.商业航天+手机直连 2.Deepse

4.27周一 周末财经大事件盘点! 1.商业航天+手机直连 2.Deepse
4.27周一  盘前  财经热点信息汇总!

1.安防,白宫枪击
2.华为昇腾

4.27周一 盘前 财经热点信息汇总! 1.安防,白宫枪击 2.华为昇腾

4.27周一 盘前 财经热点信息汇总! 1.安防,白宫枪击 2.华为昇腾
锂矿资源:全景图梳理!

1.锂矿资源
2.锂辉石提锂
3.盐湖提锂
4.云母提

锂矿资源:全景图梳理! 1.锂矿资源 2.锂辉石提锂 3.盐湖提锂 4.云母提

锂矿资源:全景图梳理! 1.锂矿资源 2.锂辉石提锂 3.盐湖提锂 4.云母提
五一将至,八大热门赛道,下周谁能夺魁!

1.电池产业链
2.商业航天
3.光通

五一将至,八大热门赛道,下周谁能夺魁! 1.电池产业链 2.商业航天 3.光通

五一将至,八大热门赛道,下周谁能夺魁! 1.电池产业链 2.商业航天 3.光通
历史时刻,重磅开源!
Deepseek  V4.0正式上线!

1.算力供应
2

历史时刻,重磅开源! Deepseek V4.0正式上线! 1.算力供应 2

历史时刻,重磅开源! Deepseek V4.0正式上线! 1.算力供应 2
4.26周末  上市公司公告汇总!

年报业绩,一季报、减持计划、强制退市、立案

4.26周末 上市公司公告汇总! 年报业绩,一季报、减持计划、强制退市、立案

4.26周末 上市公司公告汇总! 年报业绩,一季报、减持计划、强制退市、立案
4.27周一  市场热点方向+投资逻辑!

1.电池相关
2.化工原料
3.算力

4.27周一 市场热点方向+投资逻辑! 1.电池相关 2.化工原料 3.算力

4.27周一 市场热点方向+投资逻辑! 1.电池相关 2.化工原料 3.算力
锂电池产业链:全景梳理!

1.上游材料
2.中游材料
3.下游,电池产品
4.

锂电池产业链:全景梳理! 1.上游材料 2.中游材料 3.下游,电池产品 4.

锂电池产业链:全景梳理! 1.上游材料 2.中游材料 3.下游,电池产品 4.
4.24周五  晚间  财经信息汇总!

3家公司被ST、2家公司立案调查
2家

4.24周五 晚间 财经信息汇总! 3家公司被ST、2家公司立案调查 2家

4.24周五 晚间 财经信息汇总! 3家公司被ST、2家公司立案调查 2家
4.24周五  知名游资抢筹 龙虎榜!

通达电气、水发燃气、金螳螂、安诺其等获

4.24周五 知名游资抢筹 龙虎榜! 通达电气、水发燃气、金螳螂、安诺其等获

4.24周五 知名游资抢筹 龙虎榜! 通达电气、水发燃气、金螳螂、安诺其等获
下周重磅事件全梳理!行情主线提前锁定

1.阿里HappyHorse开放测试
2

下周重磅事件全梳理!行情主线提前锁定 1.阿里HappyHorse开放测试 2

下周重磅事件全梳理!行情主线提前锁定 1.阿里HappyHorse开放测试 2