泡泡资讯网
重庆小柏的文章
小学行程问题:复杂的相遇追及,解题要点❗
教育
2025-12-16 00:29
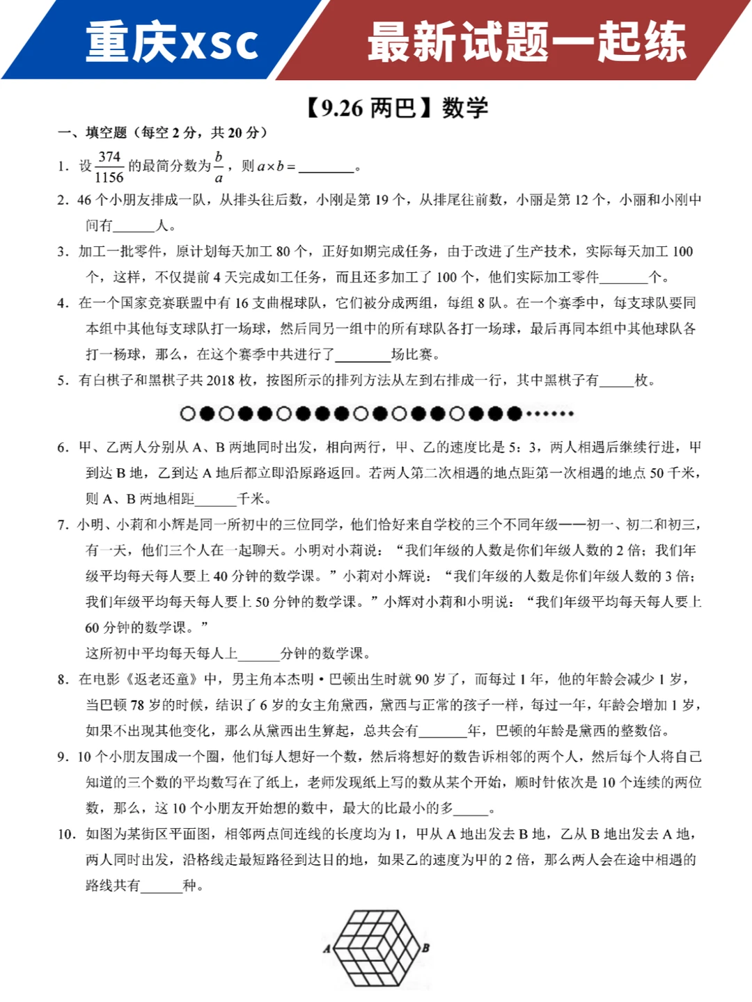
这卷子没想到能刷到某校真题,六年级娃试试
教育
2025-12-14 00:19
小学奥数计算又快又准,这些口诀背起来💥
教育
2025-12-11 00:15
🔥五年级数学上:期中考试知识点总结❗❗
教育
2025-11-29 00:04
重庆xsc:巴本近期压轴应用真题解析讲解
教育
2025-12-04 00:11
🔥干货❗小学行程类问题公式都在这了
教育
2025-12-22 01:07
重庆xsc:近期宏八压轴应用题真题练习解析
教育
2025-12-08 00:06
一图看懂重庆八中校体系,升学娃儿尽早知晓
教育
2025-10-11 06:14
😭爆肝整理干货❗小学行程类问题公式汇总
教育
2025-12-02 00:05
🔥小学六年级几何:圆柱与圆锥常考题汇总
教育
2025-11-28 00:18
宏八、西附重视计算,这些题要会❗
教育
2025-11-28 00:01
🔥小奥计算想快又准❗这些公式打印记熟❗
教育
2025-11-28 00:02
💥纯干货❗小学几何课本知识全面汇总
教育
2025-11-28 00:14
【手写解析】计算真题专练,式子普遍复杂✅
教育
2025-12-02 00:08
六年级数学上:分数混合运算-真题专项练习
教育
2025-12-12 00:07
假期学习:一天搞定一个知识难点-行程问题
教育
2025-12-11 00:06
假期学习:一天搞定一个知识难点-工程问题
教育
2025-11-29 00:07
重庆娃假期学习,一天搞定一个知识难点❗
教育
2025-12-05 00:12
重庆升学:小学数学周周练,新打卡!
教育
2025-12-11 00:15
🔥小学几何经典模型都在这里了,升学常考
教育
2025-12-19 00:10
第一页
下一页
重庆小柏
感谢大家的关注
热门分类
推荐
热榜
军事
NBA
体育
社会
明星八卦
娱乐
财经
科技
汽车
历史
国际
游戏
动漫
公益
搞笑
商业
互联网
数码
国际足球
房产
家居
时尚
科学探索
职场
育儿
股票
教育
影视
情感
热点
中国军情
武器
中国南海
中国足球
亚洲杯
科比
综合体育
CBA
投资
大咖秀
外汇
创业
风口
SUV
豪车
概念车
优惠
新能源
美国
欧洲
朝日韩
俄罗斯
孕期
街拍
婚姻
正能量