泡泡资讯网
崔玉涛坐月子42天手册,孕妈妈提前了解
轩沛评育儿
2026-01-09 13:06:12
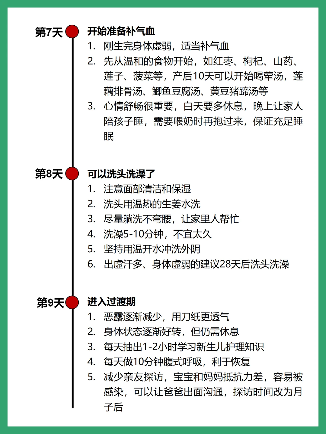
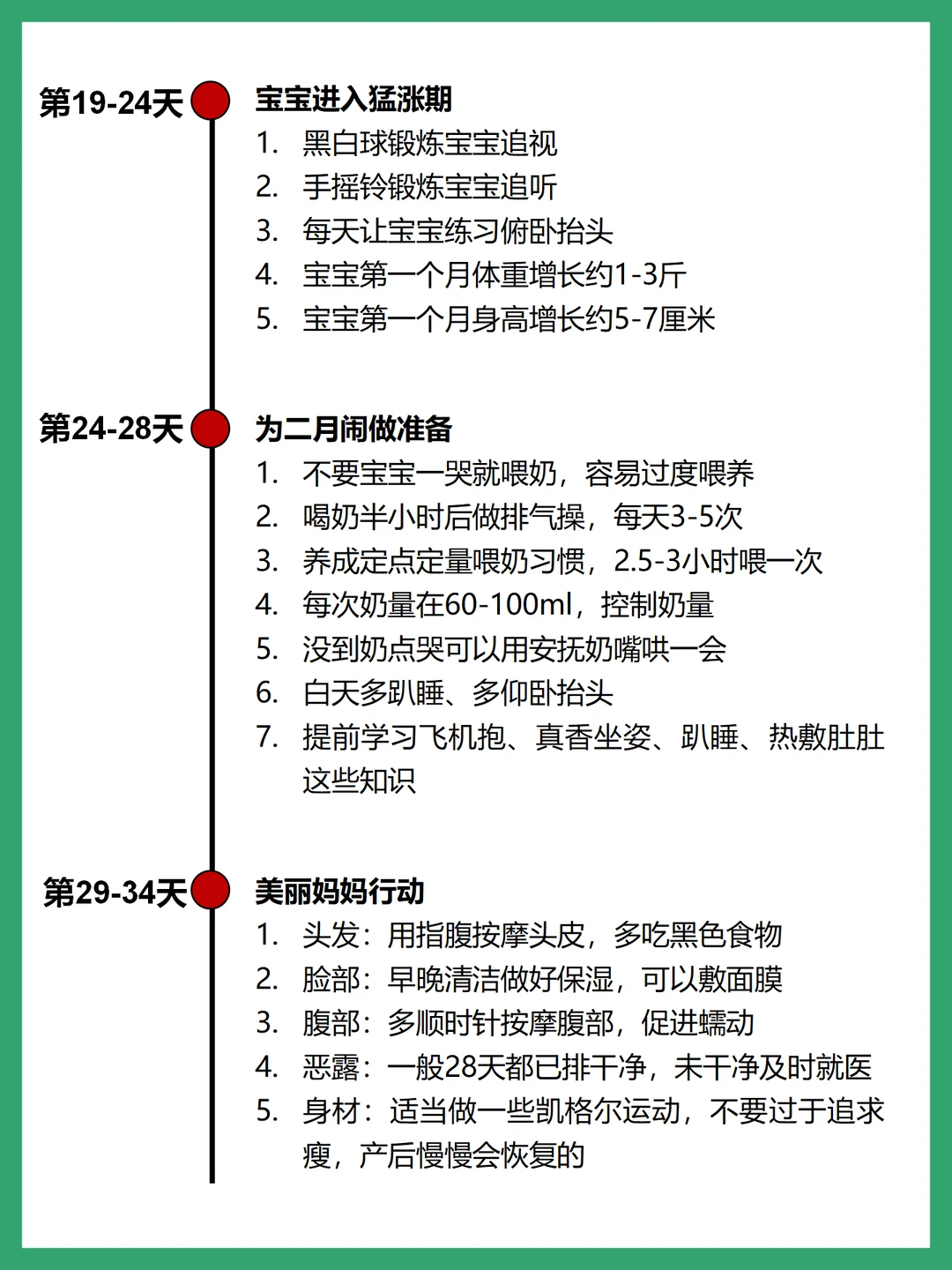
坐月子也是有讲究的 特别是第一次怀孕生娃的妈妈 一定要提前了解坐月子事项 别等落了一身毛病才开始做攻略
0
阅读:2
轩沛评育儿
感谢大家的关注
作者最新文章
1
0-12月龄宝宝纸尿裤怎么囤?一次讲清楚
2
益生菌卫生巾真的是智商税吗?
3
研究了大半年,宝宝保险有这4个就够了
4
全体起立都别睡了‼️双11第一轮已正式启动
5
0-1岁宝宝发育进程附【早教重点+哄睡神器】
6
新生儿衣服这样囤才对‼️实用版,一看就会
7
春季黄金生长期,这份28天追涨计划绝了
8
6-12月龄宝宝辅食表,直接打印照做‼️
9
618李佳琦母婴节预选清单来啦!待产包囤货
10
屁屁敏感别烦我!敏感肌宝宝纸尿裤这样选
热门分类
推荐
热榜
军事
NBA
体育
社会
明星八卦
娱乐
财经
科技
汽车
历史
国际
游戏
动漫
公益
搞笑
商业
互联网
数码
国际足球
房产
家居
时尚
科学探索
职场
育儿
股票
教育
影视
情感
热点
中国军情
武器
中国南海
中国足球
亚洲杯
科比
综合体育
CBA
投资
大咖秀
外汇
创业
风口
SUV
豪车
概念车
优惠
新能源
美国
欧洲
朝日韩
俄罗斯
孕期
街拍
婚姻
正能量
育儿
TOP
1
和爸爸长得一摸一样,不知道那些说整容的怎么想的
2
2026最想实现的一件事陪你和孩子们一起吃饭
3
孕期的美好时光,温柔微笑迎接新生命。
4
儿子这么有出息,父母应该很自豪吧?
5
熟透了
6
14年过去了,萌娃一夜之间长大了,妈妈的美貌却没什么变化。
7
还是爸爸更懂儿子
8
爸爸的做法对不对?
9
她不超过二十岁!脸上还透着孩子般稚嫩的气息!做点什么不好,非要在网上赚流
10
人到中年才明白的真理:1、父母在,亲戚就在。2、儿子和女儿真的不一样,他们
育儿
最新文章
1
爸爸的做法对不对?
2
一个顶级父母的核心:只做两件事。第一,不铺路。你总想为他扫清障碍。
3
41岁剖腹产,半年腿抬不起来。堵奶疼到凌晨三点咬破枕头。这不是故事,是昨天隔
4
那年妈妈19岁,小姨17岁。
5
一夜之间,银镯子已经快买不起了!1月4日,一只68克银镯子,轻轻松松就突破
6
我闺蜜上周生了个八斤的大胖小子,昨天我去看她和宝宝,却感觉有点不对劲,在我的印象
7
儿子这么有出息,父母应该很自豪吧?
8
我随口说:“人家生完孩子刚满月就出去上班,你也不做家务也不上班,咋那么懒?”儿
9
太尴尬了,怀孕后我特别馋鸡,就去叔叔家拿了5只,还留了200元,可叔叔不肯收。昨
10
陈道明非常扎心的话:“人老了,到了七八十岁就会明白,你穷尽一生培养出的优秀孩子