泡泡资讯网
法律联讯的文章
江苏高院发布:2025年度人身损害赔偿标准相关统计数据[赞]
2026-04-18 13:39
江苏高院发布:2025年度人身损害赔偿标准相关统计数据[赞]
励志公式[赞]
2026-04-17 19:38
励志公式[赞]
检察院量刑建议书的计算逻辑[赞]
2026-04-17 15:39
检察院量刑建议书的计算逻辑[赞]
纪委办案全流程6个节点[赞]
2026-04-17 15:39
纪委办案全流程6个节点[赞]
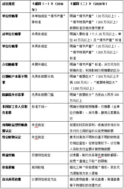
《关于办理贪污贿赂刑事案件适用法律若干问题的解释》(一)和(二)对比表[赞]
2026-04-17 15:39
《关于办理贪污贿赂刑事案件适用法律若干问题的解释》(一)和(二)对比表[赞]
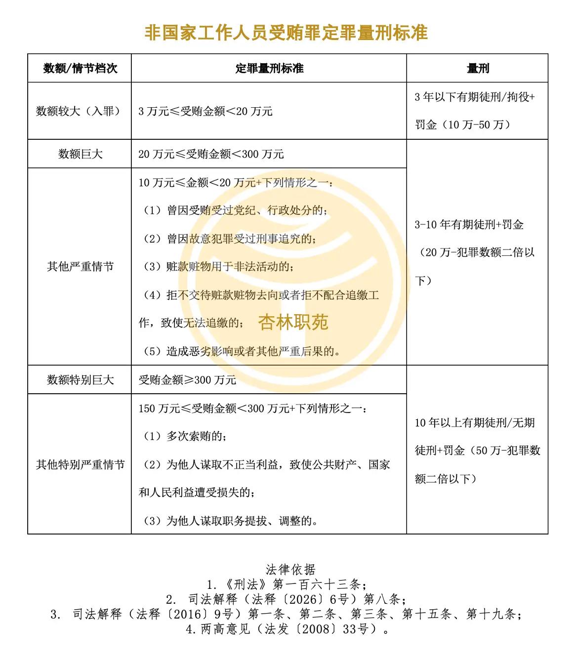
非国家工作人员受贿罪[赞]
2026-04-17 15:39
非国家工作人员受贿罪[赞]
信息安全之二层交换机与三层交换机的区别[赞]
2026-04-17 15:39
信息安全之二层交换机与三层交换机的区别[赞]
制造业八大系统总览[赞]
2026-04-17 15:39
制造业八大系统总览[赞]
行贿罪vs受贿罪立案标准[赞]
2026-04-17 15:39
行贿罪vs受贿罪立案标准[赞]
关于非国家工作人员受贿罪、非国家工作人员行贿罪、职务侵占罪、挪用资金罪定罪的定罪
2026-04-17 15:39
关于非国家工作人员受贿罪、非国家工作人员行贿罪、职务侵占罪、挪用资金罪定罪的定罪
王石就被抓传言发律师声明
2026-04-17 15:39
王石就被抓传言发律师声明
政府采购8种方式[赞]
2026-04-17 15:39
政府采购8种方式[赞]
信息安全之网络安全的五大核心功能[赞]
2026-04-17 15:39
信息安全之网络安全的五大核心功能[赞]
从建厂到终止运营,企业需要办理哪些环保手续?
2026-04-17 15:39
从建厂到终止运营,企业需要办理哪些环保手续?
什么是ROE[赞]
2026-04-17 15:39
什么是ROE[赞]
强制执行会追一辈子吗?[赞]
2026-04-17 15:39
强制执行会追一辈子吗?[赞]
一图读懂|国家标准化指导性技术文件管理规规(2025)[赞]
2026-04-17 15:39
一图读懂|国家标准化指导性技术文件管理规规(2025)[赞]
市监局《案件审核/法制审核表》[赞]
2026-04-17 15:39
市监局《案件审核/法制审核表》[赞]
海关高级认证企业标准(单项标准)(2026年)
2026-04-17 15:39
海关高级认证企业标准(单项标准)(2026年)
海关高级认证企业标准(通用标准——进出口货物收发货人)(2026年)
2026-04-17 15:39
海关高级认证企业标准(通用标准——进出口货物收发货人)(2026年)
第一页
下一页
作者信息
法律联讯
感谢大家的关注
分类: 社会
热门分类
推荐
热榜
军事
NBA
体育
社会
明星八卦
娱乐
财经
科技
汽车
历史
国际
游戏
动漫
公益
搞笑
商业
互联网
数码
国际足球
房产
家居
时尚
科学探索
职场
育儿
股票
教育
影视
情感
热点
中国军情
武器
中国南海
中国足球
亚洲杯
科比
综合体育
CBA
投资
楼市
大咖秀
外汇
创业
风口
SUV
豪车
概念车
优惠
新能源
美国
欧洲
朝日韩
俄罗斯
孕期
街拍
恋爱攻略
婚姻
正能量