泡泡资讯网
红杉资本:投资人疯狂点赞的商业BP
商业观察员超超
2025-11-29 00:02:15
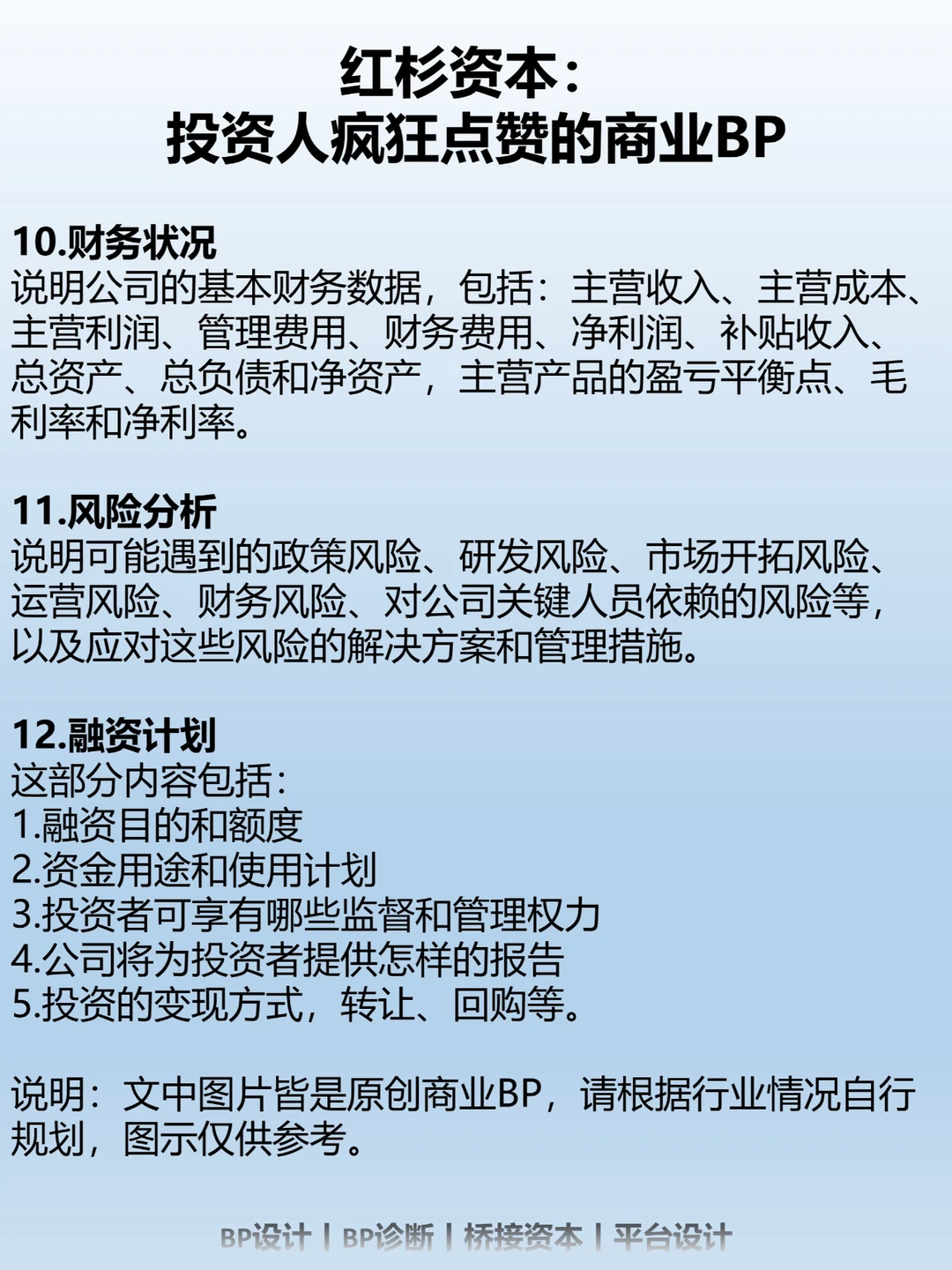
商业计划书(Business Plane),简称为BP,是向投资者全面展示公司和项目目前状况、未来发展潜力的书面材料,其内容应真实、科学的反应项目的投资价值。 BP是企业融资的必备工具,帮助创业者敲开资本市场的大门,说服投资人注资的法器。 当你开始写商业计划书的时候,必须有一个BP大纲及逻辑框架。 BP的逻辑框架分为六大模块: 一、公司概况; 二、行业分析; 三、产品介绍; 四、商业化策略; 五、运营现状; 六、未来及融资。
0
阅读:0
商业观察员超超
感谢大家的关注
作者最新文章
1
红杉资本:创业融资的关键A轮怎么破局?
2
红杉资本:一文看透商业模式底层逻辑
3
红杉资本:初创企业怎么找到PMF?
4
红杉资本:创业指南针11个要素助你起飞
5
红杉资本:一场好路演就是讲好一个故事
6
红杉资本:史诗级的商业BP内容模版
7
红杉资本:投资人疯狂点赞的商业BP
8
红杉资本:不了解投资人商业BP怎能设计好?
9
红杉资本:万份商业BP总结出来的闭坑指南
10
红杉资本:商业BP融资需求与股权结构设计
热门分类
推荐
热榜
军事
NBA
体育
社会
明星八卦
娱乐
财经
科技
汽车
历史
国际
游戏
动漫
公益
搞笑
商业
互联网
数码
国际足球
房产
家居
时尚
科学探索
职场
育儿
股票
教育
影视
情感
热点
中国军情
武器
中国南海
中国足球
亚洲杯
科比
综合体育
CBA
投资
大咖秀
外汇
创业
风口
SUV
豪车
概念车
优惠
新能源
美国
欧洲
朝日韩
俄罗斯
孕期
街拍
婚姻
正能量
职场
TOP
1
领导给我一个项目,我谈了下来,一共赚了43万。我送领导20万,他回馈我一瓶酒。后
2
最损寿命的工作:这些职业长期透支身体,看完让人揪心!1. 长途司机:
3
单位办公室四个人,每天中午有俩人回家休息,剩下的一男一女就锁上门在屋里午睡。我就
4
黑白灰穿搭简直是优雅职场风的标配,能轻松塑造干练气质。就说我之前面试时,穿了件
5
我喜欢上了我的一个女同事,有一天在办公室没忍住亲了她,她也没打我,也没骂我,紧紧
6
我们学校一个40多岁女教师,天天穿着小裙子,可是只要她一进办公室,不是关空调就是
7
一位社会观察人员说:“很多单位其实早已经烂透了,他们就是在玩人。什么叫做玩人?
8
现在不用父母催“生”了,这下好了,不想生孩子的也得生了!2026年1月1日起
9
5支可能翻倍的股票,大家了解一下。1.迈为股份(300751)这家公司是做太
10
在我眼里炒股就是最好的职业,没有之一。我不知道为什么这么多人宣称要退出股市,
职场
最新文章
1
一位社会观察人员说:“很多单位其实早已经烂透了,他们就是在玩人。什么叫做玩人?
2
我喜欢上了我的一个女同事,有一天在办公室没忍住亲了她,她也没打我,也没骂我,紧紧
3
5支可能翻倍的股票,大家了解一下。1.迈为股份(300751)这家公司是做太
4
现在不用父母催“生”了,这下好了,不想生孩子的也得生了!2026年1月1日起
5
现在不用父母催“生”了,这下好了,不想生孩子的也得生了!2026年1月1日起
6
我们学校一个40多岁女教师,天天穿着小裙子,可是只要她一进办公室,不是关空调就是
7
单位办公室四个人,每天中午有俩人回家休息,剩下的一男一女就锁上门在屋里午睡。我就
8
黑白灰穿搭简直是优雅职场风的标配,能轻松塑造干练气质。就说我之前面试时,穿了件
9
最损寿命的工作:这些职业长期透支身体,看完让人揪心!1. 长途司机:
10
在我眼里炒股就是最好的职业,没有之一。我不知道为什么这么多人宣称要退出股市,