制作一份精美的商业计划书是创业者寻求融资必备的敲门砖。商业计划书作为融资项目的最为直观的材料,制作得好与差,在一定程度上会影响融资的成功率。
商业计划书是指创业者为向投资者展现创业内容的潜力和价值而制作的书面文件。而其目的就是为了打动投资人,说服投资人做出投资决定,从而获取融资。
而商业计划书的本质则是:帮助投资者弄清企业的未来愿景,理清企业未来的发展规划和方向。
接下来,我将为创业者总结出一份商业计划书的路演模板,为创业者提供一些思路和启发,帮助你们更好更快地拟定自己的商业计划书。
第一页:标题页。
第二页:你的产品。
第三页:痛点。
第四页:大愿景
第五页:目标市场
第六页:竞争
第七页:商业模式
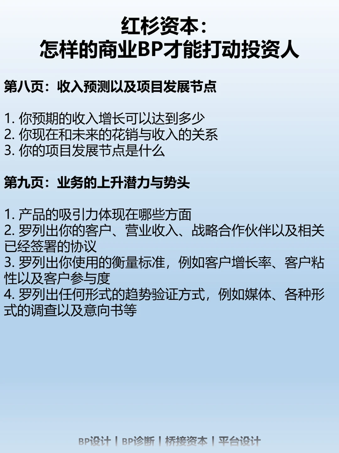
第八页:收入预测以及项目发展节点
第九页:业务的上升潜力与势头
第十页:团队介绍
第十一页:答疑环节







