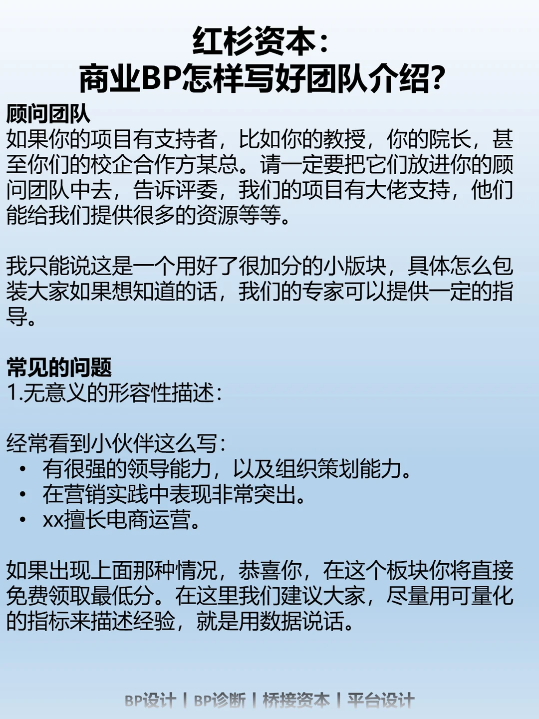
为什么团队介绍很重要?
经常看见各类大咖级投资人说:我投资就是投人,尤其是对于早期的项目团队。
在早期,只有创业团队是真正的硬实力,所以说业界内投资大佬之间流传一句话,叫我投项目,就投团队。项目谁都可以做,这年头就没几个复制不了的商业模式,而团队无可替代。包括每个企业都在不停的创新和调整战略战术,如果团队实力不过硬,很难跟上复杂的市场环境和行业的变化。所以不管是投资人还是评委老师,都是非常关注团队的。
团队介绍的基本原则:
要充分体现团队和项目之间的契合度,是极高的。
我们要给投资人(评委老师)信心,告诉他们,我们就是做这个项目的最佳人选。把之前的经历,成绩总结提炼,告诉投资人(评委老师):我们是最适合做这个项目的团队。
一个能让你甩开对手一条街的团队介绍技巧
比如我们做传统电商,团队成员和项目契合度很高,大家都有传统电商的经验,这个没问题。但是我们要知道,行业趋势、行业发展不是我们能控制的,未来想盈利我们不可避免的要去做更加迎合市场的直播电商、社交电商等。那如果核心团队仅仅只有传统电商行业的经验,是无法快速进行调整,跟上市场节奏的。
那现在我就示范一下,怎么通过高端操作在团队介绍板块拉开分数。举个例子,比如我们现在做社区团购,PPT讲到团队这一页,就充满自信的说:
“现在社区团购已经全面进入了3.0时代,在未来的4.0时代,社区团购极有可能会向社群营销靠拢,也可能会加入直播电商的元素,但是无论他怎么变革,我们的团队都有足够的储备和功底,在最短的时间内响应市场和用户,快速的调整。”
然后你只需要在团队介绍那一页,呈现出你们的核心成员有社群思维和直播经验即可。
写在最后
切记一定不能死搬硬套,如果我们确确实实是草根团队。怎么想怎么编都只能拿出一个看得过去的团队履历,那我们就不去对这方面进行重点介绍,而是在商业模式和市场前景等其他版块来凸显优势。
但其实草根团队也有草根团队的写法,如果你想继续深入了解的话,可私CC







