泡泡资讯网
永春聊商业的文章
130万亿美元的全球流动性,也给搞出来了。
2026-04-28 17:04
130万亿美元的全球流动性,也给搞出来了。
The thinker与The doer。
2026-04-28 11:58
The thinker与The doer。
Anthropic 的 IPO 前估值正式突破 1 万亿美元大关,创下历史新高。
2026-04-28 11:58
Anthropic 的 IPO 前估值正式突破 1 万亿美元大关,创下历史新高。
分享图片
2026-04-27 21:03
分享图片
川普被全宇宙通缉了?
2026-04-27 12:01
川普被全宇宙通缉了?
分享图片
2026-04-26 21:57
分享图片
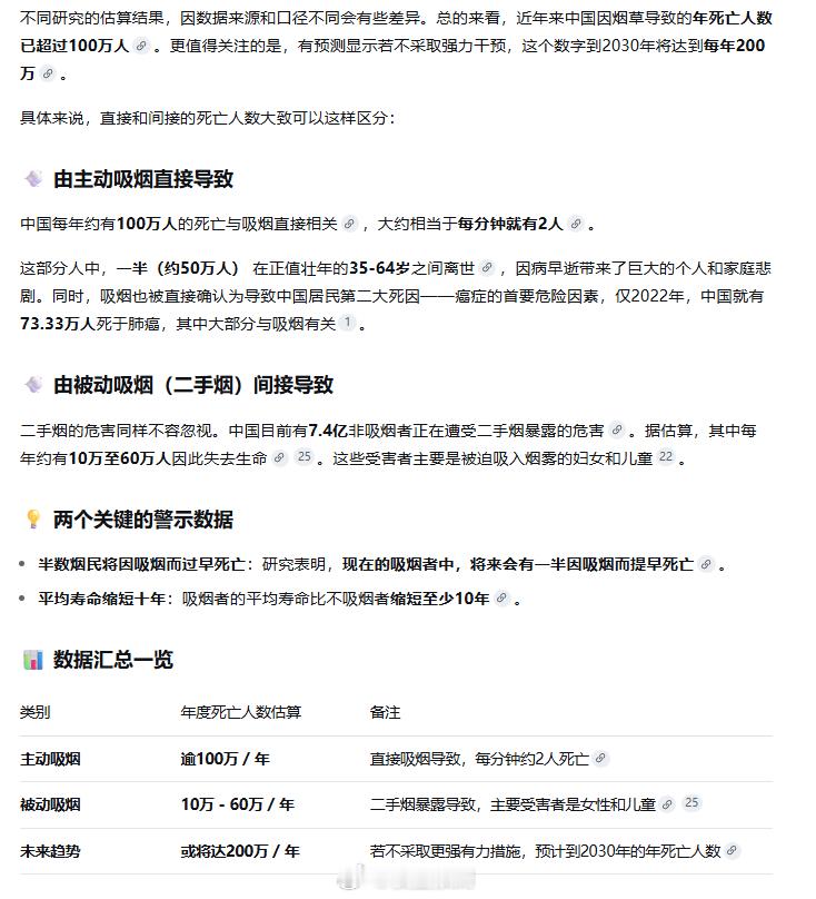
吸烟每年的直接死亡人数100万,每2分钟一个。间接(二手烟)10-60万。那点税
2026-04-26 12:37
吸烟每年的直接死亡人数100万,每2分钟一个。间接(二手烟)10-60万。那点税
别人喝酒,我不反对,健康与否影响不了别人公共场合抽烟,包括等红灯的路口,一个人抽
2026-04-26 11:56
别人喝酒,我不反对,健康与否影响不了别人公共场合抽烟,包括等红灯的路口,一个人抽
真正改变人生的,是这些底层思维。
2026-04-26 11:27
真正改变人生的,是这些底层思维。
DeepSeekV4 尺度老黄最怕的事情,算法总会找到出路。卡脖子卡出一个先脑袋
2026-04-25 21:56
DeepSeekV4 尺度老黄最怕的事情,算法总会找到出路。卡脖子卡出一个先脑袋
老马的审美在线。
2026-04-25 18:59
老马的审美在线。
发布了付费专栏《从0开始,OpenClaw分析师养成》的文章:《12个投资大师的
2026-04-24 13:58
发布了付费专栏《从0开始,OpenClaw分析师养成》的文章:《12个投资大师的
发布了付费专栏《从0开始,OpenClaw分析师养成》的文章:《十年十倍,年化2
2026-04-24 10:56
发布了付费专栏《从0开始,OpenClaw分析师养成》的文章:《十年十倍,年化2
记者:你愿意为伊朗的回应等待多久? 特朗普:别催我。我们在越南待了 18 年。
2026-04-24 08:55
记者:你愿意为伊朗的回应等待多久? 特朗普:别催我。我们在越南待了 18 年。
最新消息:“大空头”投资人迈克尔·伯里表示,一场重大的市场崩盘即将到来。他上次的
2026-04-24 08:56
最新消息:“大空头”投资人迈克尔·伯里表示,一场重大的市场崩盘即将到来。他上次的
分享图片
2026-04-24 00:44
分享图片
一地的绿油油的韭菜,谁不想割一把?种子不改变,像改变市场的轨迹,几乎不可能。
2026-04-23 12:56
一地的绿油油的韭菜,谁不想割一把?种子不改变,像改变市场的轨迹,几乎不可能。
恐贪指数只对A股有用。在A股用恐贪指数择时,收益4倍于买入并持有。但是在美股,买
2026-04-23 12:55
恐贪指数只对A股有用。在A股用恐贪指数择时,收益4倍于买入并持有。但是在美股,买
你在深圳住几环?
2026-04-23 11:56
你在深圳住几环?
Claude Code 是 Codex 用量的4倍。
2026-04-23 10:56
Claude Code 是 Codex 用量的4倍。
第一页
下一页
作者信息
永春聊商业
感谢大家的关注
分类: 财经
热门分类
推荐
热榜
军事
NBA
体育
社会
明星八卦
娱乐
财经
科技
汽车
历史
国际
游戏
动漫
公益
搞笑
商业
互联网
数码
国际足球
房产
家居
时尚
科学探索
职场
育儿
股票
教育
影视
情感
热点
中国军情
武器
中国南海
中国足球
亚洲杯
科比
综合体育
CBA
投资
楼市
大咖秀
外汇
创业
风口
SUV
豪车
概念车
优惠
新能源
美国
欧洲
朝日韩
俄罗斯
孕期
街拍
恋爱攻略
婚姻
正能量