被儿保👩‍⚕️夸赞‼️6-12月龄宝宝辅食添加表

兔麻碧凡 2025-12-04 00:19:05
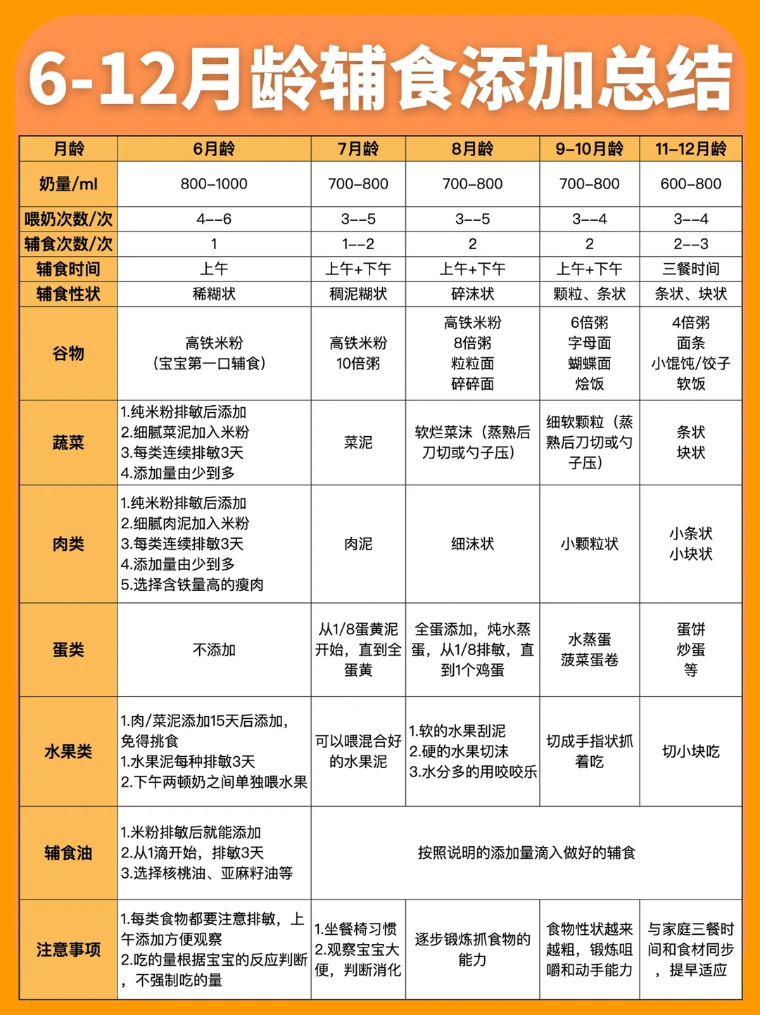
🌈 根据《中国居民膳食指南》《崔玉涛育儿百科》等结合自己给宝宝添加辅食的经验,整理了辅食食谱和添加的几个注意要点,分享给各位新手妈妈! 📌 宝宝辅食添加的几个第1口: ✅第①口辅食:高铁米粉 初添加选在上午添加,不强求量,尝味道培养习惯为主。 😋高铁米粉的选择要看配料表,这款爷爷的农场有机米粉,二价铁含量达5.8mg,再加上维生素C,当然有机大米和配料表干净也让我更加义无反顾的选择它! ✅ 蔬菜泥:米粉排敏3天之后 崔玉涛说,蔬菜泥的添加没有固定顺序,排敏按照类别来,根茎类、叶类、果实类各自排敏1种,不然添加速度太慢 ✅ 肉泥:米粉添加半个月左右 肉类不要添加太晚。选择细腻的里脊肉,猪里脊、牛里脊,以及猪肝,搅打细腻加水蒸熟再搅打,先少量添加。 😋猪肝作为辅食处理起来就比较麻烦了,爷爷的农场猪肝粉可是帮了我大忙,猪肝粉+红枣粉的组合,掩盖了猪肝的腥味,再加上二价铁含量有385mg,营养元素满满!独立的包装外出携带也方便 ✅ 辅食油:米粉排敏后就可以加入辅食油 《中国居民膳食指南》指出每日需要添加5-10g油脂,第1口辅食油可以选择核桃油,直接滴到辅食里 😋爷爷的农场核桃油是低温冷榨,多不饱和脂肪酸含量75.4%,伸缩油嘴方便使用,吃起来没有特殊气味,宝宝更容易接受。 ✅ 水果泥:米粉添加半个月到1个月后 水果泥添加过早担心宝宝尝到甜的食物,难以接受淡的米粉蔬菜泥肉泥,可以稍晚些添加;放在下午两餐奶之间单独喂,从单一果泥过渡到混合味果泥。 😋混合果泥可以选成品的婴幼儿果泥,我家吃的是爷爷的农场有机果泥,多种有机水果搭配,90g一包,性价比很高,跟果冻一样吸吸很方便,除了水果原料,无其他添加,给宝宝丰富营养。 ✅ 鸡蛋:7-8个月添加 7、8个月从1/8个蛋黄开始添加,排敏,直到1个蛋黄;蛋黄添加1个月左右可以添加全蛋,蒸水蒸蛋,1/8-1/4排敏,《中国居民膳食指南》指出,8-12个月宝宝每天添加1/4-1个鸡蛋。

0 阅读:0
兔麻碧凡

兔麻碧凡

感谢大家的关注